Logo ROOT   6.12/07
Reference Guide
limit.C File Reference

Detailed Description

View in nbviewer Open in SWAN This program demonstrates the computation of 95 % C.L.

limits. It uses a set of randomly created histograms.

pict1_limit.C.png
pict2_limit.C.png
Processing /mnt/build/workspace/root-makedoc-v612/rootspi/rdoc/src/v6-12-00-patches/tutorials/math/limit.C...
Computing limits...
CLs : 0.0179535
CLsb : 0.00930313
CLb : 0.51818
< CLs > : 0.0165344
< CLsb > : 0.00826754
< CLb > : 0.50002
Computing limits with stat systematics...
CLs : 0.0189723
CLsb : 0.00989482
CLb : 0.52154
< CLs > : 0.0172591
< CLsb > : 0.00862989
< CLb > : 0.50002
Computing limits with systematics...
CLs : 0.0352037
CLsb : 0.0184327
CLb : 0.5236
< CLs > : 0.0328702
< CLsb > : 0.0164358
< CLb > : 0.50002
#include <iostream>
#include "TH1.h"
#include "THStack.h"
#include "TCanvas.h"
#include "TFrame.h"
#include "TRandom2.h"
#include "TSystem.h"
#include "TVector.h"
#include "TObjArray.h"
#include "TLimit.h"
using std::cout;
using std::endl;
void limit() {
// Create a new canvas.
TCanvas *c1 = new TCanvas("c1","Dynamic Filling Example",200,10,700,500);
c1->SetFillColor(42);
// Create some histograms
TH1D* backgroundHist = new TH1D("background","The expected background",30,-4,4);
TH1D* signalHist = new TH1D("signal","the expected signal",30,-4,4);
TH1D* dataHist = new TH1D("data","some fake data points",30,-4,4);
backgroundHist->SetFillColor(48);
signalHist->SetFillColor(41);
dataHist->SetMarkerStyle(21);
dataHist->SetMarkerColor(kBlue);
backgroundHist->Sumw2(); // needed for stat uncertainty
signalHist->Sumw2(); // needed for stat uncertainty
// Fill histograms randomly
Float_t bg,sig,dt;
for (Int_t i = 0; i < 25000; i++) {
bg = r.Gaus(0,1);
sig = r.Gaus(1,.2);
backgroundHist->Fill(bg,0.02);
signalHist->Fill(sig,0.001);
}
for (Int_t i = 0; i < 500; i++) {
dt = r.Gaus(0,1);
dataHist->Fill(dt);
}
THStack *hs = new THStack("hs","Signal and background compared to data...");
hs->Add(backgroundHist);
hs->Add(signalHist);
hs->Draw("hist");
dataHist->Draw("PE1,Same");
c1->Modified();
c1->Update();
c1->GetFrame()->SetFillColor(21);
c1->GetFrame()->SetBorderMode(-1);
c1->Modified();
c1->Update();
// Compute the limits
cout << "Computing limits... " << endl;
TLimitDataSource* mydatasource = new TLimitDataSource(signalHist,backgroundHist,dataHist);
TConfidenceLevel *myconfidence = TLimit::ComputeLimit(mydatasource,50000);
cout << "CLs : " << myconfidence->CLs() << endl;
cout << "CLsb : " << myconfidence->CLsb() << endl;
cout << "CLb : " << myconfidence->CLb() << endl;
cout << "< CLs > : " << myconfidence->GetExpectedCLs_b() << endl;
cout << "< CLsb > : " << myconfidence->GetExpectedCLsb_b() << endl;
cout << "< CLb > : " << myconfidence->GetExpectedCLb_b() << endl;
// Add stat uncertainty
cout << endl << "Computing limits with stat systematics... " << endl;
TConfidenceLevel *mystatconfidence = TLimit::ComputeLimit(mydatasource,50000,true);
cout << "CLs : " << mystatconfidence->CLs() << endl;
cout << "CLsb : " << mystatconfidence->CLsb() << endl;
cout << "CLb : " << mystatconfidence->CLb() << endl;
cout << "< CLs > : " << mystatconfidence->GetExpectedCLs_b() << endl;
cout << "< CLsb > : " << mystatconfidence->GetExpectedCLsb_b() << endl;
cout << "< CLb > : " << mystatconfidence->GetExpectedCLb_b() << endl;
// Add some systematics
cout << endl << "Computing limits with systematics... " << endl;
TVectorD errorb(2);
TVectorD errors(2);
TObjArray* names = new TObjArray();
TObjString name1("bg uncertainty");
TObjString name2("sig uncertainty");
names->AddLast(&name1);
names->AddLast(&name2);
errorb[0]=0.05; // error source 1: 5%
errorb[1]=0; // error source 2: 0%
errors[0]=0; // error source 1: 0%
errors[1]=0.01; // error source 2: 1%
TLimitDataSource* mynewdatasource = new TLimitDataSource();
mynewdatasource->AddChannel(signalHist,backgroundHist,dataHist,&errors,&errorb,names);
TConfidenceLevel *mynewconfidence = TLimit::ComputeLimit(mynewdatasource,50000,true);
cout << "CLs : " << mynewconfidence->CLs() << endl;
cout << "CLsb : " << mynewconfidence->CLsb() << endl;
cout << "CLb : " << mynewconfidence->CLb() << endl;
cout << "< CLs > : " << mynewconfidence->GetExpectedCLs_b() << endl;
cout << "< CLsb > : " << mynewconfidence->GetExpectedCLsb_b() << endl;
cout << "< CLb > : " << mynewconfidence->GetExpectedCLb_b() << endl;
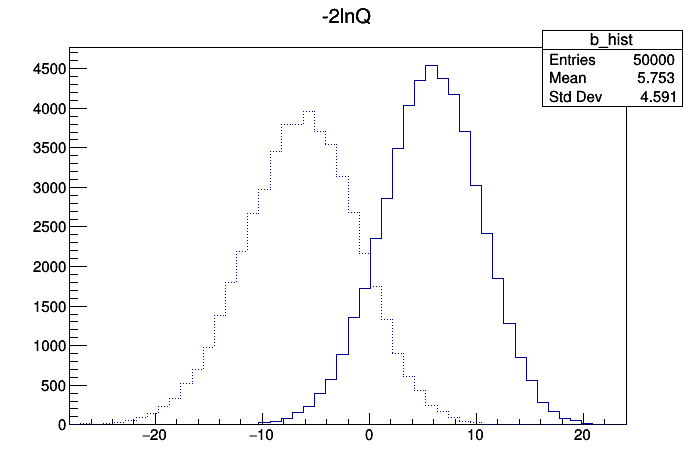
// show canonical -2lnQ plots in a new canvas
// - The histogram of -2lnQ for background hypothesis (full)
// - The histogram of -2lnQ for signal and background hypothesis (dashed)
TCanvas *c2 = new TCanvas("c2");
myconfidence->Draw();
// clean up (except histograms and canvas)
delete myconfidence;
delete mydatasource;
delete mystatconfidence;
delete mynewconfidence;
delete mynewdatasource;
}
Author
Christophe Delaere

Definition in file limit.C.