Logo ROOT  
Reference Guide
 
Loading...
Searching...
No Matches
PhaseSpace.C File Reference

Detailed Description

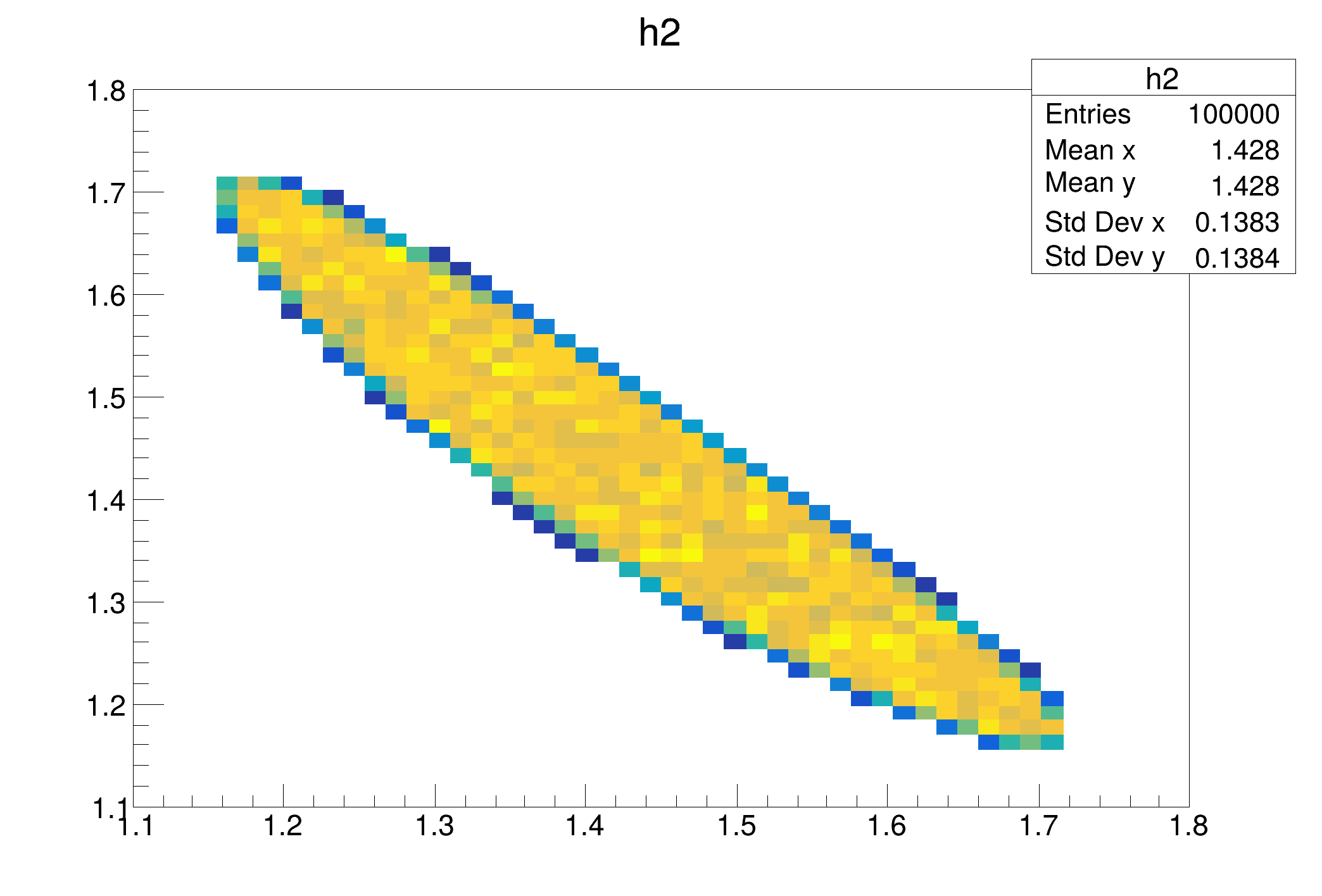
Example of use of TGenPhaseSpace.

void PhaseSpace() {
TLorentzVector target(0.0, 0.0, 0.0, 0.938);
TLorentzVector beam(0.0, 0.0, .65, .65);
//(Momentum, Energy units are Gev/C, GeV)
Double_t masses[3] = { 0.938, 0.139, 0.139} ;
event.SetDecay(W, 3, masses);
TH2F *h2 = new TH2F("h2","h2", 50,1.1,1.8, 50,1.1,1.8);
for (Int_t n=0;n<100000;n++) {
Double_t weight = event.Generate();
TLorentzVector *pProton = event.GetDecay(0);
TLorentzVector *pPip = event.GetDecay(1);
TLorentzVector *pPim = event.GetDecay(2);
h2->Fill(pPPip.M2() ,pPPim.M2() ,weight);
}
h2->Draw();
}
int Int_t
Definition RtypesCore.h:45
double Double_t
Definition RtypesCore.h:59
ROOT::Detail::TRangeCast< T, true > TRangeDynCast
TRangeDynCast is an adapter class that allows the typed iteration through a TCollection.
Option_t Option_t TPoint TPoint const char GetTextMagnitude GetFillStyle GetLineColor GetLineWidth GetMarkerStyle GetTextAlign GetTextColor GetTextSize void char Point_t Rectangle_t WindowAttributes_t Float_t Float_t Float_t Int_t Int_t UInt_t UInt_t Rectangle_t Int_t Int_t Window_t TString Int_t GCValues_t GetPrimarySelectionOwner GetDisplay GetScreen GetColormap GetNativeEvent const char const char dpyName wid window const char font_name cursor keysym reg const char only_if_exist regb h Point_t winding char text const char depth char const char Int_t count const char ColorStruct_t color const char Pixmap_t Pixmap_t PictureAttributes_t attr const char char ret_data h unsigned char height h Atom_t Int_t ULong_t ULong_t unsigned char prop_list Atom_t Atom_t target
Phase Space Generator, based on the GENBOD routine of CERNLIB.
Bool_t SetDecay(TLorentzVector &P, Int_t nt, const Double_t *mass, Option_t *opt="")
Input:
2-D histogram with a float per channel (see TH1 documentation)
Definition TH2.h:307
const Int_t n
Definition legend1.C:16
Author
Valerio Filippini

Definition in file PhaseSpace.C.