Logo ROOT  
Reference Guide
 
Loading...
Searching...
No Matches
TRatioPlot Class Reference

Class for displaying ratios, differences and fit residuals.

RatioPlot is a helper class designed to draw ratios; it is not meant to be a persistent object on its own. Therefore, saving a TRatioPlot in a ROOT file (or exporting it directly as a PDF or PNG) does not make sense, because it is not a self-contained entity like a TH1 or a TGraph. TRatioPlot is specifically designed to arrange pads, which becomes evident when inspecting the pad contents (using gPad->ls()): multiple pads and axes are created. To save its visual output, you should print the entire canvas in formats such as PDF, SVG, or PNG.

TRatioPlot has two constructors, one which accepts two histograms, and is responsible for setting up the calculation of ratios and differences. This calculation is in part delegated to TEfficiency. A single option can be given as a parameter, that is used to determine which procedure is chosen. The remaining option string is then passed through to the calculation, if applicable. The other constructor uses a fitted histogram to calculate the fit residual and plot it with the histogram and the fit function.

Ratios and differences

The simplest case is passing two histograms without specifying any options. This defaults to using TGraphAsymmErrors::Divide. The option variable is passed through, as are the parameters c1 and c2, that you can set via TRatioPlot::SetC1 and TRatioPlot::SetC1. If you set the option to divsym the method TH1::Divide will be used instead, also receiving all the parameters.

Using the option diff or diffsig, both histograms will be subtracted, and in the case of diffsig, the difference will be divided by the uncertainty. c1 and c2 will only be used to scale the histograms using TH1::Scale prior to subtraction.

Available options are for option:

Option Description
divsym uses the histogram TH1::Divide method, yields symmetric errors
diff subtracts the histograms
diffsig subtracts the histograms and divides by the uncertainty
void hist029_TRatioPlot_simple()
{
auto C = new TCanvas("C", "A ratio example");
auto h1 = new TH1D("h1", "TRatioPlot Example; x; y", 50, 0, 10);
auto h2 = new TH1D("h2", "h2", 50, 0, 10);
auto f1 = new TF1("f1", "exp(- x/[0] )");
f1->SetParameter(0, 3);
h1->FillRandom("f1", 1900);
h2->FillRandom("f1", 2000);
h1->Sumw2();
h2->Scale(1.9 / 2.);
h2->SetLineColor(kRed);
// Create and draw the ratio plot
auto rp = new TRatioPlot(h1, h2);
C->SetTicks(0, 1);
rp->Draw();
rp->GetLowYaxis()->SetNdivisions(505);
// Add a legend to the ratio plot
rp->GetUpperPad()->cd();
TLegend *legend = new TLegend(0.3, 0.7, 0.7, 0.85);
legend->AddEntry("h1", "First histogram", "l");
legend->AddEntry("h2", "Second histogram", "le");
legend->Draw();
}
@ kRed
Definition Rtypes.h:66
R__EXTERN TStyle * gStyle
Definition TStyle.h:442
The Canvas class.
Definition TCanvas.h:23
1-Dim function class
Definition TF1.h:234
virtual void SetParameter(Int_t param, Double_t value)
Definition TF1.h:675
1-D histogram with a double per channel (see TH1 documentation)
Definition TH1.h:925
virtual void FillRandom(TF1 *f1, Int_t ntimes=5000, TRandom *rng=nullptr)
Definition TH1.cxx:3504
virtual void Sumw2(Bool_t flag=kTRUE)
Create structure to store sum of squares of weights.
Definition TH1.cxx:9020
This class displays a legend box (TPaveText) containing several legend entries.
Definition TLegend.h:23
Class for displaying ratios, differences and fit residuals.
Definition TRatioPlot.h:44
void SetOptStat(Int_t stat=1)
The type of information printed in the histogram statistics box can be selected via the parameter mod...
Definition TStyle.cxx:1642
TH1F * h1
Definition legend1.C:5
TF1 * f1
Definition legend1.C:11

Fit residuals

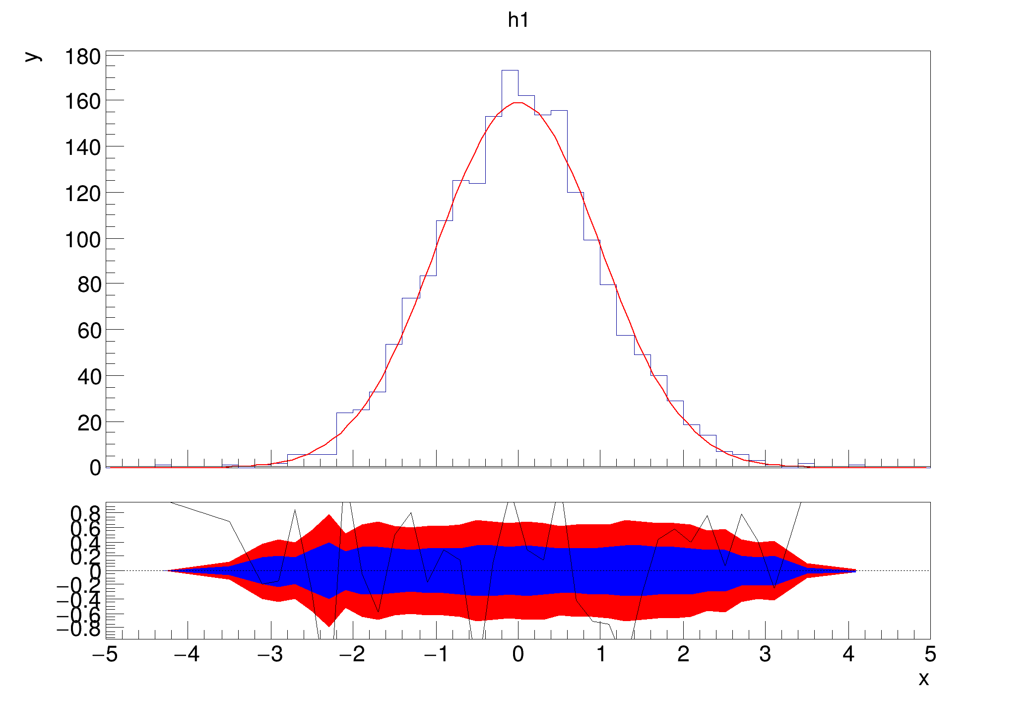
A second constructor only accepts a single histogram, but expects it to have a fitted function. The function is used to calculate the residual between the fit and the histogram. Here, it is expected that h1 has a fit function in it's list of functions. The class calculates the difference between the histogram and the fit function at each point and divides it by the uncertainty. There are a few option to steer which error is used (as is the case for diffsig). The default is to use the statistical uncertainty from h1 using TH1::GetBinError. If the option string contains errasym, asymmetric errors will be used. The type of error can be steered by TH1::SetBinErrorOption. The corresponding error will be used, depending on if the function is below or above the bin content. The third option errfunc uses the square root of the function value as the error.

void hist030_TRatioPlot_residual()
{
auto c1 = new TCanvas("c1", "fit residual simple");
auto h1 = new TH1D("h1", "h1", 50, -5, 5);
h1->FillRandom("gaus", 2000);
h1->Fit("gaus", "0");
h1->GetXaxis()->SetTitle("x");
auto rp1 = new TRatioPlot(h1);
rp1->Draw();
rp1->GetLowerRefYaxis()->SetTitle("ratio");
rp1->GetUpperRefYaxis()->SetTitle("entries");
}
TAxis * GetXaxis()
Definition TH1.h:571
virtual TFitResultPtr Fit(const char *formula, Option_t *option="", Option_t *goption="", Double_t xmin=0, Double_t xmax=0)
Fit histogram with function fname.
Definition TH1.cxx:3880
virtual void SetTitle(const char *title="")
Set the title of the TNamed.
Definition TNamed.cxx:174
return c1
Definition legend1.C:41

Error options for difference divided by uncertainty and fit residual

The uncertainty that is used in the calculation can be steered by providing options to the option argument.

Option Description
errasym Uses calculated asymmetric errors from TH1::GetBinErrorUp/TH1::GetBinErrorLow. Note that you need to

set TH1::SetBinErrorOption first | | errfunc | Uses \( \sqrt{f(x)} \) as the error |

The asymmetric error case uses the upper or lower error depending on the relative size of the bin contents, or the bin content and the function value.

Access to internal parts

You can access the internal objects that are used to construct the plot via a series of methods. TRatioPlot::GetUpperPad and TRatioPlot::GetLowerPad can be used to draw additional elements on top of the existing ones. TRatioPlot::GetLowerRefGraph returns a reference to the lower pad's graph that is responsible for the range, which enables you to modify the range.

Definition at line 44 of file TRatioPlot.h.

Public Member Functions

 TRatioPlot ()
 TRatioPlot default constructor.
 
 TRatioPlot (TH1 *h1, Option_t *option="", TFitResult *fitres=nullptr)
 Constructor for one histogram and a fit.
 
 TRatioPlot (TH1 *h1, TH1 *h2, Option_t *option="pois")
 Constructor for two histograms.
 
 TRatioPlot (TH1 *h1, THStack *st, Option_t *option="pois")
 Constructor which accepts a THStack and a histogram.
 
 TRatioPlot (THStack *st, TH1 *h2, Option_t *option="pois")
 Constructor which accepts a THStack and a histogram.
 
 ~TRatioPlot () override
 Destructor.
 
void Draw (Option_t *chopt="") override
 Draws the ratio plot to the currently active pad.
 
TGraphGetCalculationOutputGraph () const
 Get the output of the calculation in the form of a graph.
 
TGraphErrorsGetConfidenceInterval1 () const
 Returns the graph for the 1 sigma confidence interval in the fit residual case.
 
TGraphErrorsGetConfidenceInterval2 () const
 Returns the graph for the 2 sigma confidence interval in the fit residual case.
 
TPadGetLowerPad () const
 
virtual TGraphGetLowerRefGraph () const
 Returns the reference graph for the lower pad, which means the graph that is responsible for setting the coordinate system.
 
TAxisGetLowerRefXaxis () const
 Gets the x axis of the lower ref graph.
 
TAxisGetLowerRefYaxis () const
 Gets the y axis of the lower ref graph.
 
TAxisGetLowYaxis () const
 
Float_t GetSeparationMargin () const
 Return the separation margin value.
 
TPadGetUpperPad () const
 
virtual TObjectGetUpperRefObject () const
 Return the reference object.
 
TAxisGetUpperRefXaxis () const
 Gets the x axis of the object returned by TRatioPlot::GetUpperRefObject.
 
TAxisGetUpperRefYaxis () const
 Gets the y axis of the object returned by TRatioPlot::GetUpperRefObject.
 
TAxisGetUpYaxis () const
 
TAxisGetXaxis () const
 
TClassIsA () const override
 
void Paint (Option_t *opt="") override
 Update the visual axes and grid lines when painting.
 
void RangeAxisChanged ()
 Slot that receives the RangeAxisChanged signal from any of the pads and reacts correspondingly.
 
void SetC1 (Double_t c1)
 
void SetC2 (Double_t c2)
 
void SetConfidenceIntervalColors (Color_t ci1=kYellow, Color_t ci2=kGreen)
 Set the confidence interval colors.
 
void SetConfidenceIntervalColors (TColorNumber ci1, TColorNumber ci2)
 Set the confidence interval colors.
 
void SetConfidenceLevels (Double_t cl1, Double_t cl2)
 Sets the confidence levels used to calculate the bands in the fit residual case.
 
void SetFitDrawOpt (Option_t *opt)
 Sets the drawing option for the fit in the fit residual case.
 
void SetFitResult (TFitResultPtr fitres)
 Explicitly specify the fit result that is to be used for fit residual calculation.
 
void SetGraphDrawOpt (Option_t *opt)
 Sets the drawing option for the lower graph.
 
virtual void SetGridlines (Double_t *gridlines, Int_t numGridlines)
 Set where horizontal, dashed lines are drawn on the lower pad.
 
virtual void SetGridlines (std::vector< double > gridlines)
 Set where horizontal, dashed lines are drawn on the lower pad.
 
void SetH1DrawOpt (Option_t *opt)
 Sets the drawing option for h1.
 
void SetH2DrawOpt (Option_t *opt)
 Sets the drawing option for h2.
 
void SetInsetWidth (Double_t width)
 Set the inset on the outer sides of all the pads.
 
void SetLeftMargin (Float_t margin)
 Sets the left margin of both pads.
 
void SetLowBottomMargin (Float_t margin)
 Sets the bottom margin of the lower pad.
 
void SetLowTopMargin (Float_t margin)
 Sets the top margin of the lower pad.
 
void SetRightMargin (Float_t margin)
 Sets the right margin of both pads.
 
void SetSeparationMargin (Float_t)
 Sets the margin that separates the two pads.
 
void SetSplitFraction (Float_t sf)
 Set the fraction of the parent pad, at which the to sub pads should meet.
 
void SetUpBottomMargin (Float_t margin)
 Sets the bottom margin of the upper pad.
 
void SetUpTopMargin (Float_t margin)
 Sets the top margin of the upper pad.
 
void Streamer (TBuffer &) override
 Stream an object of class TObject.
 
void StreamerNVirtual (TBuffer &ClassDef_StreamerNVirtual_b)
 
void SubPadResized ()
 Slot that handles common resizing of upper and lower pad.
 
void UnZoomed ()
 Slot for the UnZoomed signal that was introduced to TPad.
 
- Public Member Functions inherited from TObject
 TObject ()
 TObject constructor.
 
 TObject (const TObject &object)
 TObject copy ctor.
 
virtual ~TObject ()
 TObject destructor.
 
void AbstractMethod (const char *method) const
 Call this function within a function that you don't want to define as purely virtual, in order not to force all users deriving from that class to implement that maybe (on their side) unused function; but at the same time, emit a run-time warning if they try to call it, telling that it is not implemented in the derived class: action must thus be taken on the user side to override it.
 
virtual void AppendPad (Option_t *option="")
 Append graphics object to current pad.
 
virtual void Browse (TBrowser *b)
 Browse object. May be overridden for another default action.
 
ULong_t CheckedHash ()
 Check and record whether this class has a consistent Hash/RecursiveRemove setup (*) and then return the regular Hash value for this object.
 
virtual const char * ClassName () const
 Returns name of class to which the object belongs.
 
virtual void Clear (Option_t *="")
 
virtual TObjectClone (const char *newname="") const
 Make a clone of an object using the Streamer facility.
 
virtual Int_t Compare (const TObject *obj) const
 Compare abstract method.
 
virtual void Copy (TObject &object) const
 Copy this to obj.
 
virtual void Delete (Option_t *option="")
 Delete this object.
 
virtual Int_t DistancetoPrimitive (Int_t px, Int_t py)
 Computes distance from point (px,py) to the object.
 
virtual void DrawClass () const
 Draw class inheritance tree of the class to which this object belongs.
 
virtual TObjectDrawClone (Option_t *option="") const
 Draw a clone of this object in the current selected pad with: gROOT->SetSelectedPad(c1).
 
virtual void Dump () const
 Dump contents of object on stdout.
 
virtual void Error (const char *method, const char *msgfmt,...) const
 Issue error message.
 
virtual void Execute (const char *method, const char *params, Int_t *error=nullptr)
 Execute method on this object with the given parameter string, e.g.
 
virtual void Execute (TMethod *method, TObjArray *params, Int_t *error=nullptr)
 Execute method on this object with parameters stored in the TObjArray.
 
virtual void ExecuteEvent (Int_t event, Int_t px, Int_t py)
 Execute action corresponding to an event at (px,py).
 
virtual void Fatal (const char *method, const char *msgfmt,...) const
 Issue fatal error message.
 
virtual TObjectFindObject (const char *name) const
 Must be redefined in derived classes.
 
virtual TObjectFindObject (const TObject *obj) const
 Must be redefined in derived classes.
 
virtual Option_tGetDrawOption () const
 Get option used by the graphics system to draw this object.
 
virtual const char * GetIconName () const
 Returns mime type name of object.
 
virtual const char * GetName () const
 Returns name of object.
 
virtual char * GetObjectInfo (Int_t px, Int_t py) const
 Returns string containing info about the object at position (px,py).
 
virtual Option_tGetOption () const
 
virtual const char * GetTitle () const
 Returns title of object.
 
virtual UInt_t GetUniqueID () const
 Return the unique object id.
 
virtual Bool_t HandleTimer (TTimer *timer)
 Execute action in response of a timer timing out.
 
virtual ULong_t Hash () const
 Return hash value for this object.
 
Bool_t HasInconsistentHash () const
 Return true is the type of this object is known to have an inconsistent setup for Hash and RecursiveRemove (i.e.
 
virtual void Info (const char *method, const char *msgfmt,...) const
 Issue info message.
 
virtual Bool_t InheritsFrom (const char *classname) const
 Returns kTRUE if object inherits from class "classname".
 
virtual Bool_t InheritsFrom (const TClass *cl) const
 Returns kTRUE if object inherits from TClass cl.
 
virtual void Inspect () const
 Dump contents of this object in a graphics canvas.
 
void InvertBit (UInt_t f)
 
Bool_t IsDestructed () const
 IsDestructed.
 
virtual Bool_t IsEqual (const TObject *obj) const
 Default equal comparison (objects are equal if they have the same address in memory).
 
virtual Bool_t IsFolder () const
 Returns kTRUE in case object contains browsable objects (like containers or lists of other objects).
 
R__ALWAYS_INLINE Bool_t IsOnHeap () const
 
virtual Bool_t IsSortable () const
 
R__ALWAYS_INLINE Bool_t IsZombie () const
 
virtual void ls (Option_t *option="") const
 The ls function lists the contents of a class on stdout.
 
void MayNotUse (const char *method) const
 Use this method to signal that a method (defined in a base class) may not be called in a derived class (in principle against good design since a child class should not provide less functionality than its parent, however, sometimes it is necessary).
 
virtual Bool_t Notify ()
 This method must be overridden to handle object notification (the base implementation is no-op).
 
void Obsolete (const char *method, const char *asOfVers, const char *removedFromVers) const
 Use this method to declare a method obsolete.
 
void operator delete (void *ptr)
 Operator delete.
 
void operator delete (void *ptr, void *vp)
 Only called by placement new when throwing an exception.
 
void operator delete[] (void *ptr)
 Operator delete [].
 
void operator delete[] (void *ptr, void *vp)
 Only called by placement new[] when throwing an exception.
 
void * operator new (size_t sz)
 
void * operator new (size_t sz, void *vp)
 
void * operator new[] (size_t sz)
 
void * operator new[] (size_t sz, void *vp)
 
TObjectoperator= (const TObject &rhs)
 TObject assignment operator.
 
virtual void Pop ()
 Pop on object drawn in a pad to the top of the display list.
 
virtual void Print (Option_t *option="") const
 This method must be overridden when a class wants to print itself.
 
virtual Int_t Read (const char *name)
 Read contents of object with specified name from the current directory.
 
virtual void RecursiveRemove (TObject *obj)
 Recursively remove this object from a list.
 
void ResetBit (UInt_t f)
 
virtual void SaveAs (const char *filename="", Option_t *option="") const
 Save this object in the file specified by filename.
 
virtual void SavePrimitive (std::ostream &out, Option_t *option="")
 Save a primitive as a C++ statement(s) on output stream "out".
 
void SetBit (UInt_t f)
 
void SetBit (UInt_t f, Bool_t set)
 Set or unset the user status bits as specified in f.
 
virtual void SetDrawOption (Option_t *option="")
 Set drawing option for object.
 
virtual void SetUniqueID (UInt_t uid)
 Set the unique object id.
 
void StreamerNVirtual (TBuffer &ClassDef_StreamerNVirtual_b)
 
virtual void SysError (const char *method, const char *msgfmt,...) const
 Issue system error message.
 
R__ALWAYS_INLINE Bool_t TestBit (UInt_t f) const
 
Int_t TestBits (UInt_t f) const
 
virtual void UseCurrentStyle ()
 Set current style settings in this object This function is called when either TCanvas::UseCurrentStyle or TROOT::ForceStyle have been invoked.
 
virtual void Warning (const char *method, const char *msgfmt,...) const
 Issue warning message.
 
virtual Int_t Write (const char *name=nullptr, Int_t option=0, Int_t bufsize=0)
 Write this object to the current directory.
 
virtual Int_t Write (const char *name=nullptr, Int_t option=0, Int_t bufsize=0) const
 Write this object to the current directory.
 

Static Public Member Functions

static TClassClass ()
 
static const char * Class_Name ()
 
static constexpr Version_t Class_Version ()
 
static const char * DeclFileName ()
 
- Static Public Member Functions inherited from TObject
static TClassClass ()
 
static const char * Class_Name ()
 
static constexpr Version_t Class_Version ()
 
static const char * DeclFileName ()
 
static Longptr_t GetDtorOnly ()
 Return destructor only flag.
 
static Bool_t GetObjectStat ()
 Get status of object stat flag.
 
static void SetDtorOnly (void *obj)
 Set destructor only flag.
 
static void SetObjectStat (Bool_t stat)
 Turn on/off tracking of objects in the TObjectTable.
 

Protected Member Functions

Int_t BuildLowerPlot ()
 Build the lower plot according to which constructor was called, and which options were passed.
 
virtual void ConnectPadsSignals ()
 Connect some signals from the pads to handle them Allows correctly work also after reading ratioplot from the file.
 
void CreateGridlines ()
 Create a grid lines.
 
virtual void CreateVisualAxes ()
 Creates the TGaxis objects that are used for consistent display of the axes.
 
void ImportAxisAttributes (TGaxis *gaxis, TAxis *axis)
 Internal method to import TAxis attributes to a TGaxis.
 
virtual void Init (TH1 *h1, TH1 *h2, Option_t *option="")
 Internal method that shares constructor logic.
 
void SetPadMargins ()
 Sets the margins of all the pads to the value specified in class members.
 
virtual void SetupPads ()
 Setup the pads.
 
virtual void SyncAxesRanges ()
 Syncs the axes ranges from the shared ones to the actual ones.
 
virtual Bool_t SyncPadMargins ()
 Figures out which pad margin has deviated from the stored ones, to figure out what the new nominal is and set the other pad to it subsequently.
 
void UpdateGridlines ()
 Update positions of grid lines.
 
virtual void UpdateVisualAxes ()
 Update TGaxis attributes.
 
- Protected Member Functions inherited from TObject
virtual void DoError (int level, const char *location, const char *fmt, va_list va) const
 Interface to ErrorHandler (protected).
 
void MakeZombie ()
 

Protected Attributes

Double_t fC1 = 1.
 Stores the scale factor for h1 (or THStack sum)
 
Double_t fC2 = 1.
 Stores the scale factor for h2.
 
Color_t fCi1Color = kYellow
 Stores the color for the 1 sigma band.
 
Color_t fCi2Color = kGreen
 Stores the color for the 2 sigma band.
 
Double_t fCl1 = 0.6827
 Stores the confidence level for the inner confidence interval band.
 
Double_t fCl2 = 0.9545
 Stores the confidence level for the outer confidence interval band.
 
TGraphErrorsfConfidenceInterval1 = nullptr
 Stores the graph for the 1 sigma band.
 
TGraphErrorsfConfidenceInterval2 = nullptr
 Stores the graph for the 2 sigma band.
 
Int_t fErrorMode = ErrorMode::kErrorSymmetric
 Stores the error mode, sym, asym or func.
 
TString fFitDrawOpt
 Stores draw option for the fit function in the fit residual case.
 
TFitResultfFitResult = nullptr
 Stores the explicit fit result given in the fit residual case. Can be 0.
 
TString fGraphDrawOpt
 Stores draw option for the lower plot graph given in constructor.
 
std::vector< doublefGridlinePositions
 Stores the y positions for the gridlines.
 
std::vector< TLine * > fGridlines
 Keeps TLine objects for the gridlines.
 
TH1fH1 = nullptr
 Stores the primary histogram.
 
TString fH1DrawOpt
 Stores draw option for h1 given in constructor.
 
TH1fH2 = nullptr
 Stores the secondary histogram, if there is one.
 
TString fH2DrawOpt
 Stores draw option for h2 given in constructor.
 
Int_t fHideLabelMode = HideLabelMode::kHideLow
 Stores which label to hide if the margin is to narrow, if at all.
 
TObjectfHistDrawProxy = nullptr
 The object which is actually drawn, this might be TH1 or THStack.
 
Bool_t fHistDrawProxyStack = kFALSE
 If stack was assigned as proxy.
 
Float_t fInsetWidth = 0.0025
 
Bool_t fIsUpdating = kFALSE
 ! Keeps track of whether its currently updating to reject other calls until done
 
Float_t fLeftMargin = 0.1
 Stores the common left margin of both pads.
 
Float_t fLowBottomMargin = 0.3
 Stores the bottom margin of the lower pad.
 
TGaxisfLowerGXaxis = nullptr
 Lower graphical x axis.
 
TGaxisfLowerGXaxisMirror = nullptr
 Lower mirror of the x axis.
 
TGaxisfLowerGYaxis = nullptr
 Lower graphical y axis.
 
TGaxisfLowerGYaxisMirror = nullptr
 Lower mirror of the y axis.
 
TPadfLowerPad = nullptr
 The pad which contains the calculated lower plot part.
 
Float_t fLowTopMargin = 0.05
 Stores the top margin of the lower pad.
 
TAxisfLowYaxis = nullptr
 Clone of the lower y axis.
 
Int_t fMode = 0
 Stores which calculation is supposed to be performed as specified by user option.
 
TString fOption
 Stores the option which is given in the constructor as a string.
 
TVirtualPadfParentPad = nullptr
 Stores the pad the ratio plot was created in.
 
TGraphfRatioGraph = nullptr
 Stores the lower plot's graph.
 
Float_t fRightMargin = 0.1
 Stores the common right margin of both pads.
 
TAxisfSharedXAxis = nullptr
 X axis that stores the range for both plots.
 
Bool_t fShowConfidenceIntervals = kTRUE
 Stores whether to show the confidence interval bands. From Draw option.
 
Bool_t fShowGridlines = kTRUE
 Stores whether to show the gridlines at all.
 
Float_t fSplitFraction = 0.3
 Stores the fraction at which the upper and lower pads meet.
 
TPadfTopPad = nullptr
 The Pad that drawn on top on the others to have consistent coordinates.
 
Float_t fUpBottomMargin = 0.05
 Stores the bottom margin of the upper pad.
 
TGaxisfUpperGXaxis = nullptr
 Upper graphical x axis.
 
TGaxisfUpperGXaxisMirror = nullptr
 Upper mirror of the x axis.
 
TGaxisfUpperGYaxis = nullptr
 Upper graphical y axis.
 
TGaxisfUpperGYaxisMirror = nullptr
 Upper mirror of the y axis.
 
TPadfUpperPad = nullptr
 The pad which contains the upper plot part.
 
Float_t fUpTopMargin = 0.1
 Stores the top margin of the upper pad.
 
TAxisfUpYaxis = nullptr
 Clone of the upper y axis.
 

Private Types

enum  CalculationMode {
  kDivideHist = 1 , kDivideGraph = 2 , kDifference = 3 , kFitResidual = 4 ,
  kDifferenceSign = 5
}
 
enum  ErrorMode { kErrorSymmetric = 1 , kErrorAsymmetric = 2 , kErrorFunc = 3 }
 
enum  HideLabelMode {
  kHideUp = 1 , kHideLow = 2 , kNoHide = 3 , kForceHideUp = 4 ,
  kForceHideLow = 5
}
 

Private Member Functions

 TRatioPlot (const TRatioPlot &)=delete
 
TRatioPlotoperator= (const TRatioPlot &)=delete
 

Additional Inherited Members

- Public Types inherited from TObject
enum  {
  kIsOnHeap = 0x01000000 , kNotDeleted = 0x02000000 , kZombie = 0x04000000 , kInconsistent = 0x08000000 ,
  kBitMask = 0x00ffffff
}
 
enum  { kSingleKey = (1ULL << ( 0 )) , kOverwrite = (1ULL << ( 1 )) , kWriteDelete = (1ULL << ( 2 )) }
 
enum  EDeprecatedStatusBits { kObjInCanvas = (1ULL << ( 3 )) }
 
enum  EStatusBits {
  kCanDelete = (1ULL << ( 0 )) , kMustCleanup = (1ULL << ( 3 )) , kIsReferenced = (1ULL << ( 4 )) , kHasUUID = (1ULL << ( 5 )) ,
  kCannotPick = (1ULL << ( 6 )) , kNoContextMenu = (1ULL << ( 8 )) , kInvalidObject = (1ULL << ( 13 ))
}
 
- Protected Types inherited from TObject
enum  { kOnlyPrepStep = (1ULL << ( 3 )) }
 
- Static Protected Member Functions inherited from TObject
static void SavePrimitiveConstructor (std::ostream &out, TClass *cl, const char *variable_name, const char *constructor_agrs="", Bool_t empty_line=kTRUE)
 Save object constructor in the output stream "out".
 
static void SavePrimitiveDraw (std::ostream &out, const char *variable_name, Option_t *option=nullptr)
 Save invocation of primitive Draw() method Skipped if option contains "nodraw" string.
 
static TString SavePrimitiveVector (std::ostream &out, const char *prefix, Int_t len, Double_t *arr, Bool_t empty_line=kFALSE)
 Save array in the output stream "out" as vector.
 

#include <TRatioPlot.h>

Inheritance diagram for TRatioPlot:
[legend]

Member Enumeration Documentation

◆ CalculationMode

Enumerator
kDivideHist 

Use TH1::Divide to create the ratio.

kDivideGraph 

Use TGraphAsymmErrors::Divide to create the ratio.

kDifference 

Calculate the difference between the histograms.

kFitResidual 

Calculate the fit residual between the histogram and a fit stored within it.

kDifferenceSign 

Calculate the difference divided by the error.

Definition at line 50 of file TRatioPlot.h.

◆ ErrorMode

Enumerator
kErrorSymmetric 

Use the regular TH1::GetBinError as the error.

kErrorAsymmetric 

Use TH1::GetBinErrorUp and TH1::GetBinErrorLow for the error, depending on y values.

kErrorFunc 

Use the square root of the function value as the error.

Definition at line 58 of file TRatioPlot.h.

◆ HideLabelMode

Enumerator
kHideUp 

Hide the first label of the upper y axis when there is low space.

kHideLow 

Hide the last label of the lower y axis when there is low space.

kNoHide 

Do not hide labels when there is low space.

kForceHideUp 

Always hide the first label of the upper y axis.

kForceHideLow 

Always hide the last label of the lower y axis.

Definition at line 64 of file TRatioPlot.h.

Constructor & Destructor Documentation

◆ TRatioPlot() [1/6]

TRatioPlot::TRatioPlot ( const TRatioPlot & )
privatedelete

◆ TRatioPlot() [2/6]

TRatioPlot::TRatioPlot ( )

TRatioPlot default constructor.

Definition at line 111 of file TRatioPlot.cxx.

◆ ~TRatioPlot()

TRatioPlot::~TRatioPlot ( )
override

Destructor.

Definition at line 116 of file TRatioPlot.cxx.

◆ TRatioPlot() [3/6]

TRatioPlot::TRatioPlot ( TH1 * h1,
TH1 * h2,
Option_t * option = "pois" )

Constructor for two histograms.

Parameters
h1First histogram
h2Second histogram
optionSteers the error calculation, as well as ratio / difference

Definition at line 193 of file TRatioPlot.cxx.

◆ TRatioPlot() [4/6]

TRatioPlot::TRatioPlot ( THStack * st,
TH1 * h2,
Option_t * option = "pois" )

Constructor which accepts a THStack and a histogram.

Converts the stack to a regular sum of its containing histograms for processing.

Parameters
stThe THStack object
h2The other histogram
optionSteers the calculation of the lower plot

Definition at line 222 of file TRatioPlot.cxx.

◆ TRatioPlot() [5/6]

TRatioPlot::TRatioPlot ( TH1 * h1,
THStack * st,
Option_t * option = "pois" )

Constructor which accepts a THStack and a histogram.

Converts the stack to a regular sum of its containing histograms for processing.

Parameters
h1The other histogram
stThe THStack object
optionSteers the calculation of the lower plot

Definition at line 258 of file TRatioPlot.cxx.

◆ TRatioPlot() [6/6]

TRatioPlot::TRatioPlot ( TH1 * h1,
Option_t * option = "",
TFitResult * fitres = nullptr )

Constructor for one histogram and a fit.

Parameters
h1The histogram
optionSteers the error calculation
fitresExplicit fit result to be used for calculation. Uses last fit if left empty

Definition at line 292 of file TRatioPlot.cxx.

Member Function Documentation

◆ BuildLowerPlot()

Int_t TRatioPlot::BuildLowerPlot ( )
protected

Build the lower plot according to which constructor was called, and which options were passed.

Definition at line 918 of file TRatioPlot.cxx.

◆ Class()

static TClass * TRatioPlot::Class ( )
static
Returns
TClass describing this class

◆ Class_Name()

static const char * TRatioPlot::Class_Name ( )
static
Returns
Name of this class

◆ Class_Version()

static constexpr Version_t TRatioPlot::Class_Version ( )
inlinestaticconstexpr
Returns
Version of this class

Definition at line 251 of file TRatioPlot.h.

◆ ConnectPadsSignals()

void TRatioPlot::ConnectPadsSignals ( )
protectedvirtual

Connect some signals from the pads to handle them Allows correctly work also after reading ratioplot from the file.

Definition at line 440 of file TRatioPlot.cxx.

◆ CreateGridlines()

void TRatioPlot::CreateGridlines ( )
protected

Create a grid lines.

Definition at line 827 of file TRatioPlot.cxx.

◆ CreateVisualAxes()

void TRatioPlot::CreateVisualAxes ( )
protectedvirtual

Creates the TGaxis objects that are used for consistent display of the axes.

Definition at line 1139 of file TRatioPlot.cxx.

◆ DeclFileName()

static const char * TRatioPlot::DeclFileName ( )
inlinestatic
Returns
Name of the file containing the class declaration

Definition at line 251 of file TRatioPlot.h.

◆ Draw()

void TRatioPlot::Draw ( Option_t * option = "")
overridevirtual

Draws the ratio plot to the currently active pad.

Therefore it requires that a TCanvas has been created first.

It takes the following options

Option Description
grid / nogrid enable (default) or disable drawing of dashed lines on lower plot
hideup hides the first label of the upper axis if there is not enough space
fhideup always hides the first label of the upper axis
hidelow (default) hides the last label of the lower axis if there is not enough space
fhidelow always hides the last label of the lower axis
nohide does not hide a label if there is not enough space
noconfint does not draw the confidence interval bands in the fit residual case
confint draws the confidence interval bands in the fit residual case (default)

Reimplemented from TObject.

Definition at line 569 of file TRatioPlot.cxx.

◆ GetCalculationOutputGraph()

TGraph * TRatioPlot::GetCalculationOutputGraph ( ) const
inline

Get the output of the calculation in the form of a graph.

The type of the return value depends on the input option that was given in the constructor.

Definition at line 203 of file TRatioPlot.h.

◆ GetConfidenceInterval1()

TGraphErrors * TRatioPlot::GetConfidenceInterval1 ( ) const
inline

Returns the graph for the 1 sigma confidence interval in the fit residual case.

Definition at line 208 of file TRatioPlot.h.

◆ GetConfidenceInterval2()

TGraphErrors * TRatioPlot::GetConfidenceInterval2 ( ) const
inline

Returns the graph for the 2 sigma confidence interval in the fit residual case.

Definition at line 213 of file TRatioPlot.h.

◆ GetLowerPad()

TPad * TRatioPlot::GetLowerPad ( ) const
inline

Definition at line 216 of file TRatioPlot.h.

◆ GetLowerRefGraph()

TGraph * TRatioPlot::GetLowerRefGraph ( ) const
virtual

Returns the reference graph for the lower pad, which means the graph that is responsible for setting the coordinate system.

It is the first graph added to the primitive list of the lower pad. This reference can be used to set the minimum and maximum of the lower pad. Note that TRatioPlot::Draw needs to have been called first, since the graphs are only created then.

void hist031_TRatioPlot_residual_fit()
{
auto c1 = new TCanvas("c1", "fit residual simple");
c1->SetLogy();
auto h1 = new TH1D("h1", "h1", 50, -5, 5);
h1->FillRandom("gaus", 2000);
h1->Fit("gaus", "0");
h1->SetMinimum(0.001);
h1->GetXaxis()->SetTitle("x");
h1->GetYaxis()->SetTitle("y");
auto rp1 = new TRatioPlot(h1);
rp1->Draw();
rp1->GetLowerRefGraph()->SetMinimum(-2);
rp1->GetLowerRefGraph()->SetMaximum(2);
}
TAxis * GetYaxis()
Definition TH1.h:572
virtual void SetMinimum(Double_t minimum=-1111)
Definition TH1.h:652

Definition at line 711 of file TRatioPlot.cxx.

◆ GetLowerRefXaxis()

TAxis * TRatioPlot::GetLowerRefXaxis ( ) const

Gets the x axis of the lower ref graph.

Shortcut for:

rp->GetLowerRefGraph()->GetXaxis();

Definition at line 804 of file TRatioPlot.cxx.

◆ GetLowerRefYaxis()

TAxis * TRatioPlot::GetLowerRefYaxis ( ) const

Gets the y axis of the lower ref graph.

Shortcut for:

rp->GetLowerRefGraph()->GetYaxis();

Definition at line 818 of file TRatioPlot.cxx.

◆ GetLowYaxis()

TAxis * TRatioPlot::GetLowYaxis ( ) const
inline

Definition at line 189 of file TRatioPlot.h.

◆ GetSeparationMargin()

Float_t TRatioPlot::GetSeparationMargin ( ) const

Return the separation margin value.

Definition at line 544 of file TRatioPlot.cxx.

◆ GetUpperPad()

TPad * TRatioPlot::GetUpperPad ( ) const
inline

Definition at line 215 of file TRatioPlot.h.

◆ GetUpperRefObject()

TObject * TRatioPlot::GetUpperRefObject ( ) const
virtual

Return the reference object.

Its the first TH1 or THStack type object in the upper pads list of primitives. Note that it returns a TObject, so you need to test and cast it to use it.

Definition at line 744 of file TRatioPlot.cxx.

◆ GetUpperRefXaxis()

TAxis * TRatioPlot::GetUpperRefXaxis ( ) const

Gets the x axis of the object returned by TRatioPlot::GetUpperRefObject.

Definition at line 761 of file TRatioPlot.cxx.

◆ GetUpperRefYaxis()

TAxis * TRatioPlot::GetUpperRefYaxis ( ) const

Gets the y axis of the object returned by TRatioPlot::GetUpperRefObject.

Definition at line 780 of file TRatioPlot.cxx.

◆ GetUpYaxis()

TAxis * TRatioPlot::GetUpYaxis ( ) const
inline

Definition at line 188 of file TRatioPlot.h.

◆ GetXaxis()

TAxis * TRatioPlot::GetXaxis ( ) const
inline

Definition at line 187 of file TRatioPlot.h.

◆ ImportAxisAttributes()

void TRatioPlot::ImportAxisAttributes ( TGaxis * gaxis,
TAxis * axis )
protected

Internal method to import TAxis attributes to a TGaxis.

Copied from TGaxis::ImportAxisAttributes

Definition at line 1726 of file TRatioPlot.cxx.

◆ Init()

void TRatioPlot::Init ( TH1 * h1,
TH1 * h2,
Option_t * option = "" )
protectedvirtual

Internal method that shares constructor logic.

Definition at line 135 of file TRatioPlot.cxx.

◆ IsA()

TClass * TRatioPlot::IsA ( ) const
inlineoverridevirtual
Returns
TClass describing current object

Reimplemented from TObject.

Definition at line 251 of file TRatioPlot.h.

◆ operator=()

TRatioPlot & TRatioPlot::operator= ( const TRatioPlot & )
privatedelete

◆ Paint()

void TRatioPlot::Paint ( Option_t * opt = "")
overridevirtual

Update the visual axes and grid lines when painting.

Reimplemented from TObject.

Definition at line 881 of file TRatioPlot.cxx.

◆ RangeAxisChanged()

void TRatioPlot::RangeAxisChanged ( )

Slot that receives the RangeAxisChanged signal from any of the pads and reacts correspondingly.

Definition at line 1485 of file TRatioPlot.cxx.

◆ SetC1()

void TRatioPlot::SetC1 ( Double_t c1)
inline

Definition at line 248 of file TRatioPlot.h.

◆ SetC2()

void TRatioPlot::SetC2 ( Double_t c2)
inline

Definition at line 249 of file TRatioPlot.h.

◆ SetConfidenceIntervalColors() [1/2]

void TRatioPlot::SetConfidenceIntervalColors ( Color_t ci1 = kYellow,
Color_t ci2 = kGreen )

Set the confidence interval colors.

Parameters
ci1Color of the 1 sigma band
ci2Color of the 2 sigma band Sets the color of the 1 and 2 sigma bands in the fit residual case.
void hist033_TRatioPlot_fit_confidence()
{
auto c1 = new TCanvas("c1", "fit residual simple");
auto h1 = new TH1D("h1", "h1", 50, -5, 5);
h1->FillRandom("gaus", 2000);
h1->Fit("gaus", "0");
h1->GetXaxis()->SetTitle("x");
h1->GetYaxis()->SetTitle("y");
auto rp1 = new TRatioPlot(h1);
rp1->SetConfidenceIntervalColors(kBlue, kRed);
rp1->Draw();
}
@ kBlue
Definition Rtypes.h:66

Definition at line 1706 of file TRatioPlot.cxx.

◆ SetConfidenceIntervalColors() [2/2]

void TRatioPlot::SetConfidenceIntervalColors ( TColorNumber ci1,
TColorNumber ci2 )

Set the confidence interval colors.

Definition at line 1716 of file TRatioPlot.cxx.

◆ SetConfidenceLevels()

void TRatioPlot::SetConfidenceLevels ( Double_t c1,
Double_t c2 )

Sets the confidence levels used to calculate the bands in the fit residual case.

Defaults to 1 and 2 sigma.

Definition at line 1659 of file TRatioPlot.cxx.

◆ SetFitDrawOpt()

void TRatioPlot::SetFitDrawOpt ( Option_t * opt)

Sets the drawing option for the fit in the fit residual case.

Definition at line 387 of file TRatioPlot.cxx.

◆ SetFitResult()

void TRatioPlot::SetFitResult ( TFitResultPtr fitres)
inline

Explicitly specify the fit result that is to be used for fit residual calculation.

If it is not provided, the last fit registered in the global fitter is used. The fit result can also be specified in the constructor.

Parameters
fitresThe fit result coming from the fit function call

Definition at line 227 of file TRatioPlot.h.

◆ SetGraphDrawOpt()

void TRatioPlot::SetGraphDrawOpt ( Option_t * opt)

Sets the drawing option for the lower graph.

Definition at line 379 of file TRatioPlot.cxx.

◆ SetGridlines() [1/2]

void TRatioPlot::SetGridlines ( Double_t * gridlines,
Int_t numGridlines )
virtual

Set where horizontal, dashed lines are drawn on the lower pad.

Can be used to override existing default lines (or disable them).

Parameters
gridlinesDouble_t array of y positions for the dashed lines
numGridlinesLength of gridlines

Definition at line 1688 of file TRatioPlot.cxx.

◆ SetGridlines() [2/2]

void TRatioPlot::SetGridlines ( std::vector< double > gridlines)
virtual

Set where horizontal, dashed lines are drawn on the lower pad.

Can be used to override existing default lines (or disable them).

Parameters
gridlinesVector of y positions for the dashes lines
void hist032_TRatioPlot_fit_lines()
{
auto c1 = new TCanvas("c1", "fit residual simple");
auto h1 = new TH1D("h1", "h1", 50, -5, 5);
h1->FillRandom("gaus", 2000);
h1->Fit("gaus", "0");
h1->GetXaxis()->SetTitle("x");
h1->GetYaxis()->SetTitle("y");
auto rp1 = new TRatioPlot(h1);
std::vector<double> lines = {-3, -2, -1, 0, 1, 2, 3};
rp1->SetGridlines(lines);
rp1->Draw();
rp1->GetLowerRefGraph()->SetMinimum(-4);
rp1->GetLowerRefGraph()->SetMaximum(4);
}

Definition at line 1676 of file TRatioPlot.cxx.

◆ SetH1DrawOpt()

void TRatioPlot::SetH1DrawOpt ( Option_t * opt)

Sets the drawing option for h1.

Definition at line 359 of file TRatioPlot.cxx.

◆ SetH2DrawOpt()

void TRatioPlot::SetH2DrawOpt ( Option_t * opt)

Sets the drawing option for h2.

Definition at line 367 of file TRatioPlot.cxx.

◆ SetInsetWidth()

void TRatioPlot::SetInsetWidth ( Double_t width)

Set the inset on the outer sides of all the pads.

It's used to make the outer pad draggable.

Definition at line 1638 of file TRatioPlot.cxx.

◆ SetLeftMargin()

void TRatioPlot::SetLeftMargin ( Float_t margin)

Sets the left margin of both pads.

Parameters
marginThe new margin

Definition at line 506 of file TRatioPlot.cxx.

◆ SetLowBottomMargin()

void TRatioPlot::SetLowBottomMargin ( Float_t margin)

Sets the bottom margin of the lower pad.

Parameters
marginThe new margin

Definition at line 496 of file TRatioPlot.cxx.

◆ SetLowTopMargin()

void TRatioPlot::SetLowTopMargin ( Float_t margin)

Sets the top margin of the lower pad.

Parameters
marginThe new margin

Definition at line 485 of file TRatioPlot.cxx.

◆ SetPadMargins()

void TRatioPlot::SetPadMargins ( )
protected

Sets the margins of all the pads to the value specified in class members.

This one is called whenever those are changed, e.g. in setters

Definition at line 1417 of file TRatioPlot.cxx.

◆ SetRightMargin()

void TRatioPlot::SetRightMargin ( Float_t margin)

Sets the right margin of both pads.

Parameters
marginThe new margin

Definition at line 517 of file TRatioPlot.cxx.

◆ SetSeparationMargin()

void TRatioPlot::SetSeparationMargin ( Float_t margin)

Sets the margin that separates the two pads.

The margin is split according to the relative sizes of the pads

Parameters
marginThe new margin
void hist034_TRatioPlot_fit_margin()
{
auto c1 = new TCanvas("c1", "fit residual simple");
gPad->SetFrameFillStyle(0);
auto h1 = new TH1D("h1", "h1", 50, -5, 5);
h1->FillRandom("gaus", 5000);
TFitResultPtr fitres = h1->Fit("gaus", "S0");
h1->Sumw2();
h1->GetXaxis()->SetTitle("x");
h1->GetYaxis()->SetTitle("y");
auto rp1 = new TRatioPlot(h1, "errfunc");
rp1->SetGraphDrawOpt("L");
rp1->SetSeparationMargin(0.0);
rp1->Draw();
rp1->GetLowerRefGraph()->SetMinimum(-2);
rp1->GetLowerRefGraph()->SetMaximum(2);
}
#define gPad
Provides an indirection to the TFitResult class and with a semantics identical to a TFitResult pointe...

Definition at line 533 of file TRatioPlot.cxx.

◆ SetSplitFraction()

void TRatioPlot::SetSplitFraction ( Float_t sf)

Set the fraction of the parent pad, at which the to sub pads should meet.

Definition at line 1612 of file TRatioPlot.cxx.

◆ SetUpBottomMargin()

void TRatioPlot::SetUpBottomMargin ( Float_t margin)

Sets the bottom margin of the upper pad.

Parameters
marginThe new margin

Definition at line 474 of file TRatioPlot.cxx.

◆ SetupPads()

void TRatioPlot::SetupPads ( )
protectedvirtual

Setup the pads.

Definition at line 395 of file TRatioPlot.cxx.

◆ SetUpTopMargin()

void TRatioPlot::SetUpTopMargin ( Float_t margin)

Sets the top margin of the upper pad.

Parameters
marginThe new margin

Definition at line 463 of file TRatioPlot.cxx.

◆ Streamer()

void TRatioPlot::Streamer ( TBuffer & R__b)
overridevirtual

Stream an object of class TObject.

Reimplemented from TObject.

◆ StreamerNVirtual()

void TRatioPlot::StreamerNVirtual ( TBuffer & ClassDef_StreamerNVirtual_b)
inline

Definition at line 251 of file TRatioPlot.h.

◆ SubPadResized()

void TRatioPlot::SubPadResized ( )

Slot that handles common resizing of upper and lower pad.

Definition at line 1579 of file TRatioPlot.cxx.

◆ SyncAxesRanges()

void TRatioPlot::SyncAxesRanges ( )
protectedvirtual

Syncs the axes ranges from the shared ones to the actual ones.

Definition at line 899 of file TRatioPlot.cxx.

◆ SyncPadMargins()

Bool_t TRatioPlot::SyncPadMargins ( )
protectedvirtual

Figures out which pad margin has deviated from the stored ones, to figure out what the new nominal is and set the other pad to it subsequently.

Definition at line 1434 of file TRatioPlot.cxx.

◆ UnZoomed()

void TRatioPlot::UnZoomed ( )

Slot for the UnZoomed signal that was introduced to TPad.

Unzoom both pads

Definition at line 1556 of file TRatioPlot.cxx.

◆ UpdateGridlines()

void TRatioPlot::UpdateGridlines ( )
protected

Update positions of grid lines.

Definition at line 846 of file TRatioPlot.cxx.

◆ UpdateVisualAxes()

void TRatioPlot::UpdateVisualAxes ( )
protectedvirtual

Update TGaxis attributes.

Definition at line 1203 of file TRatioPlot.cxx.

Member Data Documentation

◆ fC1

Double_t TRatioPlot::fC1 = 1.
protected

Stores the scale factor for h1 (or THStack sum)

Definition at line 106 of file TRatioPlot.h.

◆ fC2

Double_t TRatioPlot::fC2 = 1.
protected

Stores the scale factor for h2.

Definition at line 107 of file TRatioPlot.h.

◆ fCi1Color

Color_t TRatioPlot::fCi1Color = kYellow
protected

Stores the color for the 1 sigma band.

Definition at line 98 of file TRatioPlot.h.

◆ fCi2Color

Color_t TRatioPlot::fCi2Color = kGreen
protected

Stores the color for the 2 sigma band.

Definition at line 99 of file TRatioPlot.h.

◆ fCl1

Double_t TRatioPlot::fCl1 = 0.6827
protected

Stores the confidence level for the inner confidence interval band.

Definition at line 103 of file TRatioPlot.h.

◆ fCl2

Double_t TRatioPlot::fCl2 = 0.9545
protected

Stores the confidence level for the outer confidence interval band.

Definition at line 104 of file TRatioPlot.h.

◆ fConfidenceInterval1

TGraphErrors* TRatioPlot::fConfidenceInterval1 = nullptr
protected

Stores the graph for the 1 sigma band.

Definition at line 96 of file TRatioPlot.h.

◆ fConfidenceInterval2

TGraphErrors* TRatioPlot::fConfidenceInterval2 = nullptr
protected

Stores the graph for the 2 sigma band.

Definition at line 97 of file TRatioPlot.h.

◆ fErrorMode

Int_t TRatioPlot::fErrorMode = ErrorMode::kErrorSymmetric
protected

Stores the error mode, sym, asym or func.

Definition at line 86 of file TRatioPlot.h.

◆ fFitDrawOpt

TString TRatioPlot::fFitDrawOpt
protected

Stores draw option for the fit function in the fit residual case.

Definition at line 91 of file TRatioPlot.h.

◆ fFitResult

TFitResult* TRatioPlot::fFitResult = nullptr
protected

Stores the explicit fit result given in the fit residual case. Can be 0.

Definition at line 109 of file TRatioPlot.h.

◆ fGraphDrawOpt

TString TRatioPlot::fGraphDrawOpt
protected

Stores draw option for the lower plot graph given in constructor.

Definition at line 90 of file TRatioPlot.h.

◆ fGridlinePositions

std::vector<double> TRatioPlot::fGridlinePositions
protected

Stores the y positions for the gridlines.

Definition at line 125 of file TRatioPlot.h.

◆ fGridlines

std::vector<TLine*> TRatioPlot::fGridlines
protected

Keeps TLine objects for the gridlines.

Definition at line 124 of file TRatioPlot.h.

◆ fH1

TH1* TRatioPlot::fH1 = nullptr
protected

Stores the primary histogram.

Definition at line 80 of file TRatioPlot.h.

◆ fH1DrawOpt

TString TRatioPlot::fH1DrawOpt
protected

Stores draw option for h1 given in constructor.

Definition at line 88 of file TRatioPlot.h.

◆ fH2

TH1* TRatioPlot::fH2 = nullptr
protected

Stores the secondary histogram, if there is one.

Definition at line 81 of file TRatioPlot.h.

◆ fH2DrawOpt

TString TRatioPlot::fH2DrawOpt
protected

Stores draw option for h2 given in constructor.

Definition at line 89 of file TRatioPlot.h.

◆ fHideLabelMode

Int_t TRatioPlot::fHideLabelMode = HideLabelMode::kHideLow
protected

Stores which label to hide if the margin is to narrow, if at all.

Definition at line 127 of file TRatioPlot.h.

◆ fHistDrawProxy

TObject* TRatioPlot::fHistDrawProxy = nullptr
protected

The object which is actually drawn, this might be TH1 or THStack.

Definition at line 82 of file TRatioPlot.h.

◆ fHistDrawProxyStack

Bool_t TRatioPlot::fHistDrawProxyStack = kFALSE
protected

If stack was assigned as proxy.

Definition at line 83 of file TRatioPlot.h.

◆ fInsetWidth

Float_t TRatioPlot::fInsetWidth = 0.0025
protected

Definition at line 139 of file TRatioPlot.h.

◆ fIsUpdating

Bool_t TRatioPlot::fIsUpdating = kFALSE
protected

! Keeps track of whether its currently updating to reject other calls until done

Definition at line 141 of file TRatioPlot.h.

◆ fLeftMargin

Float_t TRatioPlot::fLeftMargin = 0.1
protected

Stores the common left margin of both pads.

Definition at line 136 of file TRatioPlot.h.

◆ fLowBottomMargin

Float_t TRatioPlot::fLowBottomMargin = 0.3
protected

Stores the bottom margin of the lower pad.

Definition at line 134 of file TRatioPlot.h.

◆ fLowerGXaxis

TGaxis* TRatioPlot::fLowerGXaxis = nullptr
protected

Lower graphical x axis.

Definition at line 113 of file TRatioPlot.h.

◆ fLowerGXaxisMirror

TGaxis* TRatioPlot::fLowerGXaxisMirror = nullptr
protected

Lower mirror of the x axis.

Definition at line 117 of file TRatioPlot.h.

◆ fLowerGYaxis

TGaxis* TRatioPlot::fLowerGYaxis = nullptr
protected

Lower graphical y axis.

Definition at line 115 of file TRatioPlot.h.

◆ fLowerGYaxisMirror

TGaxis* TRatioPlot::fLowerGYaxisMirror = nullptr
protected

Lower mirror of the y axis.

Definition at line 119 of file TRatioPlot.h.

◆ fLowerPad

TPad* TRatioPlot::fLowerPad = nullptr
protected

The pad which contains the calculated lower plot part.

Definition at line 77 of file TRatioPlot.h.

◆ fLowTopMargin

Float_t TRatioPlot::fLowTopMargin = 0.05
protected

Stores the top margin of the lower pad.

Definition at line 133 of file TRatioPlot.h.

◆ fLowYaxis

TAxis* TRatioPlot::fLowYaxis = nullptr
protected

Clone of the lower y axis.

Definition at line 122 of file TRatioPlot.h.

◆ fMode

Int_t TRatioPlot::fMode = 0
protected

Stores which calculation is supposed to be performed as specified by user option.

Definition at line 85 of file TRatioPlot.h.

◆ fOption

TString TRatioPlot::fOption
protected

Stores the option which is given in the constructor as a string.

Definition at line 87 of file TRatioPlot.h.

◆ fParentPad

TVirtualPad* TRatioPlot::fParentPad = nullptr
protected

Stores the pad the ratio plot was created in.

Definition at line 75 of file TRatioPlot.h.

◆ fRatioGraph

TGraph* TRatioPlot::fRatioGraph = nullptr
protected

Stores the lower plot's graph.

Definition at line 95 of file TRatioPlot.h.

◆ fRightMargin

Float_t TRatioPlot::fRightMargin = 0.1
protected

Stores the common right margin of both pads.

Definition at line 137 of file TRatioPlot.h.

◆ fSharedXAxis

TAxis* TRatioPlot::fSharedXAxis = nullptr
protected

X axis that stores the range for both plots.

Definition at line 111 of file TRatioPlot.h.

◆ fShowConfidenceIntervals

Bool_t TRatioPlot::fShowConfidenceIntervals = kTRUE
protected

Stores whether to show the confidence interval bands. From Draw option.

Definition at line 101 of file TRatioPlot.h.

◆ fShowGridlines

Bool_t TRatioPlot::fShowGridlines = kTRUE
protected

Stores whether to show the gridlines at all.

Definition at line 126 of file TRatioPlot.h.

◆ fSplitFraction

Float_t TRatioPlot::fSplitFraction = 0.3
protected

Stores the fraction at which the upper and lower pads meet.

Definition at line 93 of file TRatioPlot.h.

◆ fTopPad

TPad* TRatioPlot::fTopPad = nullptr
protected

The Pad that drawn on top on the others to have consistent coordinates.

Definition at line 78 of file TRatioPlot.h.

◆ fUpBottomMargin

Float_t TRatioPlot::fUpBottomMargin = 0.05
protected

Stores the bottom margin of the upper pad.

Definition at line 132 of file TRatioPlot.h.

◆ fUpperGXaxis

TGaxis* TRatioPlot::fUpperGXaxis = nullptr
protected

Upper graphical x axis.

Definition at line 112 of file TRatioPlot.h.

◆ fUpperGXaxisMirror

TGaxis* TRatioPlot::fUpperGXaxisMirror = nullptr
protected

Upper mirror of the x axis.

Definition at line 116 of file TRatioPlot.h.

◆ fUpperGYaxis

TGaxis* TRatioPlot::fUpperGYaxis = nullptr
protected

Upper graphical y axis.

Definition at line 114 of file TRatioPlot.h.

◆ fUpperGYaxisMirror

TGaxis* TRatioPlot::fUpperGYaxisMirror = nullptr
protected

Upper mirror of the y axis.

Definition at line 118 of file TRatioPlot.h.

◆ fUpperPad

TPad* TRatioPlot::fUpperPad = nullptr
protected

The pad which contains the upper plot part.

Definition at line 76 of file TRatioPlot.h.

◆ fUpTopMargin

Float_t TRatioPlot::fUpTopMargin = 0.1
protected

Stores the top margin of the upper pad.

Definition at line 131 of file TRatioPlot.h.

◆ fUpYaxis

TAxis* TRatioPlot::fUpYaxis = nullptr
protected

Clone of the upper y axis.

Definition at line 121 of file TRatioPlot.h.

Libraries for TRatioPlot:

The documentation for this class was generated from the following files: