Logo ROOT  
Reference Guide
 
Loading...
Searching...
No Matches
limit.C File Reference

Detailed Description

View in nbviewer Open in SWAN
This example shows random number generation for filling histograms.

It demonstrates the computation of 95 % confidence level (CL) limits.

Computing limits...
CLs : 0.0179535
CLsb : 0.00930313
CLb : 0.51818
< CLs > : 0.0165344
< CLsb > : 0.00826754
< CLb > : 0.50002
Computing limits with stat systematics...
CLs : 0.0189723
CLsb : 0.00989482
CLb : 0.52154
< CLs > : 0.0172591
< CLsb > : 0.00862989
< CLb > : 0.50002
Computing limits with systematics...
CLs : 0.0352037
CLsb : 0.0184327
CLb : 0.5236
< CLs > : 0.0328702
< CLsb > : 0.0164358
< CLb > : 0.50002
#include <iostream>
#include "TH1.h"
#include "THStack.h"
#include "TCanvas.h"
#include "TFrame.h"
#include "TRandom2.h"
#include "TSystem.h"
#include "TVector.h"
#include "TObjArray.h"
#include "TLimit.h"
using std::cout;
using std::endl;
void limit() {
// Create a new canvas.
TCanvas *c1 = new TCanvas("c1","Dynamic Filling Example",200,10,700,500);
c1->SetFillColor(42);
// Create some histograms
TH1D* backgroundHist = new TH1D("background","The expected background",30,-4,4);
TH1D* signalHist = new TH1D("signal","the expected signal",30,-4,4);
TH1D* dataHist = new TH1D("data","some fake data points",30,-4,4);
backgroundHist->SetFillColor(48);
signalHist->SetFillColor(41);
dataHist->SetMarkerStyle(21);
dataHist->SetMarkerColor(kBlue);
backgroundHist->Sumw2(); // needed for stat uncertainty
signalHist->Sumw2(); // needed for stat uncertainty
// Fill histograms randomly
Float_t bg,sig,dt;
for (Int_t i = 0; i < 25000; i++) {
bg = r.Gaus(0,1);
sig = r.Gaus(1,.2);
backgroundHist->Fill(bg,0.02);
signalHist->Fill(sig,0.001);
}
for (Int_t i = 0; i < 500; i++) {
dt = r.Gaus(0,1);
dataHist->Fill(dt);
}
THStack *hs = new THStack("hs","Signal and background compared to data...");
hs->Add(signalHist);
hs->Draw("hist");
dataHist->Draw("PE1,Same");
c1->Modified();
c1->Update();
c1->GetFrame()->SetFillColor(21);
c1->GetFrame()->SetBorderSize(6);
c1->GetFrame()->SetBorderMode(-1);
c1->Modified();
c1->Update();
// Compute the limits
cout << "Computing limits... " << endl;
cout << "CLs : " << myconfidence->CLs() << endl;
cout << "CLsb : " << myconfidence->CLsb() << endl;
cout << "CLb : " << myconfidence->CLb() << endl;
cout << "< CLs > : " << myconfidence->GetExpectedCLs_b() << endl;
cout << "< CLsb > : " << myconfidence->GetExpectedCLsb_b() << endl;
cout << "< CLb > : " << myconfidence->GetExpectedCLb_b() << endl;
// Add stat uncertainty
cout << endl << "Computing limits with stat systematics... " << endl;
cout << "CLs : " << mystatconfidence->CLs() << endl;
cout << "CLsb : " << mystatconfidence->CLsb() << endl;
cout << "CLb : " << mystatconfidence->CLb() << endl;
cout << "< CLs > : " << mystatconfidence->GetExpectedCLs_b() << endl;
cout << "< CLsb > : " << mystatconfidence->GetExpectedCLsb_b() << endl;
cout << "< CLb > : " << mystatconfidence->GetExpectedCLb_b() << endl;
// Add some systematics
cout << endl << "Computing limits with systematics... " << endl;
TObjArray* names = new TObjArray();
TObjString name1("bg uncertainty");
TObjString name2("sig uncertainty");
names->AddLast(&name1);
names->AddLast(&name2);
errorb[0]=0.05; // error source 1: 5%
errorb[1]=0; // error source 2: 0%
errors[0]=0; // error source 1: 0%
errors[1]=0.01; // error source 2: 1%
mynewdatasource->AddChannel(signalHist,backgroundHist,dataHist,&errors,&errorb,names);
cout << "CLs : " << mynewconfidence->CLs() << endl;
cout << "CLsb : " << mynewconfidence->CLsb() << endl;
cout << "CLb : " << mynewconfidence->CLb() << endl;
cout << "< CLs > : " << mynewconfidence->GetExpectedCLs_b() << endl;
cout << "< CLsb > : " << mynewconfidence->GetExpectedCLsb_b() << endl;
cout << "< CLb > : " << mynewconfidence->GetExpectedCLb_b() << endl;
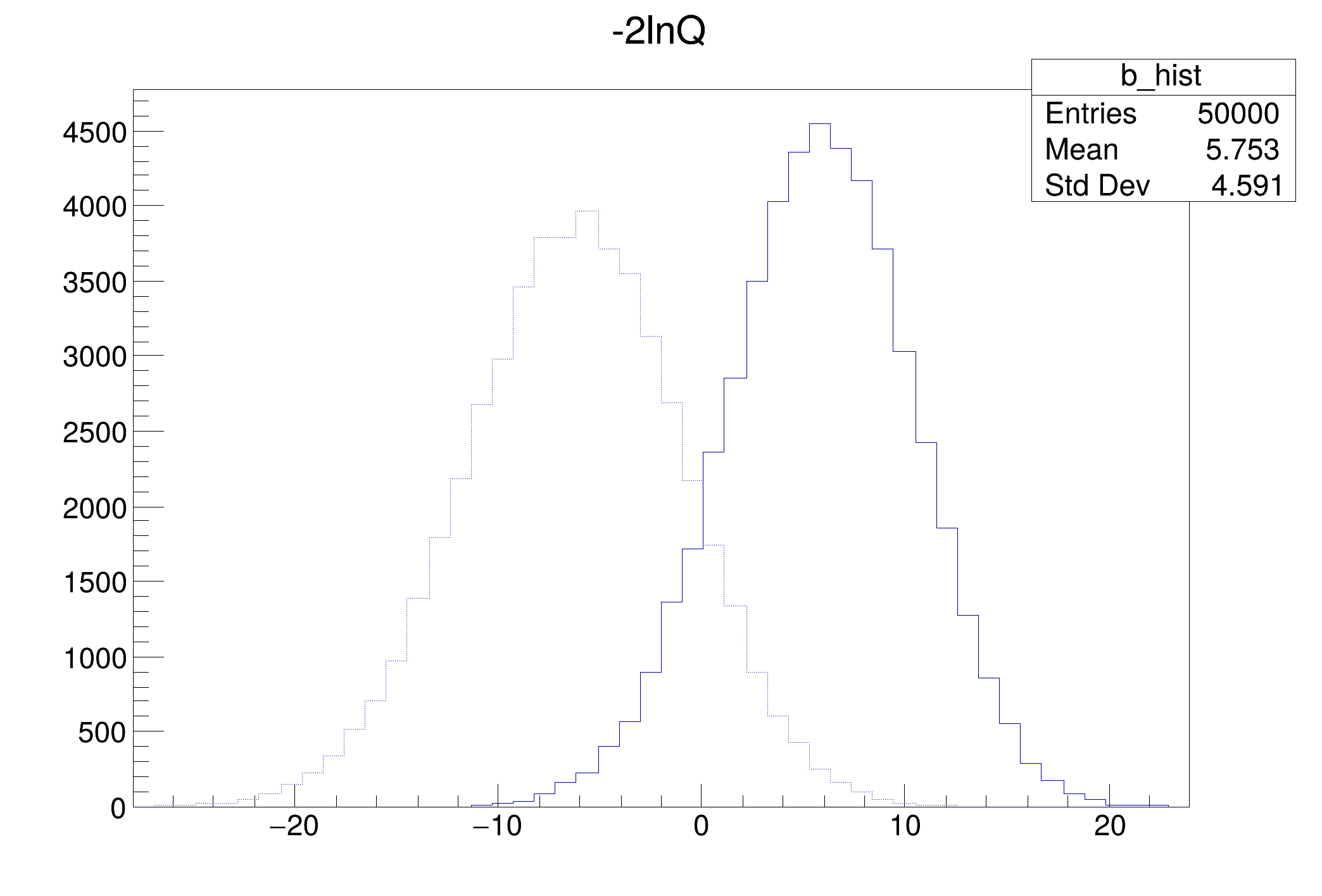
// show canonical -2lnQ plots in a new canvas
// - The histogram of -2lnQ for background hypothesis (full)
// - The histogram of -2lnQ for signal and background hypothesis (dashed)
TCanvas *c2 = new TCanvas("c2");
myconfidence->Draw();
// clean up (except histograms and canvas)
delete myconfidence;
delete mydatasource;
}
int Int_t
Definition RtypesCore.h:45
float Float_t
Definition RtypesCore.h:57
@ kBlue
Definition Rtypes.h:66
ROOT::Detail::TRangeCast< T, true > TRangeDynCast
TRangeDynCast is an adapter class that allows the typed iteration through a TCollection.
Option_t Option_t TPoint TPoint const char GetTextMagnitude GetFillStyle GetLineColor GetLineWidth GetMarkerStyle GetTextAlign GetTextColor GetTextSize void char Point_t Rectangle_t WindowAttributes_t Float_t r
R__EXTERN TSystem * gSystem
Definition TSystem.h:572
virtual void SetMarkerColor(Color_t mcolor=1)
Set the marker color.
Definition TAttMarker.h:39
virtual void SetMarkerStyle(Style_t mstyle=1)
Set the marker style.
Definition TAttMarker.h:41
The Canvas class.
Definition TCanvas.h:23
Class to compute 95% CL limits.
1-D histogram with a double per channel (see TH1 documentation)
Definition TH1.h:925
virtual Int_t Fill(Double_t x)
Increment bin with abscissa X by 1.
Definition TH1.cxx:3320
void Draw(Option_t *option="") override
Draw this histogram with options.
Definition TH1.cxx:3042
The Histogram stack class.
Definition THStack.h:40
This class serves as input for the TLimit::ComputeLimit method.
static TConfidenceLevel * ComputeLimit(TLimitDataSource *data, Int_t nmc=50000, bool stat=false, TRandom *generator=nullptr)
Definition TLimit.cxx:102
An array of TObjects.
Definition TObjArray.h:31
void AddLast(TObject *obj) override
Add object in the next empty slot in the array.
Collectable string class.
Definition TObjString.h:28
Random number generator class based on the maximally quidistributed combined Tausworthe generator by ...
Definition TRandom2.h:27
virtual Bool_t ProcessEvents()
Process pending events (GUI, timers, sockets).
Definition TSystem.cxx:420
return c1
Definition legend1.C:41
return c2
Definition legend2.C:14
Author
Christophe Delaere

Definition in file limit.C.