Logo ROOT  
Reference Guide
 
Loading...
Searching...
No Matches
rf616_morphing.py File Reference

Detailed Description

View in nbviewer Open in SWAN
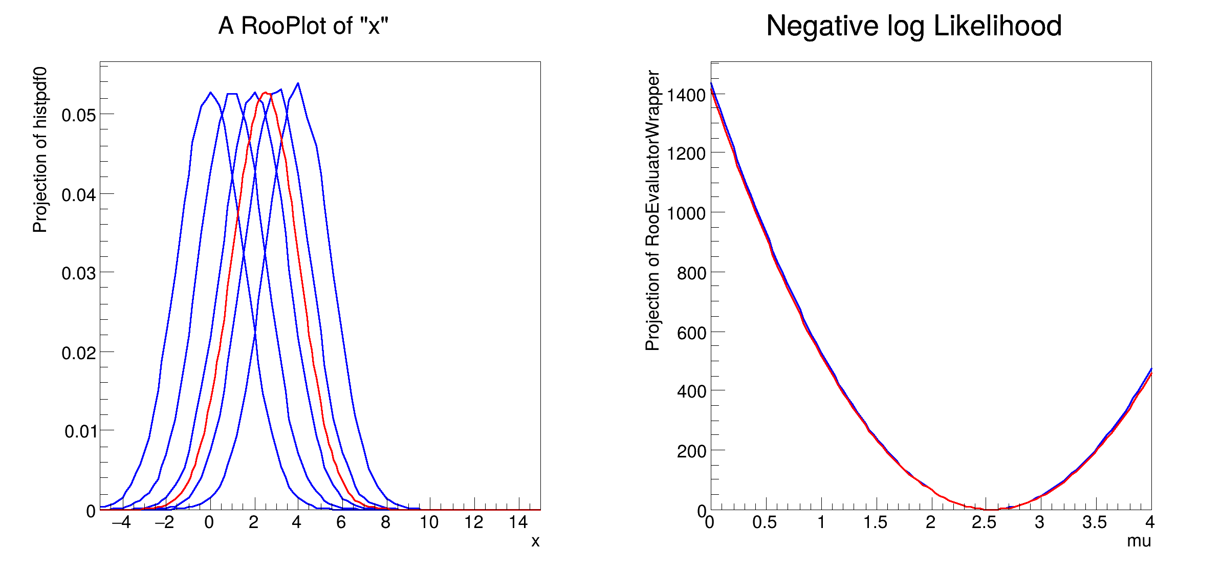
Use Morphing in RooFit.

This tutorial shows how to use template morphing inside RooFit. As input we have several Gaussian distributions. The output is one gaussian, with a specific mean value. Since likelihoods are often used within the framework of morphing, we provide a way to estimate the negative log likelihood (nll).

Based on example of Kyle Cranmer https://gist.github.com/cranmer/46fff8d22015e5a26619.

import ROOT
# Number of samples to fill the histograms
n_samples = 1000
# Kills warning messages
# morphing as a baseline
def morphing(setting):
# set up a frame for plotting
frame1 = x_var.frame()
# define binning for morphing
bin_mu_x = ROOT.RooBinning(4, 0.0, 4.0)
# number of 'sampled' Gaussians, if you change it, adjust the binning properly
for i in range(5):
# Create the sampled Gaussian
workspace.factory(f"Gaussian::g{i}(x, mu{i}[{i}], {sigma})".format(i=i))
# Fill the histograms
hist = workspace[f"g{i}"].generateBinned([x_var], n_samples * 100)
# Make sure that every bin is filled and we don't get zero probability
for i_bin in range(hist.numEntries()):
hist.add(hist.get(i_bin), 1.0)
# Add the pdf to the workspace, the inOrder of 1 is necessary for calculation of the nll
# Adjust it to 0 to see binning
workspace.Import(ROOT.RooHistPdf(f"histpdf{i}", f"histpdf{i}", [x_var], hist, intOrder=1))
# Add the pdf to the grid and to the plot
grid.addPdf(workspace[f"histpdf{i}"], int(i))
workspace[f"histpdf{i}"].plotOn(frame1)
# Create the morphing and add it to the workspace
morph_func = ROOT.RooMomentMorphFuncND("morph_func", "morph_func", [mu_var], [x_var], grid, setting)
# Normalizes the morphed object to be a pdf, set it false to prevent warning messages and gain computational speed up
# Creating the morphed pdf
morph = ROOT.RooWrapperPdf("morph", "morph", morph_func, True)
workspace["morph"].plotOn(frame1, LineColor="r")
return frame1
# Define the "observed" data in a workspade
def build_ws(mu_observed, sigma):
ws.factory(f"Gaussian::gauss(x[-5,15], mu[{mu_observed},0,4], {sigma})".format(mu_observed=mu_observed))
return ws
# The "observed" data
mu_observed = 2.5
sigma = 1.5
workspace = build_ws(mu_observed, sigma)
x_var = workspace["x"]
mu_var = workspace["mu"]
gauss = workspace.pdf("gauss")
obs_data = gauss.generate(x_var, n_samples)
# Create the exact negative log likelihood functions for Gaussian model
nll_gauss = gauss.createNLL(obs_data)
# Compute the morphed nll
# TODO: Fix RooAddPdf::fixCoefNormalization(nset) warnings with new CPU backend
nll_morph = workspace["morph"].createNLL(obs_data, EvalBackend="legacy")
# Plot the negative logarithmic summed likelihood
frame2 = mu_var.frame(Title="Negative log Likelihood")
nll_gauss.plotOn(frame2, LineColor="b", ShiftToZero=True, Name="gauss")
nll_morph.plotOn(frame2, LineColor="r", ShiftToZero=True, Name="morphed")
c = ROOT.TCanvas("rf616_morphing", "rf616_morphing", 800, 400)
c.cd(1)
frame1.GetYaxis().SetTitleOffset(1.8)
c.cd(2)
frame2.GetYaxis().SetTitleOffset(1.8)
# Compute the minimum via minuit and display the results
for nll in [nll_gauss, nll_morph]:
minimizer = ROOT.RooMinimizer(nll)
minimizer.minimize("Minuit2")
result = minimizer.save()
ROOT::Detail::TRangeCast< T, true > TRangeDynCast
TRangeDynCast is an adapter class that allows the typed iteration through a TCollection.
Option_t Option_t TPoint TPoint const char GetTextMagnitude GetFillStyle GetLineColor GetLineWidth GetMarkerStyle GetTextAlign GetTextColor GetTextSize void char Point_t Rectangle_t WindowAttributes_t Float_t Float_t Float_t Int_t Int_t UInt_t UInt_t Rectangle_t Int_t Int_t Window_t TString Int_t GCValues_t GetPrimarySelectionOwner GetDisplay GetScreen GetColormap GetNativeEvent const char const char dpyName wid window const char font_name cursor keysym reg const char only_if_exist regb h Point_t winding char text const char depth char const char Int_t count const char ColorStruct_t color const char Pixmap_t Pixmap_t PictureAttributes_t attr const char char ret_data h unsigned char height h Atom_t Int_t ULong_t ULong_t unsigned char prop_list Atom_t Atom_t Atom_t Time_t format
RooFitResult: minimized FCN value: 1862.97, estimated distance to minimum: 2.32702e-05
covariance matrix quality: Full, accurate covariance matrix
Status : MINIMIZE=0
Floating Parameter FinalValue +/- Error
-------------------- --------------------------
mu 2.5399e+00 +/- 4.74e-02
RooFitResult: minimized FCN value: 1862.82, estimated distance to minimum: 9.31471e-06
covariance matrix quality: Full, accurate covariance matrix
Status : MINIMIZE=0
Floating Parameter FinalValue +/- Error
-------------------- --------------------------
mu 2.5372e+00 +/- 4.08e-02
Date
August 2024
Author
Robin Syring

Definition in file rf616_morphing.py.