Logo ROOT  
Reference Guide
 
Loading...
Searching...
No Matches
TSPlot Class Reference

Legacy Code

TSPlot is a legacy interface: it is not recommended to use it in new code. There will be no bug fixes nor new developments.

A common method used in High Energy Physics to perform measurements is the maximum Likelihood method, exploiting discriminating variables to disentangle signal from background. The crucial point for such an analysis to be reliable is to use an exhaustive list of sources of events combined with an accurate description of all the Probability Density Functions (PDF).

To assess the validity of the fit, a convincing quality check is to explore further the data sample by examining the distributions of control variables. A control variable can be obtained for instance by removing one of the discriminating variables before performing again the maximum Likelihood fit: this removed variable is a control variable. The expected distribution of this control variable, for signal, is to be compared to the one extracted, for signal, from the data sample. In order to be able to do so, one must be able to unfold from the distribution of the whole data sample.

The TSPlot method allows to reconstruct the distributions for the control variable, independently for each of the various sources of events, without making use of any a priori knowledge on this variable. The aim is thus to use the knowledge available for the discriminating variables to infer the behaviour of the individual sources of events with respect to the control variable.

TSPlot is optimal if the control variable is uncorrelated with the discriminating variables.

A detail description of the formalism itself, called \(\hbox{$_s$}{\cal P}lot\), is given in [1].

The method

The \(\hbox{$_s$}{\cal P}lot\) technique is developed in the above context of a maximum Likelihood method making use of discriminating variables.

One considers a data sample in which are merged several species of events. These species represent various signal components and background components which all together account for the data sample. The different terms of the log-Likelihood are:

  • \(N\) : the total number of events in the data sample,
  • \({\rm N}_{\rm s}\) : the number of species of events populating the data sample,
  • \(N_i\) : the number of events expected on the average for the \(i^{\rm th}\) species,
  • \({\rm f}_i(y_e)\) : the value of the PDFs of the discriminating variables \(y\) for the \(i^{th}\) species and for event \(e\),
  • \(x\) : the set of control variables which, by definition, do not appear in the expression of the Likelihood function \({\cal L}\).

The extended log-Likelihood reads:

\[ {\cal L}=\sum_{e=1}^{N}\ln \Big\{ \sum_{i=1}^{{\rm N}_{\rm s}}N_i{\rm f}_i(y_e) \Big\} -\sum_{i=1}^{{\rm N}_{\rm s}}N_i \tag{1} \]

From this expression, after maximization of \({\cal L}\) with respect to the \(N_i\) parameters, a weight can be computed for every event and each species, in order to obtain later the true distribution \(\hbox{M}_i(x)\) of variable \(x\). If \({\rm n}\) is one of the \({\rm N}_{\rm s}\) species present in the data sample, the weight for this species is defined by:

\[ \fbox{$ {_s{\cal P}}_{\rm n}(y_e)={\sum_{j=1}^{{\rm N}_{\rm s}} \hbox{V}_{{\rm n}j}{\rm f}_j(y_e)\over\sum_{k=1}^{{\rm N}_{\rm s}}N_k{\rm f}_k(y_e) } $} , \tag{2} \]

where \(\hbox{V}_{{\rm n}j}\)

is the covariance matrix resulting from the Likelihood maximization. This matrix can be used directly from the fit, but this is numerically less accurate than the direct computation:

\[ \hbox{ V}^{-1}_{{\rm n}j}~=~ {\partial^2(-{\cal L})\over\partial N_{\rm n}\partial N_j}~=~ \sum_{e=1}^N {{\rm f}_{\rm n}(y_e){\rm f}_j(y_e)\over(\sum_{k=1}^{{\rm N}_{\rm s}}N_k{\rm f}_k(y_e))^2} . \tag{3} \]

The distribution of the control variable \(x\) obtained by histogramming the weighted events reproduces, on average, the true distribution \({\hbox{ {M}}}_{\rm n}(x)\)

The class TSPlot allows to reconstruct the true distribution \({\hbox{ {M}}}_{\rm n}(x)\)

of a control variable \(x\) for each of the \({\rm N}_{\rm s}\) species from the sole knowledge of the PDFs of the discriminating variables \({\rm f}_i(y)\). The plots obtained thanks to the TSPlot class are called \(\hbox {$_s$}{\cal P}lots\).

Some properties and checks

Beside reproducing the true distribution, \(\hbox {$_s$}{\cal P}lots\) bear remarkable properties:

  • Each \(x\) - distribution is properly normalized:

\[ \sum_{e=1}^{N} {_s{\cal P}}_{\rm n}(y_e)~=~N_{\rm n} ~. \tag{4} \]

  • For any event:

\[ \sum_{l=1}^{{\rm N}_{\rm s}} {_s{\cal P}}_l(y_e) ~=~1 ~. \tag{5} \]

That is to say that, summing up the \({\rm N}_{\rm s}\) \(\hbox {$_s$}{\cal P}lots\), one recovers the data sample distribution in \(x\), and summing up the number of events entering in a \(\hbox{$_s$}{\cal P}lot\) for a given species, one recovers the yield of the species, as provided by the fit. The property 4 is implemented in the TSPlot class as a check.

  • the sum of the statistical uncertainties per bin

\[ \sigma[N_{\rm n}\ _s\tilde{\rm M}_{\rm n}(x) {\delta x}]~=~\sqrt{\sum_{e \subset {\delta x}} ({_s{\cal P}}_{\rm n})^2} ~. \tag{6} \]

reproduces the statistical uncertainty on the yield \(N_{\rm n}\), as provided by the fit: \(\sigma[N_{\rm n}]\equiv\sqrt{\hbox{ V}_{{\rm n}{\rm n}}}\) . Because of that and since the determination of the yields is optimal when obtained using a Likelihood fit, one can conclude that the \(\hbox{$_s$}{\cal P}lot\) technique is itself an optimal method to reconstruct distributions of control variables.

Different steps followed by TSPlot

  1. A maximum Likelihood fit is performed to obtain the yields \(N_i\) of the various species.The fit relies on discriminating variables \(y\) uncorrelated with a control variable \(x\): the later is therefore totally absent from the fit.
  2. The weights \({_s{\cal P}}\) are calculated using Eq. (2) where the covariance matrix is taken from Minuit.
  3. Histograms of \(x\) are filled by weighting the events with \({_s{\cal P}}\) .
  4. Error bars per bin are given by Eq. (6).

The \(\hbox {$_s$}{\cal P}lots\) reproduce the true distributions of the species in the control variable \(x\), within the above defined statistical uncertainties.

Illustrations

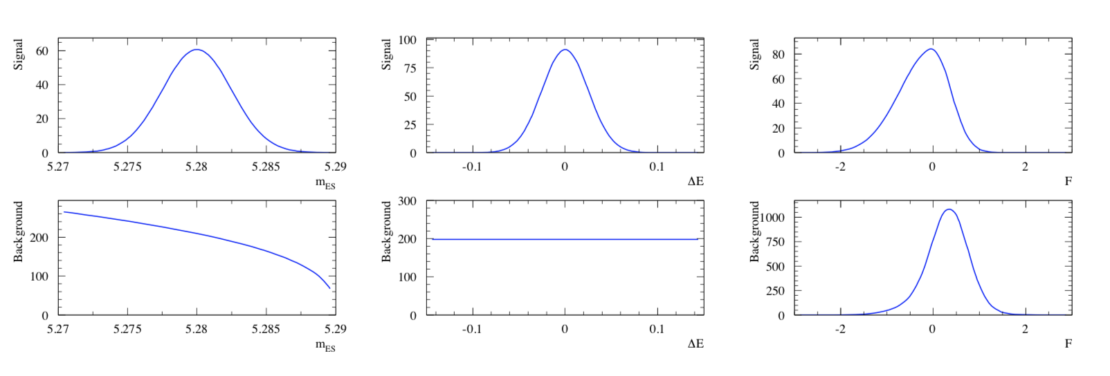
To illustrate the technique, one considers an example derived from the analysis where \(\hbox {$_s$}{\cal P}lots\) have been first used (charmless B decays). One is dealing with a data sample in which two species are present: the first is termed signal and the second background. A maximum Likelihood fit is performed to obtain the two yields \(N_1\) and \(N_2\) . The fit relies on two discriminating variables collectively denoted \(y\) which are chosen within three possible variables denoted \({m_{\rm ES}}\) , \(\Delta E\) and \({\cal F}\). The variable which is not incorporated in \(y\) is used as the control variable \(x\) . The six distributions of the three variables are assumed to be the ones depicted in Fig. 1.

Figure 1

Distributions of the three discriminating variables available to perform the Likelihood fit: \({m_{\rm ES}}\) , \(\Delta E\) , \({\cal F}\) . Among the three variables, two are used to perform the fit while one is kept out of the fit to serve the purpose of a control variable. The three distributions on the top (resp. bottom) of the figure correspond to the signal (resp. background). The unit of the vertical axis is chosen such that it indicates the number of entries per bin, if one slices the histograms in 25 bins.

A data sample being built through a Monte Carlo simulation based on the distributions shown in Fig. 1, one obtains the three distributions of Fig. 2. Whereas the distribution of \(\Delta E\) clearly indicates the presence of the signal, the distribution of \({m_{\rm ES}}\) and \({\cal F}\) are less obviously populated by signal.

Figure 2

Distributions of the three discriminating variables for signal plus background. The three distributions are the ones obtained from a data sample obtained through a Monte Carlo simulation based on the distributions shown in Fig. 1. The data sample consists of 500 signal events and 5000 background events.

Choosing \(\Delta E\) and \({\cal F}\) as discriminating variables to determine \(N_1\) and \(N_2\) through a maximum Likelihood fit, one builds, for the control variable \({m_{\rm ES}}\) which is unknown to the fit, the two \(\hbox {$_s$}{\cal P}lots\) for signal and background shown in Fig. 3. One observes that the \(\hbox{$_s$}{\cal P}lot\) for signal reproduces correctly the PDF even where the latter vanishes, although the error bars remain sizeable. This results from the almost complete cancellation between positive and negative weights: the sum of weights is close to zero while the sum of weights squared is not. The occurence of negative weights occurs through the appearance of the covariance matrix, and its negative components, in the definition of Eq. (2).

A word of caution is in order with respect to the error bars. Whereas their sum in quadrature is identical to the statistical uncertainties of the yields determined by the fit, and if, in addition, they are asymptotically correct, the error bars should be handled with care for low statistics and/or for too fine binning. This is because the error bars do not incorporate two known properties of the PDFs: PDFs are positive definite and can be non-zero in a given x-bin, even if in the particular data sample at hand, no event is observed in this bin. The latter limitation is not specific to \(\hbox {$_s$}{\cal P}lots\) , rather it is always present when one is willing to infer the PDF at the origin of an histogram, when, for some bins, the number of entries does not guaranty the applicability of the Gaussian regime. In such situations, a satisfactory practice is to attach allowed ranges to the histogram to indicate the upper and lower limits of the PDF value which are consistent with the actual observation, at a given confidence level.

Figure 3

The \(\hbox {$_s$}{\cal P}lots\) (signal on top, background on bottom) obtained for \({m_{\rm ES}}\) are represented as dots with error bars. They are obtained from a fit using only information from \(\Delta E\) and \({\cal F}\)

Choosing \({m_{\rm ES}}\) and \(\Delta E\) as discriminating variables to determine \(N_1\) and \(N_2\) through a maximum Likelihood fit, one builds, for the control variable \({\cal F}\) which is unknown to the fit, the two \(\hbox {$_s$}{\cal P}lots\) for signal and background shown in Fig. 4. In the \(\hbox{$_s$}{\cal P}lot\) for signal one observes that error bars are the largest in the \(x\) regions where the background is the largest.

Figure 4

The \(\hbox {$_s$}{\cal P}lots\) (signal on top, background on bottom) obtained for \({\cal F}\) are represented as dots with error bars. They are obtained from a fit using only information from \({m_{\rm ES}}\) and \(\Delta E\)

The results above can be obtained by running the tutorial TestSPlot.C

Definition at line 21 of file TSPlot.h.

Public Member Functions

 TSPlot ()
 default constructor (used by I/O only)
 
 TSPlot (Int_t nx, Int_t ny, Int_t ne, Int_t ns, TTree *tree)
 Normal TSPlot constructor.
 
virtual ~TSPlot ()
 Destructor.
 
void Browse (TBrowser *b)
 To browse the histograms.
 
void FillSWeightsHists (Int_t nbins=50)
 The order of histograms in the array:
 
void FillXvarHists (Int_t nbins=100)
 Fills the histograms of x variables (not weighted) with nbins.
 
void FillYpdfHists (Int_t nbins=100)
 Fills the histograms of pdf-s of y variables with binning nbins.
 
void FillYvarHists (Int_t nbins=100)
 Fill the histograms of y variables.
 
Int_t GetNevents ()
 
Int_t GetNspecies ()
 
void GetSWeights (Double_t *weights)
 Returns the matrix of sweights.
 
void GetSWeights (TMatrixD &weights)
 Returns the matrix of sweights.
 
TH1DGetSWeightsHist (Int_t ixvar, Int_t ispecies, Int_t iyexcl=-1)
 Returns the histogram of a variable, weighted with sWeights.
 
TObjArrayGetSWeightsHists ()
 Returns an array of all histograms of variables, weighted with sWeights.
 
TStringGetTreeExpression ()
 
TStringGetTreeName ()
 
TStringGetTreeSelection ()
 
TH1DGetXvarHist (Int_t ixvar)
 Returns the histogram of variable ixvar.
 
TObjArrayGetXvarHists ()
 Returns the array of histograms of x variables (not weighted).
 
TH1DGetYpdfHist (Int_t iyvar, Int_t ispecies)
 Returns the histogram of the pdf of variable iyvar for species #ispecies, binning nbins.
 
TObjArrayGetYpdfHists ()
 Returns the array of histograms of pdf's of y variables with binning nbins.
 
TH1DGetYvarHist (Int_t iyvar)
 Returns the histogram of variable iyvar.If histograms have not already been filled, they are filled with default binning 100.
 
TObjArrayGetYvarHists ()
 Returns the array of histograms of y variables.
 
Bool_t IsFolder () const
 Returns kTRUE in case object contains browsable objects (like containers or lists of other objects).
 
void MakeSPlot (Option_t *option="v")
 Calculates the sWeights.
 
void RefillHist (Int_t type, Int_t var, Int_t nbins, Double_t min, Double_t max, Int_t nspecies=-1)
 The Fill...Hist() methods fill the histograms with the real limits on the variables This method allows to refill the specified histogram with user-set boundaries min and max.
 
void SetInitialNumbersOfSpecies (Int_t *numbers)
 Set the initial number of events of each species - used as initial estimates in minuit.
 
void SetNEvents (Int_t ne)
 
void SetNSpecies (Int_t ns)
 
void SetNX (Int_t nx)
 
void SetNY (Int_t ny)
 
void SetTree (TTree *tree)
 Set the input Tree.
 
void SetTreeSelection (const char *varexp="", const char *selection="", Long64_t firstentry=0)
 Specifies the variables from the tree to be used for splot.
 
- Public Member Functions inherited from TObject
 TObject ()
 TObject constructor.
 
 TObject (const TObject &object)
 TObject copy ctor.
 
virtual ~TObject ()
 TObject destructor.
 
void AbstractMethod (const char *method) const
 Use this method to implement an "abstract" method that you don't want to leave purely abstract.
 
virtual void AppendPad (Option_t *option="")
 Append graphics object to current pad.
 
ULong_t CheckedHash ()
 Check and record whether this class has a consistent Hash/RecursiveRemove setup (*) and then return the regular Hash value for this object.
 
virtual const char * ClassName () const
 Returns name of class to which the object belongs.
 
virtual void Clear (Option_t *="")
 
virtual TObjectClone (const char *newname="") const
 Make a clone of an object using the Streamer facility.
 
virtual Int_t Compare (const TObject *obj) const
 Compare abstract method.
 
virtual void Copy (TObject &object) const
 Copy this to obj.
 
virtual void Delete (Option_t *option="")
 Delete this object.
 
virtual Int_t DistancetoPrimitive (Int_t px, Int_t py)
 Computes distance from point (px,py) to the object.
 
virtual void Draw (Option_t *option="")
 Default Draw method for all objects.
 
virtual void DrawClass () const
 Draw class inheritance tree of the class to which this object belongs.
 
virtual TObjectDrawClone (Option_t *option="") const
 Draw a clone of this object in the current selected pad for instance with: gROOT->SetSelectedPad(gPad).
 
virtual void Dump () const
 Dump contents of object on stdout.
 
virtual void Error (const char *method, const char *msgfmt,...) const
 Issue error message.
 
virtual void Execute (const char *method, const char *params, Int_t *error=0)
 Execute method on this object with the given parameter string, e.g.
 
virtual void Execute (TMethod *method, TObjArray *params, Int_t *error=0)
 Execute method on this object with parameters stored in the TObjArray.
 
virtual void ExecuteEvent (Int_t event, Int_t px, Int_t py)
 Execute action corresponding to an event at (px,py).
 
virtual void Fatal (const char *method, const char *msgfmt,...) const
 Issue fatal error message.
 
virtual TObjectFindObject (const char *name) const
 Must be redefined in derived classes.
 
virtual TObjectFindObject (const TObject *obj) const
 Must be redefined in derived classes.
 
virtual Option_tGetDrawOption () const
 Get option used by the graphics system to draw this object.
 
virtual const char * GetIconName () const
 Returns mime type name of object.
 
virtual const char * GetName () const
 Returns name of object.
 
virtual char * GetObjectInfo (Int_t px, Int_t py) const
 Returns string containing info about the object at position (px,py).
 
virtual Option_tGetOption () const
 
virtual const char * GetTitle () const
 Returns title of object.
 
virtual UInt_t GetUniqueID () const
 Return the unique object id.
 
virtual Bool_t HandleTimer (TTimer *timer)
 Execute action in response of a timer timing out.
 
virtual ULong_t Hash () const
 Return hash value for this object.
 
Bool_t HasInconsistentHash () const
 Return true is the type of this object is known to have an inconsistent setup for Hash and RecursiveRemove (i.e.
 
virtual void Info (const char *method, const char *msgfmt,...) const
 Issue info message.
 
virtual Bool_t InheritsFrom (const char *classname) const
 Returns kTRUE if object inherits from class "classname".
 
virtual Bool_t InheritsFrom (const TClass *cl) const
 Returns kTRUE if object inherits from TClass cl.
 
virtual void Inspect () const
 Dump contents of this object in a graphics canvas.
 
void InvertBit (UInt_t f)
 
Bool_t IsDestructed () const
 IsDestructed.
 
virtual Bool_t IsEqual (const TObject *obj) const
 Default equal comparison (objects are equal if they have the same address in memory).
 
R__ALWAYS_INLINE Bool_t IsOnHeap () const
 
virtual Bool_t IsSortable () const
 
R__ALWAYS_INLINE Bool_t IsZombie () const
 
virtual void ls (Option_t *option="") const
 The ls function lists the contents of a class on stdout.
 
void MayNotUse (const char *method) const
 Use this method to signal that a method (defined in a base class) may not be called in a derived class (in principle against good design since a child class should not provide less functionality than its parent, however, sometimes it is necessary).
 
virtual Bool_t Notify ()
 This method must be overridden to handle object notification.
 
void Obsolete (const char *method, const char *asOfVers, const char *removedFromVers) const
 Use this method to declare a method obsolete.
 
void operator delete (void *ptr)
 Operator delete.
 
void operator delete[] (void *ptr)
 Operator delete [].
 
voidoperator new (size_t sz)
 
voidoperator new (size_t sz, void *vp)
 
voidoperator new[] (size_t sz)
 
voidoperator new[] (size_t sz, void *vp)
 
TObjectoperator= (const TObject &rhs)
 TObject assignment operator.
 
virtual void Paint (Option_t *option="")
 This method must be overridden if a class wants to paint itself.
 
virtual void Pop ()
 Pop on object drawn in a pad to the top of the display list.
 
virtual void Print (Option_t *option="") const
 This method must be overridden when a class wants to print itself.
 
virtual Int_t Read (const char *name)
 Read contents of object with specified name from the current directory.
 
virtual void RecursiveRemove (TObject *obj)
 Recursively remove this object from a list.
 
void ResetBit (UInt_t f)
 
virtual void SaveAs (const char *filename="", Option_t *option="") const
 Save this object in the file specified by filename.
 
virtual void SavePrimitive (std::ostream &out, Option_t *option="")
 Save a primitive as a C++ statement(s) on output stream "out".
 
void SetBit (UInt_t f)
 
void SetBit (UInt_t f, Bool_t set)
 Set or unset the user status bits as specified in f.
 
virtual void SetDrawOption (Option_t *option="")
 Set drawing option for object.
 
virtual void SetUniqueID (UInt_t uid)
 Set the unique object id.
 
virtual void SysError (const char *method, const char *msgfmt,...) const
 Issue system error message.
 
R__ALWAYS_INLINE Bool_t TestBit (UInt_t f) const
 
Int_t TestBits (UInt_t f) const
 
virtual void UseCurrentStyle ()
 Set current style settings in this object This function is called when either TCanvas::UseCurrentStyle or TROOT::ForceStyle have been invoked.
 
virtual void Warning (const char *method, const char *msgfmt,...) const
 Issue warning message.
 
virtual Int_t Write (const char *name=0, Int_t option=0, Int_t bufsize=0)
 Write this object to the current directory.
 
virtual Int_t Write (const char *name=0, Int_t option=0, Int_t bufsize=0) const
 Write this object to the current directory.
 

Protected Member Functions

void SPlots (Double_t *covmat, Int_t i_excl)
 Computes the sWeights from the covariance matrix.
 
- Protected Member Functions inherited from TObject
virtual void DoError (int level, const char *location, const char *fmt, va_list va) const
 Interface to ErrorHandler (protected).
 
void MakeZombie ()
 

Protected Attributes

TMatrixD fMinmax
 
Int_t fNevents
 
Int_t fNSpecies
 
Double_tfNumbersOfEvents
 
Int_t fNx
 
Int_t fNy
 
TMatrixD fPdfTot
 
TStringfSelection
 
TMatrixD fSWeights
 
TObjArray fSWeightsHists
 
TTreefTree
 
TStringfTreename
 
TStringfVarexp
 
TMatrixD fXvar
 
TObjArray fXvarHists
 
TMatrixD fYpdf
 
TObjArray fYpdfHists
 
TMatrixD fYvar
 
TObjArray fYvarHists
 

Additional Inherited Members

- Public Types inherited from TObject
enum  {
  kIsOnHeap = 0x01000000 , kNotDeleted = 0x02000000 , kZombie = 0x04000000 , kInconsistent = 0x08000000 ,
  kBitMask = 0x00ffffff
}
 
enum  { kSingleKey = BIT(0) , kOverwrite = BIT(1) , kWriteDelete = BIT(2) }
 
enum  EDeprecatedStatusBits { kObjInCanvas = BIT(3) }
 
enum  EStatusBits {
  kCanDelete = BIT(0) , kMustCleanup = BIT(3) , kIsReferenced = BIT(4) , kHasUUID = BIT(5) ,
  kCannotPick = BIT(6) , kNoContextMenu = BIT(8) , kInvalidObject = BIT(13)
}
 
- Static Public Member Functions inherited from TObject
static Longptr_t GetDtorOnly ()
 Return destructor only flag.
 
static Bool_t GetObjectStat ()
 Get status of object stat flag.
 
static void SetDtorOnly (void *obj)
 Set destructor only flag.
 
static void SetObjectStat (Bool_t stat)
 Turn on/off tracking of objects in the TObjectTable.
 
- Protected Types inherited from TObject
enum  { kOnlyPrepStep = BIT(3) }
 

#include <TSPlot.h>

Inheritance diagram for TSPlot:
[legend]

Constructor & Destructor Documentation

◆ TSPlot() [1/2]

TSPlot::TSPlot ( )

default constructor (used by I/O only)

Definition at line 289 of file TSPlot.cxx.

◆ TSPlot() [2/2]

TSPlot::TSPlot ( Int_t  nx,
Int_t  ny,
Int_t  ne,
Int_t  ns,
TTree tree 
)

Normal TSPlot constructor.

  • nx : number of control variables
  • ny : number of discriminating variables
  • ne : total number of events
  • ns : number of species
  • tree: input data

Definition at line 310 of file TSPlot.cxx.

◆ ~TSPlot()

TSPlot::~TSPlot ( )
virtual

Destructor.

Definition at line 332 of file TSPlot.cxx.

Member Function Documentation

◆ Browse()

void TSPlot::Browse ( TBrowser b)
virtual

To browse the histograms.

Reimplemented from TObject.

Definition at line 347 of file TSPlot.cxx.

◆ FillSWeightsHists()

void TSPlot::FillSWeightsHists ( Int_t  nbins = 50)

The order of histograms in the array:

x0_species0, x0_species1,..., x1_species0, x1_species1,..., y0_species0, y0_species1,...

If the histograms have already been filled with a different binning, they are refilled and all histograms are deleted

Definition at line 691 of file TSPlot.cxx.

◆ FillXvarHists()

void TSPlot::FillXvarHists ( Int_t  nbins = 100)

Fills the histograms of x variables (not weighted) with nbins.

Definition at line 521 of file TSPlot.cxx.

◆ FillYpdfHists()

void TSPlot::FillYpdfHists ( Int_t  nbins = 100)

Fills the histograms of pdf-s of y variables with binning nbins.

Definition at line 631 of file TSPlot.cxx.

◆ FillYvarHists()

void TSPlot::FillYvarHists ( Int_t  nbins = 100)

Fill the histograms of y variables.

Definition at line 578 of file TSPlot.cxx.

◆ GetNevents()

Int_t TSPlot::GetNevents ( )
inline

Definition at line 63 of file TSPlot.h.

◆ GetNspecies()

Int_t TSPlot::GetNspecies ( )
inline

Definition at line 64 of file TSPlot.h.

◆ GetSWeights() [1/2]

void TSPlot::GetSWeights ( Double_t weights)

Returns the matrix of sweights.

It is assumed that the array passed in the argurment is big enough

Definition at line 509 of file TSPlot.cxx.

◆ GetSWeights() [2/2]

void TSPlot::GetSWeights ( TMatrixD weights)

Returns the matrix of sweights.

Definition at line 498 of file TSPlot.cxx.

◆ GetSWeightsHist()

TH1D * TSPlot::GetSWeightsHist ( Int_t  ixvar,
Int_t  ispecies,
Int_t  iyexcl = -1 
)

Returns the histogram of a variable, weighted with sWeights.

  • If histograms have not been already filled, they are filled with default binning 50
  • If parameter ixvar!=-1, the histogram of x-variable ixvar is returned for species ispecies
  • If parameter ixvar==-1, the histogram of y-variable iyexcl is returned for species ispecies
  • If the histogram has already been filled and the binning is different from the parameter nbins all histograms with old binning will be deleted and refilled.

Definition at line 825 of file TSPlot.cxx.

◆ GetSWeightsHists()

TObjArray * TSPlot::GetSWeightsHists ( )

Returns an array of all histograms of variables, weighted with sWeights.

If histograms have not been already filled, they are filled with default binning 50 The order of histograms in the array:

x0_species0, x0_species1,..., x1_species0, x1_species1,..., y0_species0, y0_species1,...

Definition at line 739 of file TSPlot.cxx.

◆ GetTreeExpression()

TString * TSPlot::GetTreeExpression ( )
inline

Definition at line 78 of file TSPlot.h.

◆ GetTreeName()

TString * TSPlot::GetTreeName ( )
inline

Definition at line 76 of file TSPlot.h.

◆ GetTreeSelection()

TString * TSPlot::GetTreeSelection ( )
inline

Definition at line 77 of file TSPlot.h.

◆ GetXvarHist()

TH1D * TSPlot::GetXvarHist ( Int_t  ixvar)

Returns the histogram of variable ixvar.

If histograms have not already been filled, they are filled with default binning 100.

Definition at line 564 of file TSPlot.cxx.

◆ GetXvarHists()

TObjArray * TSPlot::GetXvarHists ( )

Returns the array of histograms of x variables (not weighted).

If histograms have not already been filled, they are filled with default binning 100.

Definition at line 549 of file TSPlot.cxx.

◆ GetYpdfHist()

TH1D * TSPlot::GetYpdfHist ( Int_t  iyvar,
Int_t  ispecies 
)

Returns the histogram of the pdf of variable iyvar for species #ispecies, binning nbins.

If histograms have not already been filled, they are filled with default binning 100.

Definition at line 674 of file TSPlot.cxx.

◆ GetYpdfHists()

TObjArray * TSPlot::GetYpdfHists ( )

Returns the array of histograms of pdf's of y variables with binning nbins.

If histograms have not already been filled, they are filled with default binning 100.

Definition at line 660 of file TSPlot.cxx.

◆ GetYvarHist()

TH1D * TSPlot::GetYvarHist ( Int_t  iyvar)

Returns the histogram of variable iyvar.If histograms have not already been filled, they are filled with default binning 100.

Definition at line 618 of file TSPlot.cxx.

◆ GetYvarHists()

TObjArray * TSPlot::GetYvarHists ( )

Returns the array of histograms of y variables.

If histograms have not already been filled, they are filled with default binning 100.

Definition at line 604 of file TSPlot.cxx.

◆ IsFolder()

Bool_t TSPlot::IsFolder ( ) const
inlinevirtual

Returns kTRUE in case object contains browsable objects (like containers or lists of other objects).

Reimplemented from TObject.

Definition at line 56 of file TSPlot.h.

◆ MakeSPlot()

void TSPlot::MakeSPlot ( Option_t option = "v")

Calculates the sWeights.

The option controls the print level

  • "Q" - no print out
  • "V" - prints the estimated #of events in species - default
  • "VV" - as "V" + the minuit printing + sums of weights for control

Definition at line 397 of file TSPlot.cxx.

◆ RefillHist()

void TSPlot::RefillHist ( Int_t  type,
Int_t  nvar,
Int_t  nbins,
Double_t  min,
Double_t  max,
Int_t  nspecies = -1 
)

The Fill...Hist() methods fill the histograms with the real limits on the variables This method allows to refill the specified histogram with user-set boundaries min and max.

Parameters:

  • type = 1 - histogram of x variable #nvar
  • type = 2 - histogram of y variable #nvar
  • type = 3 - histogram of y_pdf for y #nvar and species #nspecies
  • type = 4 - histogram of x variable #nvar, species #nspecies, WITH sWeights
  • type = 5 - histogram of y variable #nvar, species #nspecies, WITH sWeights

Definition at line 760 of file TSPlot.cxx.

◆ SetInitialNumbersOfSpecies()

void TSPlot::SetInitialNumbersOfSpecies ( Int_t numbers)

Set the initial number of events of each species - used as initial estimates in minuit.

Definition at line 381 of file TSPlot.cxx.

◆ SetNEvents()

void TSPlot::SetNEvents ( Int_t  ne)
inline

Definition at line 85 of file TSPlot.h.

◆ SetNSpecies()

void TSPlot::SetNSpecies ( Int_t  ns)
inline

Definition at line 84 of file TSPlot.h.

◆ SetNX()

void TSPlot::SetNX ( Int_t  nx)
inline

Definition at line 82 of file TSPlot.h.

◆ SetNY()

void TSPlot::SetNY ( Int_t  ny)
inline

Definition at line 83 of file TSPlot.h.

◆ SetTree()

void TSPlot::SetTree ( TTree tree)

Set the input Tree.

Definition at line 843 of file TSPlot.cxx.

◆ SetTreeSelection()

void TSPlot::SetTreeSelection ( const char *  varexp = "",
const char *  selection = "",
Long64_t  firstentry = 0 
)

Specifies the variables from the tree to be used for splot.

Variables fNx, fNy, fNSpecies and fNEvents should already be set!

In the 1st parameter it is assumed that first fNx variables are x(control variables), then fNy y variables (discriminating variables), then fNy*fNSpecies ypdf variables (probability distribution functions of discriminating variables for different species). The order of pdfs should be: species0_y0, species0_y1,... species1_y0, species1_y1,...species[fNSpecies-1]_y0... The 2nd parameter allows to make a cut TTree::Draw method description contains more details on specifying expression and selection

Definition at line 861 of file TSPlot.cxx.

◆ SPlots()

void TSPlot::SPlots ( Double_t covmat,
Int_t  i_excl 
)
protected

Computes the sWeights from the covariance matrix.

Definition at line 477 of file TSPlot.cxx.

Member Data Documentation

◆ fMinmax

TMatrixD TSPlot::fMinmax
protected

Definition at line 27 of file TSPlot.h.

◆ fNevents

Int_t TSPlot::fNevents
protected

Definition at line 44 of file TSPlot.h.

◆ fNSpecies

Int_t TSPlot::fNSpecies
protected

Definition at line 43 of file TSPlot.h.

◆ fNumbersOfEvents

Double_t* TSPlot::fNumbersOfEvents
protected

Definition at line 46 of file TSPlot.h.

◆ fNx

Int_t TSPlot::fNx
protected

Definition at line 41 of file TSPlot.h.

◆ fNy

Int_t TSPlot::fNy
protected

Definition at line 42 of file TSPlot.h.

◆ fPdfTot

TMatrixD TSPlot::fPdfTot
protected

Definition at line 26 of file TSPlot.h.

◆ fSelection

TString* TSPlot::fSelection
protected

Definition at line 38 of file TSPlot.h.

◆ fSWeights

TMatrixD TSPlot::fSWeights
protected

Definition at line 28 of file TSPlot.h.

◆ fSWeightsHists

TObjArray TSPlot::fSWeightsHists
protected

Definition at line 33 of file TSPlot.h.

◆ fTree

TTree* TSPlot::fTree
protected

Definition at line 35 of file TSPlot.h.

◆ fTreename

TString* TSPlot::fTreename
protected

Definition at line 36 of file TSPlot.h.

◆ fVarexp

TString* TSPlot::fVarexp
protected

Definition at line 37 of file TSPlot.h.

◆ fXvar

TMatrixD TSPlot::fXvar
protected

Definition at line 23 of file TSPlot.h.

◆ fXvarHists

TObjArray TSPlot::fXvarHists
protected

Definition at line 30 of file TSPlot.h.

◆ fYpdf

TMatrixD TSPlot::fYpdf
protected

Definition at line 25 of file TSPlot.h.

◆ fYpdfHists

TObjArray TSPlot::fYpdfHists
protected

Definition at line 32 of file TSPlot.h.

◆ fYvar

TMatrixD TSPlot::fYvar
protected

Definition at line 24 of file TSPlot.h.

◆ fYvarHists

TObjArray TSPlot::fYvarHists
protected

Definition at line 31 of file TSPlot.h.

Libraries for TSPlot:

The documentation for this class was generated from the following files: