Logo ROOT  
Reference Guide
 
Loading...
Searching...
No Matches
canvas2.C File Reference

Detailed Description

View in nbviewer Open in SWAN
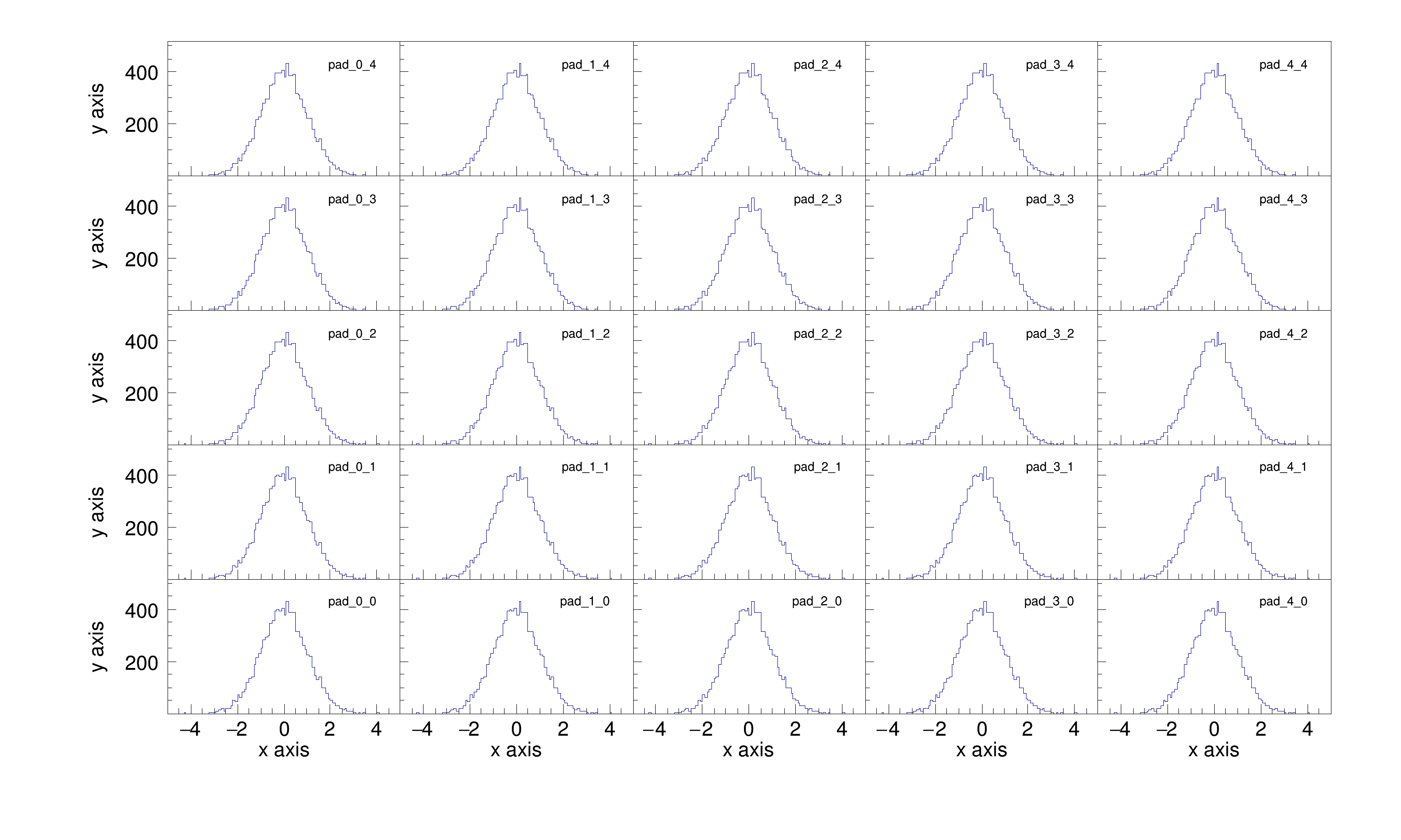
Example of canvas partitioning.

Sometimes the Divide() method is not appropriate to divide a Canvas. Because of the left and right margins, all the pads do not have the same width and height. CanvasPartition does that properly. This example also ensure that the axis labels and titles have the same sizes and that the tick marks length is uniform. In addition, XtoPad and YtoPad allow to place graphics objects like text in the right place in each sub-pads.

void CanvasPartition(TCanvas *C,const Int_t Nx = 2,const Int_t Ny = 2,
Float_t lMargin = 0.15, Float_t rMargin = 0.05,
Float_t bMargin = 0.15, Float_t tMargin = 0.05);
double XtoPad(double x);
double YtoPad(double x);
void canvas2()
{
auto C = (TCanvas*) gROOT->FindObject("C");
if (C) delete C;
C = new TCanvas("C","canvas",1024,640);
C->SetFillStyle(4000);
// Number of PADS
const Int_t Nx = 5;
const Int_t Ny = 5;
// Margins
Float_t lMargin = 0.12;
Float_t rMargin = 0.05;
Float_t bMargin = 0.15;
Float_t tMargin = 0.05;
// Canvas setup
CanvasPartition(C,Nx,Ny,lMargin,rMargin,bMargin,tMargin);
// Dummy histogram.
auto h = (TH1F*) gROOT->FindObject("histo");
if (h) delete h;
h = new TH1F("histo","",100,-5.0,5.0);
h->FillRandom("gaus",10000);
h->GetXaxis()->SetTitle("x axis");
h->GetYaxis()->SetTitle("y axis");
TPad *pad[Nx][Ny];
for (Int_t i = 0; i < Nx; i++) {
for (Int_t j = 0; j < Ny; j++) {
C->cd(0);
// Get the pads previously created.
pad[i][j] = (TPad*) C->FindObject(TString::Format("pad_%d_%d",i,j).Data());
pad[i][j]->Draw();
pad[i][j]->SetFillStyle(4000);
pad[i][j]->SetFrameFillStyle(4000);
pad[i][j]->cd();
// Size factors
Float_t xFactor = pad[0][0]->GetAbsWNDC()/pad[i][j]->GetAbsWNDC();
Float_t yFactor = pad[0][0]->GetAbsHNDC()/pad[i][j]->GetAbsHNDC();
TH1F *hFrame = (TH1F*) h->Clone(TString::Format("h_%d_%d",i,j).Data());
// y axis range
hFrame->SetMinimum(0.0001); // do not show 0
hFrame->SetMaximum(1.2*h->GetMaximum());
// Format for y axis
hFrame->GetYaxis()->SetLabelFont(43);
hFrame->GetYaxis()->SetLabelSize(16);
hFrame->GetYaxis()->SetLabelOffset(0.02);
hFrame->GetYaxis()->SetTitleFont(43);
hFrame->GetYaxis()->SetTitleSize(16);
hFrame->GetYaxis()->SetTitleOffset(2);
hFrame->GetYaxis()->CenterTitle();
hFrame->GetYaxis()->SetNdivisions(505);
// TICKS Y Axis
hFrame->GetYaxis()->SetTickLength(xFactor*0.04/yFactor);
// Format for x axis
hFrame->GetXaxis()->SetLabelFont(43);
hFrame->GetXaxis()->SetLabelSize(16);
hFrame->GetXaxis()->SetLabelOffset(0.02);
hFrame->GetXaxis()->SetTitleFont(43);
hFrame->GetXaxis()->SetTitleSize(16);
hFrame->GetXaxis()->SetTitleOffset(1);
hFrame->GetXaxis()->CenterTitle();
hFrame->GetXaxis()->SetNdivisions(505);
// TICKS X Axis
hFrame->GetXaxis()->SetTickLength(yFactor*0.06/xFactor);
// Draw cloned histogram with individual settings
hFrame->Draw();
text.SetTextAlign(31);
text.SetTextFont(43);
text.SetTextSize(10);
text.DrawTextNDC(XtoPad(0.9), YtoPad(0.8), gPad->GetName());
}
}
C->cd();
}
void CanvasPartition(TCanvas *C,const Int_t Nx,const Int_t Ny,
Float_t lMargin, Float_t rMargin,
Float_t bMargin, Float_t tMargin)
{
if (!C) return;
// Setup Pad layout:
Float_t vSpacing = 0.0;
Float_t vStep = (1.- bMargin - tMargin - (Ny-1) * vSpacing) / Ny;
Float_t hSpacing = 0.0;
Float_t hStep = (1.- lMargin - rMargin - (Nx-1) * hSpacing) / Nx;
Float_t vposd,vposu,vmard,vmaru,vfactor;
Float_t hposl,hposr,hmarl,hmarr,hfactor;
for (Int_t i=0;i<Nx;i++) {
if (i==0) {
hposl = 0.0;
hposr = lMargin + hStep;
hfactor = hposr-hposl;
hmarl = lMargin / hfactor;
hmarr = 0.0;
} else if (i == Nx-1) {
hposl = hposr + hSpacing;
hposr = hposl + hStep + rMargin;
hfactor = hposr-hposl;
hmarl = 0.0;
hmarr = rMargin / (hposr-hposl);
} else {
hposl = hposr + hSpacing;
hposr = hposl + hStep;
hfactor = hposr-hposl;
hmarl = 0.0;
hmarr = 0.0;
}
for (Int_t j=0;j<Ny;j++) {
if (j==0) {
vposd = 0.0;
vposu = bMargin + vStep;
vfactor = vposu-vposd;
vmard = bMargin / vfactor;
vmaru = 0.0;
} else if (j == Ny-1) {
vposd = vposu + vSpacing;
vposu = vposd + vStep + tMargin;
vfactor = vposu-vposd;
vmard = 0.0;
vmaru = tMargin / (vposu-vposd);
} else {
vposd = vposu + vSpacing;
vposu = vposd + vStep;
vfactor = vposu-vposd;
vmard = 0.0;
vmaru = 0.0;
}
C->cd(0);
auto name = TString::Format("pad_%d_%d",i,j);
auto pad = (TPad*) C->FindObject(name.Data());
if (pad) delete pad;
pad = new TPad(name.Data(),"",hposl,vposd,hposr,vposu);
pad->SetLeftMargin(hmarl);
pad->SetRightMargin(hmarr);
pad->SetBottomMargin(vmard);
pad->SetTopMargin(vmaru);
pad->SetBorderMode(0);
pad->SetBorderSize(0);
pad->Draw();
}
}
}
double XtoPad(double x)
{
double xl,yl,xu,yu;
gPad->GetPadPar(xl,yl,xu,yu);
double pw = xu-xl;
double lm = gPad->GetLeftMargin();
double rm = gPad->GetRightMargin();
double fw = pw-pw*lm-pw*rm;
return (x*fw+pw*lm)/pw;
}
double YtoPad(double y)
{
double xl,yl,xu,yu;
gPad->GetPadPar(xl,yl,xu,yu);
double ph = yu-yl;
double tm = gPad->GetTopMargin();
double bm = gPad->GetBottomMargin();
double fh = ph-ph*bm-ph*tm;
return (y*fh+bm*ph)/ph;
}
#define h(i)
Definition RSha256.hxx:106
int Int_t
Definition RtypesCore.h:45
float Float_t
Definition RtypesCore.h:57
Option_t Option_t TPoint TPoint const char text
char name[80]
Definition TGX11.cxx:110
#define gROOT
Definition TROOT.h:405
R__EXTERN TStyle * gStyle
Definition TStyle.h:414
#define gPad
virtual void SetTitleOffset(Float_t offset=1)
Set distance between the axis and the axis title.
Definition TAttAxis.cxx:298
virtual void SetLabelSize(Float_t size=0.04)
Set size of axis labels.
Definition TAttAxis.cxx:203
virtual void SetTitleFont(Style_t font=62)
Set the title font.
Definition TAttAxis.cxx:327
virtual void SetLabelOffset(Float_t offset=0.005)
Set distance between the axis and the labels.
Definition TAttAxis.cxx:191
virtual void SetLabelFont(Style_t font=62)
Set labels' font.
Definition TAttAxis.cxx:180
virtual void SetTitleSize(Float_t size=0.04)
Set size of axis title.
Definition TAttAxis.cxx:309
virtual void SetTickLength(Float_t length=0.03)
Set tick mark length.
Definition TAttAxis.cxx:284
virtual void SetNdivisions(Int_t n=510, Bool_t optim=kTRUE)
Set the number of divisions for this axis.
Definition TAttAxis.cxx:233
virtual void SetBottomMargin(Float_t bottommargin)
Set Pad bottom margin in fraction of the pad height.
Definition TAttPad.cxx:99
virtual void SetLeftMargin(Float_t leftmargin)
Set Pad left margin in fraction of the pad width.
Definition TAttPad.cxx:109
void SetFrameBorderMode(Int_t mode=1)
Definition TAttPad.h:79
void SetFrameFillStyle(Style_t styl=0)
Definition TAttPad.h:75
virtual void SetRightMargin(Float_t rightmargin)
Set Pad right margin in fraction of the pad width.
Definition TAttPad.cxx:119
virtual void SetTopMargin(Float_t topmargin)
Set Pad top margin in fraction of the pad height.
Definition TAttPad.cxx:129
void CenterTitle(Bool_t center=kTRUE)
Center axis title.
Definition TAxis.h:185
The Canvas class.
Definition TCanvas.h:23
1-D histogram with a float per channel (see TH1 documentation)}
Definition TH1.h:577
TAxis * GetXaxis()
Definition TH1.h:322
virtual void SetMaximum(Double_t maximum=-1111)
Definition TH1.h:400
TAxis * GetYaxis()
Definition TH1.h:323
void Draw(Option_t *option="") override
Draw this histogram with options.
Definition TH1.cxx:3060
virtual void SetMinimum(Double_t minimum=-1111)
Definition TH1.h:401
TObject * Clone(const char *newname="") const override
Make a complete copy of the underlying object.
Definition TH1.cxx:2727
The most important graphics class in the ROOT system.
Definition TPad.h:28
void SetBorderSize(Short_t bordersize) override
Definition TPad.h:321
void SetFillStyle(Style_t fstyle) override
Override TAttFill::FillStyle for TPad because we want to handle style=0 as style 4000.
Definition TPad.cxx:5908
Double_t GetAbsWNDC() const override
Definition TPad.h:220
TVirtualPad * cd(Int_t subpadnumber=0) override
Set Current pad.
Definition TPad.cxx:597
void Draw(Option_t *option="") override
Draw Pad in Current pad (re-parent pad if necessary).
Definition TPad.cxx:1268
void SetBorderMode(Short_t bordermode) override
Definition TPad.h:320
Double_t GetAbsHNDC() const override
Definition TPad.h:221
const char * Data() const
Definition TString.h:380
static TString Format(const char *fmt,...)
Static method which formats a string using a printf style format descriptor and return a TString.
Definition TString.cxx:2356
void SetOptStat(Int_t stat=1)
The type of information printed in the histogram statistics box can be selected via the parameter mod...
Definition TStyle.cxx:1589
Base class for several text objects.
Definition TText.h:22
Double_t y[n]
Definition legend1.C:17
Double_t x[n]
Definition legend1.C:17
constexpr Double_t C()
Velocity of light in .
Definition TMath.h:114
Author
Olivier Couet

Definition in file canvas2.C.