Logo ROOT  
Reference Guide
 
Loading...
Searching...
No Matches
ntpl007_mtFill.C File Reference

Detailed Description

View in nbviewer Open in SWAN
Example of multi-threaded writes using multiple REntry objects

// NOTE: The RNTuple classes are experimental at this point.
// Functionality and interface are still subject to changes.
#include <ROOT/REntry.hxx>
#include <TCanvas.h>
#include <TH1F.h>
#include <TH2F.h>
#include <TRandom.h>
#include <TRandom3.h>
#include <TStyle.h>
#include <TSystem.h>
#include <atomic>
#include <memory>
#include <mutex>
#include <thread>
#include <vector>
#include <utility>
// Import classes from experimental namespace for the time being
// Where to store the ntuple of this example
constexpr char const *kNTupleFileName = "ntpl007_mtFill.root";
// Number of parallel threads to fill the ntuple
constexpr int kNWriterThreads = 4;
// Number of events to generate is kNEventsPerThread * kNWriterThreads
constexpr int kNEventsPerThread = 25000;
// Thread function to generate and write events
void FillData(std::unique_ptr<REntry> entry, RNTupleWriter *writer) {
// Protect the ntuple->Fill() call
static std::mutex gLock;
static std::atomic<std::uint32_t> gThreadId;
const auto threadId = ++gThreadId;
auto prng = std::make_unique<TRandom3>();
prng->SetSeed();
auto id = entry->GetPtr<std::uint32_t>("id");
*id = threadId;
auto vpx = entry->GetPtr<std::vector<float>>("vpx");
auto vpy = entry->GetPtr<std::vector<float>>("vpy");
auto vpz = entry->GetPtr<std::vector<float>>("vpz");
for (int i = 0; i < kNEventsPerThread; i++) {
vpx->clear();
vpy->clear();
vpz->clear();
int npx = static_cast<int>(prng->Rndm(1) * 15);
// Set the field data for the current event
for (int j = 0; j < npx; ++j) {
float px, py, pz;
prng->Rannor(px, py);
pz = px*px + py*py;
vpx->emplace_back(px);
vpy->emplace_back(py);
vpz->emplace_back(pz);
}
std::lock_guard<std::mutex> guard(gLock);
writer->Fill(*entry);
}
}
// Generate kNEvents with multiple threads in kNTupleFileName
void Write()
{
// Create the data model
auto model = RNTupleModel::Create();
model->MakeField<std::uint32_t>("id");
model->MakeField<std::vector<float>>("vpx");
model->MakeField<std::vector<float>>("vpy");
model->MakeField<std::vector<float>>("vpz");
// We hand-over the data model to a newly created ntuple of name "NTuple", stored in kNTupleFileName
auto writer = RNTupleWriter::Recreate(std::move(model), "NTuple", kNTupleFileName);
std::vector<std::unique_ptr<REntry>> entries;
std::vector<std::thread> threads;
for (int i = 0; i < kNWriterThreads; ++i)
entries.emplace_back(writer->CreateEntry());
for (int i = 0; i < kNWriterThreads; ++i)
threads.emplace_back(FillData, std::move(entries[i]), writer.get());
for (int i = 0; i < kNWriterThreads; ++i)
threads[i].join();
// The writer unique pointer goes out of scope here. On destruction, the writer flushes unwritten data to disk
// and closes the attached ROOT file.
}
// For all of the events, histogram only one of the written vectors
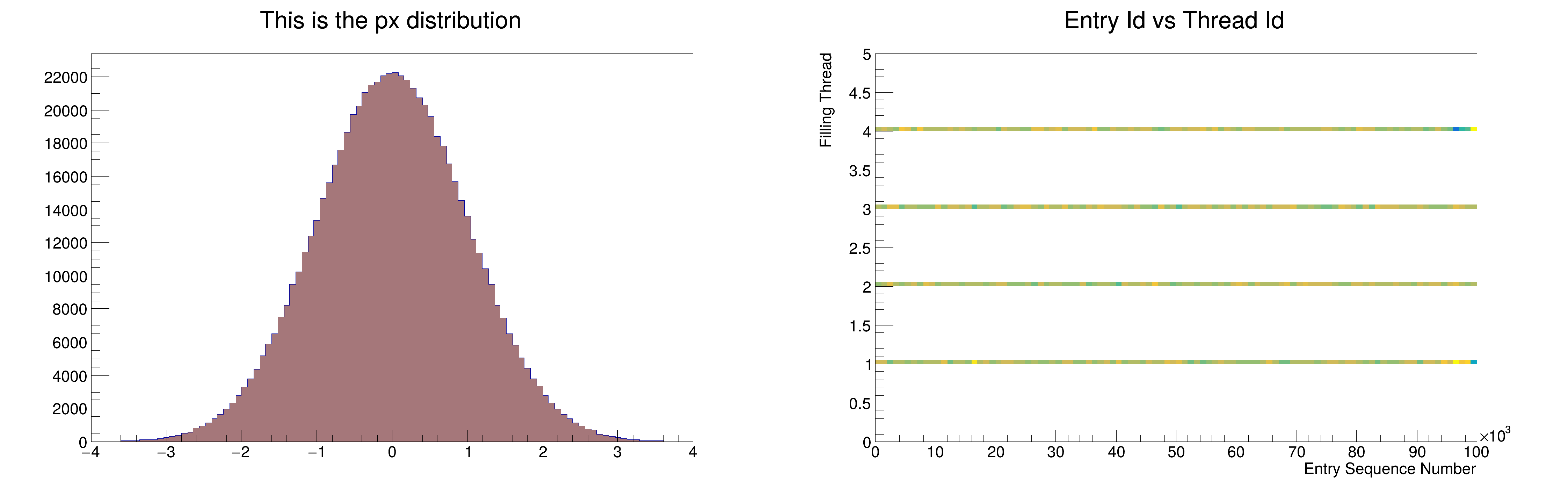
void Read()
{
auto reader = RNTupleReader::Open("NTuple", kNTupleFileName);
auto viewVpx = reader->GetView<float>("vpx._0");
TCanvas *c1 = new TCanvas("c2", "Multi-Threaded Filling Example", 200, 10, 1500, 500);
c1->Divide(2, 1);
c1->cd(1);
TH1F h("h", "This is the px distribution", 100, -4, 4);
h.SetFillColor(48);
// Iterate through all values of vpx in all events
for (auto i : viewVpx.GetFieldRange())
h.Fill(viewVpx(i));
// Prevent the histogram from disappearing
h.DrawCopy();
c1->cd(2);
auto nEvents = reader->GetNEntries();
auto viewId = reader->GetView<std::uint32_t>("id");
TH2F hFillSequence("", "Entry Id vs Thread Id;Entry Sequence Number;Filling Thread", 100, 0, nEvents, 100, 0,
for (auto i : reader->GetEntryRange())
hFillSequence.Fill(i, viewId(i));
hFillSequence.DrawCopy();
}
{
Write();
Read();
}
#define h(i)
Definition RSha256.hxx:106
ROOT::Detail::TRangeCast< T, true > TRangeDynCast
TRangeDynCast is an adapter class that allows the typed iteration through a TCollection.
R__EXTERN TStyle * gStyle
Definition TStyle.h:436
The REntry is a collection of values in an ntuple corresponding to a complete row in the data set.
Definition REntry.hxx:51
The RNTupleModel encapulates the schema of an ntuple.
An RNTuple that is used to read data from storage.
An RNTuple that gets filled with entries (data) and writes them to storage.
The Canvas class.
Definition TCanvas.h:23
1-D histogram with a float per channel (see TH1 documentation)
Definition TH1.h:622
2-D histogram with a float per channel (see TH1 documentation)
Definition TH2.h:307
void SetOptStat(Int_t stat=1)
The type of information printed in the histogram statistics box can be selected via the parameter mod...
Definition TStyle.cxx:1640
return c1
Definition legend1.C:41
RNTupleGlobalRange GetFieldRange(const RFieldBase &field, const RPageSource &pageSource)
Helper to get the iteration space of the given field that needs to be connected to the given page sou...
Date
July 2021
Author
The ROOT Team

Definition in file ntpl007_mtFill.C.