Directories | |
| histv7 | |
Files | |
| hist000_TH1_first.C | |
| Hello World example for TH1. | |
| hist000_TH1_first.py | |
| Hello World example for TH1. | |
| hist000_TH1_first_uhi.py | |
| Hello World example for TH1. | |
| hist001_TH1_fillrandom.C | |
Fill a 1D histogram with random values using predefined functions. | |
| hist001_TH1_fillrandom.py | |
Fill a 1D histogram with random values using predefined functions. | |
| hist001_TH1_fillrandom_uhi.py | |
Fill a 1D histogram with random values using predefined functions. | |
| hist002_TH1_fillrandom_userfunc.C | |
Fill a 1D histogram from a user-defined parametric function. | |
| hist002_TH1_fillrandom_userfunc.py | |
Fill a 1D histogram from a user-defined parametric function. | |
| hist002_TH1_fillrandom_userfunc_uhi.py | |
Fill a 1D histogram from a user-defined parametric function. | |
| hist003_TH1_draw.C | |
Draw a 1D histogram to a canvas. | |
| hist003_TH1_draw.py | |
Draw a 1D histogram to a canvas. | |
| hist003_TH1_draw_uhi.py | |
Draw a 1D histogram to a canvas. | |
| hist004_TH1_labels.C | |
1D histograms with alphanumeric labels. | |
| hist005_TH1_palettecolor.C | |
Palette coloring for TH1. | |
| hist006_TH1_bar_charts.C | |
Draw 1D histograms as bar charts. | |
| hist007_TH1_liveupdate.C | |
Histograms filled and drawn in a loop. | |
| hist007_TH1_liveupdate.py | |
Simple example illustrating how to use the C++ interpreter. | |
| hist007_TH1_liveupdate_uhi.py | |
Simple example illustrating how to use the C++ interpreter. | |
| hist008_TH1_zoom.C | |
Changing the Range on the X-Axis of a Histogram. | |
| hist009_TH1_normalize.C | |
Normalizing a Histogram. | |
| hist010_TH1_two_scales.C | |
Example of macro illustrating how to superimpose two histograms with different scales in the "same" pad. | |
| hist010_TH1_two_scales.py | |
Example of macro illustrating how to superimpose two histograms with different scales in the "same" pad. | |
| hist010_TH1_two_scales_uhi.py | |
Example of macro illustrating how to superimpose two histograms with different scales in the "same" pad. | |
| hist011_TH1_legend_autoplaced.C | |
The legend can be placed automatically in the current pad in an empty space found at painting time. | |
| hist013_TH1_rebin.C | |
Rebin a variable bin-width histogram. | |
| hist014_TH1_cumulative.C | |
Illustrate use of the TH1::GetCumulative method. | |
| hist015_TH1_read_and_draw.C | |
Read a 1-D histogram from a ROOT File and draw it. | |
| hist015_TH1_read_and_draw.py | |
A Simple histogram drawing example. | |
| hist015_TH1_read_and_draw_uhi.py | |
A Simple histogram drawing example. | |
| hist016_TH1_different_scales_canvas.C | |
Example of a canvas showing two histograms with different scales. | |
| hist017_TH1_smooth.C | |
Histogram smoothing. | |
| hist018_TH2_cutg.C | |
This example demonstrates how to display a 2D histogram and use TCutG object to select bins for drawing. | |
| hist019_TH2_projection.C | |
This example demonstrates how to display a histogram and its two projections. | |
| hist020_TH2_draw.C | |
Display the various 2-d drawing options. | |
| hist021_TH2_reverse_axis.C | |
Example showing an histogram with reverse axis. | |
| hist022_TH2_palette.C | |
When an histogram is drawn with the option COLZ, a palette is automatically drawn vertically on the right side of the plot. | |
| hist023_THStack_simple.C | |
Example of stacked histograms: class THStack. | |
| hist024_THStack_pads.C | |
Drawing stack histograms on subpads. | |
| hist025_THStack_2d_palette_color.C | |
Palette coloring for 2D histograms' stack is activated thanks to the option PFC (Palette Fill Color). | |
| hist026_THStack_color_scheme.C | |
This example demonstrates how to use the accessible color schemes with THStack. | |
| hist027_THStack_palette_color.C | |
Palette coloring for histograms' stack is activated thanks to the options PFC (Palette Fill Color), PLC (Palette Line Color) and AMC (Palette Marker Color). | |
| hist028_THStack_multicolor.C | |
Use a THStack to show a 2-D hist with cells with different colors. | |
| hist029_TRatioPlot_simple.C | |
Example creating a simple ratio plot of two histograms using the "pois" division option. | |
| hist029_TRatioPlot_simple.py | |
Example creating a simple ratio plot of two histograms using the pois division option. | |
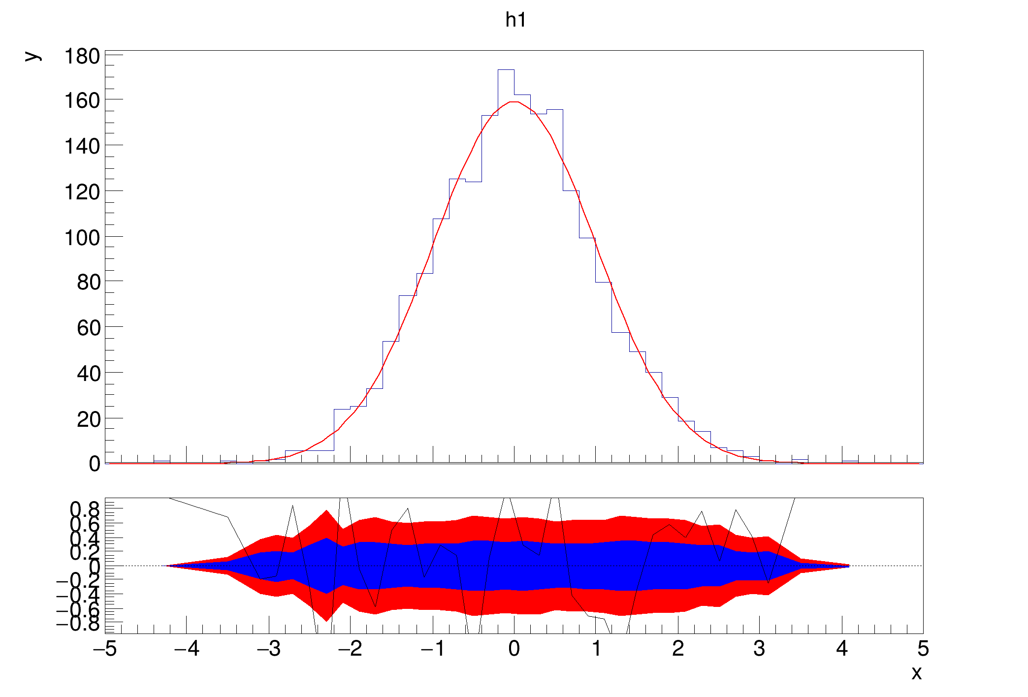
| hist030_TRatioPlot_residual.C | |
Example of a fit residual plot. | |
| hist030_TRatioPlot_residual.py | |
Example of a fit residual plot. | |
| hist031_TRatioPlot_residual_fit.C | |
Example which shows how you can get the graph of the lower plot and set the y axis range for it. | |
| hist031_TRatioPlot_residual_fit.py | |
Example which shows how you can get the graph of the lower plot and set the y axis range for it. | |
| hist032_TRatioPlot_fit_lines.C | |
Example that shows custom dashed lines on the lower plot, specified by a vector of floats. | |
| hist032_TRatioPlot_fit_lines.py | |
Example that shows custom dashed lines on the lower plot, specified by a vector of floats. | |
| hist033_TRatioPlot_fit_confidence.C | |
Example that shows how you can set the colors of the confidence interval bands by using the method TRatioPlot::SetConfidenceIntervalColors. | |
| hist033_TRatioPlot_fit_confidence.py | |
Example that shows how you can set the colors of the confidence interval bands by using the method TRatioPlot::SetConfidenceIntervalColors. | |
| hist034_TRatioPlot_fit_margin.C | |
Example showing a fit residual plot, where the separation margin has been set to 0. | |
| hist034_TRatioPlot_fit_margin.py | |
Example showing a fit residual plot, where the separation margin has been set to 0. | |
| hist036_TH2_labels.C | |
2-D histograms with alphanumeric labels. | |
| hist037_TH2Poly_boxes.C | |
This tutorial illustrates how to create an histogram with polygonal bins (TH2Poly). | |
| hist038_TH2Poly_honeycomb.C | |
This tutorial illustrates how to create an histogram with hexagonal bins (TH2Poly). | |
| hist039_TH2Poly_usa.C | |
This tutorial illustrates how to create an histogram with polygonal bins (TH2Poly), fill it and draw it using the col option. | |
| hist039_TH2Poly_usa.py | |
| hist041_TProfile2Poly_realistic.C | |
Different charges depending on region. | |
| hist042_TProfile2Poly_module_error.C | |
Simulate faulty detector panel w.r.t. | |
| hist043_Graphics_highlight.C | |
| This tutorial demonstrates how the highlight mechanism can be used on an histogram. | |
| hist044_Graphics_highlight2D.C | |
| This tutorial demonstrates how the highlight mechanism can be used on an histogram. | |
| hist045_Graphics_highlight_ntuple.C | |
| This tutorial demonstrates how the highlight mechanism can be used on a ntuple. | |
| hist046_Graphics_highlight1D.C | |
| This tutorial demonstrates how the highlight mechanism can be used on an histogram. | |
| hist047_Graphics_candle_decay.C | |
Candle Decay, illustrate a time development of a certain value. | |
| hist048_Graphics_candle_hist.C | |
Example showing how to combine the various candle plot options. | |
| hist049_Graphics_candle_plot.C | |
Example of candle plot with 2-D histograms. | |
| hist050_Graphics_candle_plot_options.C | |
Example showing how to combine the various candle plot options. | |
| hist051_Graphics_candle_plot_stack.C | |
Example showing how a THStack with candle plot option. | |
| hist052_Graphics_candle_plot_whiskers.C | |
Example of candle plot showing the whiskers definition. | |
| hist053_Graphics_candle_scaled.C | |
Candle Scaled, illustrates what scaling does on candle and violin charts. | |
| hist056_TPolyMarker_contour.C | |
Make a contour plot and get the first contour in a TPolyMarker. | |
| hist057_TExec_th1.C | |
| Echo object at mouse position. | |
| hist058_TExec_th2.C | |
| Echo object at mouse position and show a graphics line. | |
| hist060_TH1_stats.C | |
Edit statistics box. | |
| hist061_TH1_timeonaxis.C | |
This macro illustrates the use of the time mode on the axis with different time intervals and time formats. | |
| hist062_TH1_timeonaxis2.C | |
Define the time offset as 2003, January 1st. | |
| hist063_TH1_seism.C | |
Strip chart example. | |
| hist101_TH1_autobinning.C | |
Fill multiple histograms with different functions and automatic binning. | |
| hist102_TH2_contour_list.C | |
Getting Contours From TH2D. | |
| hist103_THnSparse_hist.C | |
| Evaluate the performance of THnSparse vs TH1/2/3/nF for different numbers of dimensions and bins per dimension. | |
| hist104_TH2Poly_fibonacci.C | |
A TH2Poly build with Fibonacci numbers. | |
| hist105_TExec_dynamic_slice.C | |
Show the slice of a TH2 following the mouse position. | |
| hist105_TExec_dynamic_slice.py | |
Example of function called when a mouse event occurs in a pad. | |