Logo ROOT  
Reference Guide
 
Loading...
Searching...
No Matches

Detailed Description

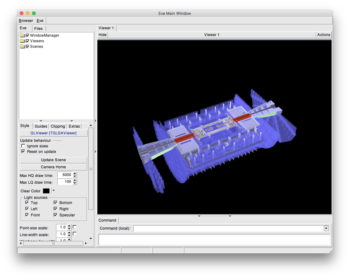
Shows ATLAS geometry.

void geom_atlas()
{
gGeoManager = gEve->GetGeometry("http://root.cern/files/atlas.root");
auto node1 = gGeoManager->GetTopVolume()->FindNode("INNE_1");
auto node2 = gGeoManager->GetTopVolume()->FindNode("CENT_1");
auto node3 = gGeoManager->GetTopVolume()->FindNode("OUTE_1");
// EClipType not exported to CINT (see TGLUtil.h):
// 0 - no clip, 1 - clip plane, 2 - clip box
v->RefreshPadEditor(v);
v->CurrentCamera().RotateRad(-.7, 0.5);
v->DoDraw();
}
constexpr Bool_t kTRUE
Definition RtypesCore.h:107
ROOT::Detail::TRangeCast< T, true > TRangeDynCast
TRangeDynCast is an adapter class that allows the typed iteration through a TCollection.
R__EXTERN TEveManager * gEve
R__EXTERN TGeoManager * gGeoManager
A wrapper over a TGeoNode, possibly displaced with a global trasformation stored in TEveElement.
Definition TEveGeoNode.h:90
void AddGlobalElement(TEveElement *element, TEveElement *parent=nullptr)
Add a global element, i.e.
TGLViewer * GetDefaultGLViewer() const
Get TGLViewer of the default TEveViewer.
static TEveManager * Create(Bool_t map_window=kTRUE, Option_t *opt="FIV")
If global TEveManager* gEve is not set initialize it.
void FullRedraw3D(Bool_t resetCameras=kFALSE, Bool_t dropLogicals=kFALSE)
Perform 3D redraw of all scenes and viewers.
TGeoManager * GetGeometry(const TString &filename)
Get geometry with given filename.
static Bool_t SetCacheFileDir(std::string_view cacheDir, Bool_t operateDisconnected=kTRUE, Bool_t forceCacheread=kFALSE)
Sets the directory where to locally stage/cache remote files.
Definition TFile.cxx:4332
void SetClipType(TGLClip::EType type)
Set current clip active in viewer - 'type' is one of kClipNone kClipPlane or kClipBox.
Definition TGLClip.cxx:576
TGLClipSet * GetClipSet() const
Definition TGLViewer.h:263
void DefaultColors(const TGeoColorScheme *cs=nullptr)
Set default volume colors according to A of material.
TGeoVolume * GetTopVolume() const
TGeoNode * FindNode(const char *name) const
search a daughter inside the list of nodes
Author
Matevz Tadel

Definition in file geom_atlas.C.