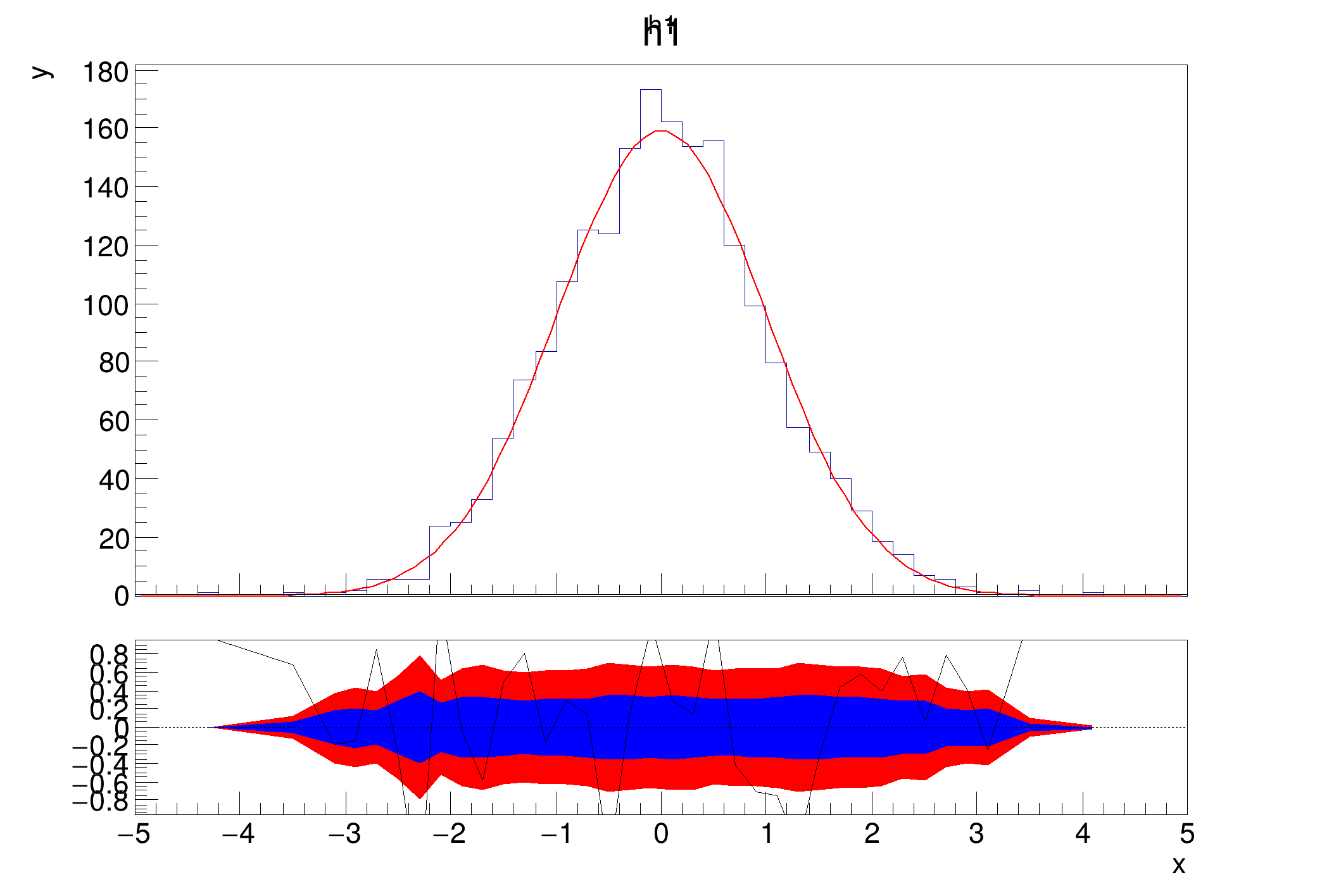
Example that shows how you can set the colors of the confidence interval bands by using the method TRatioPlot::SetConfidenceIntervalColors.
TRatioPlot::SetConfidenceIntervalColors
Inspired by the tutorial of Paul Gessinger.
Definition in file hist033_TRatioPlot_fit_confidence.py.