Logo ROOT   6.18/05
Reference Guide
List of all members | Public Member Functions | Static Public Member Functions | Static Protected Attributes | List of all members

The graph painter class.

Implements all graphs' drawing's options.

Introduction

Graphs are drawn via the painter TGraphPainter class. This class implements techniques needed to display the various kind of graphs i.e.: TGraph, TGraphErrors, TGraphBentErrors and TGraphAsymmErrors.

To draw a graph graph it's enough to do:

graph->Draw("AL");

The option AL in the Draw() method means:

  1. The axis should be drawn (option A),
  2. The graph should be drawn as a simple line (option L).

    By default a graph is drawn in the current pad in the current coordinate system. To define a suitable coordinate system and draw the axis the option A must be specified.

TGraphPainter offers many options to paint the various kind of graphs.

It is separated from the graph classes so that one can have graphs without the graphics overhead, for example in a batch program.

When a displayed graph is modified, there is no need to call Draw() again; the image will be refreshed the next time the pad will be updated. A pad is updated after one of these three actions:

  1. a carriage return on the ROOT command line,
  2. a click inside the pad,
  3. a call to TPad::Update.

Graphs' plotting options

Graphs can be drawn with the following options:

Option Description
"A" Axis are drawn around the graph
"I" Combine with option 'A' it draws invisible axis
"L" A simple polyline is drawn
"F" A fill area is drawn ('CF' draw a smoothed fill area)
"C" A smooth Curve is drawn
"*" A Star is plotted at each point
"P" The current marker is plotted at each point
"B" A Bar chart is drawn
"1" When a graph is drawn as a bar chart, this option makes the bars start from the bottom of the pad. By default they start at 0.
"X+" The X-axis is drawn on the top side of the plot.
"Y+" The Y-axis is drawn on the right side of the plot.
"PFC" Palette Fill Color: graph's fill color is taken in the current palette.
"PLC" Palette Line Color: graph's line color is taken in the current palette.
"PMC" Palette Marker Color: graph's marker color is taken in the current palette.
"RX" Reverse the X axis.
"RY" Reverse the Y axis.

Drawing options can be combined. In the following example the graph is drawn as a smooth curve (option "C") with markers (option "P") and with axes (option "A").

{
auto c1 = new TCanvas("c1","c1",200,10,600,400);
c1->SetFillColor(42);
c1->SetGrid();
const Int_t n = 20;
Double_t x[n], y[n];
for (Int_t i=0;i<n;i++) {
x[i] = i*0.1;
y[i] = 10*sin(x[i]+0.2);
}
gr = new TGraph(n,x,y);
gr->SetTitle("Option ACP example");
gr->GetXaxis()->SetTitle("X title");
gr->GetYaxis()->SetTitle("Y title");
gr->Draw("ACP");
// TCanvas::Update() draws the frame, after which one can change it
c1->Update();
c1->GetFrame()->SetFillColor(21);
c1->GetFrame()->SetBorderSize(12);
c1->Modified();
}
int Int_t
Definition: RtypesCore.h:41
double Double_t
Definition: RtypesCore.h:55
double sin(double)
virtual void SetLineWidth(Width_t lwidth)
Set the line width.
Definition: TAttLine.h:43
virtual void SetLineColor(Color_t lcolor)
Set the line color.
Definition: TAttLine.h:40
virtual void SetMarkerColor(Color_t mcolor=1)
Set the marker color.
Definition: TAttMarker.h:38
virtual void SetMarkerStyle(Style_t mstyle=1)
Set the marker style.
Definition: TAttMarker.h:40
virtual void SetMarkerSize(Size_t msize=1)
Set the marker size.
Definition: TAttMarker.h:41
The Canvas class.
Definition: TCanvas.h:31
A Graph is a graphics object made of two arrays X and Y with npoints each.
Definition: TGraph.h:41
virtual void SetTitle(const char *title="")
Change (i.e.
Definition: TGraph.cxx:2237
virtual void Draw(Option_t *chopt="")
Draw this graph with its current attributes.
Definition: TGraph.cxx:747
TAxis * GetXaxis() const
Get x axis of the graph.
Definition: TGraph.cxx:1592
TAxis * GetYaxis() const
Get y axis of the graph.
Definition: TGraph.cxx:1602
virtual void SetTitle(const char *title="")
Set the title of the TNamed.
Definition: TNamed.cxx:164
return c1
Definition: legend1.C:41
Double_t y[n]
Definition: legend1.C:17
Double_t x[n]
Definition: legend1.C:17
const Int_t n
Definition: legend1.C:16
TGraphErrors * gr
Definition: legend1.C:25

The following macro shows the option "B" usage. It can be combined with the option "1".

{
auto c47 = new TCanvas("c47","c47",200,10,600,400);
c47->Divide(1,2);
const Int_t n = 20;
Double_t x[n], y[n];
for (Int_t i=0;i<n;i++) {
x[i] = i*0.1;
y[i] = 10*sin(x[i]+0.2)-6;
}
gr = new TGraph(n,x,y);
c47->cd(1); gr->Draw("AB");
c47->cd(2); gr->Draw("AB1");
}
virtual void SetFillColor(Color_t fcolor)
Set the fill area color.
Definition: TAttFill.h:37

Exclusion graphs

When a graph is painted with the option C or L it is possible to draw a filled area on one side of the line. This is useful to show exclusion zones.

This drawing mode is activated when the absolute value of the graph line width (set by SetLineWidth()) is greater than 99. In that case the line width number is interpreted as:

100*ff+ll = ffll

The current fill area attributes are used to draw the hatched zone.

TCanvas *exclusiongraph() {
TCanvas *c1 = new TCanvas("c1","Exclusion graphs examples",200,10,600,400);
c1->SetGrid();
mg->SetTitle("Exclusion graphs");
const Int_t n = 35;
Double_t xvalues1[n], xvalues2[n], xvalues3[n], yvalues1[n], yvalues2[n], yvalues3[n];
for (Int_t i=0;i<n;i++) {
xvalues1[i] = i*0.1;
xvalues2[i] = xvalues1[i];
xvalues3[i] = xvalues1[i]+.5;
yvalues1[i] = 10*sin(xvalues1[i]);
yvalues2[i] = 10*cos(xvalues1[i]);
yvalues3[i] = 10*sin(xvalues1[i])-2;
}
TGraph *gr1 = new TGraph(n,xvalues1,yvalues1);
gr1->SetLineColor(2);
gr1->SetLineWidth(1504);
gr1->SetFillStyle(3005);
TGraph *gr2 = new TGraph(n,xvalues2,yvalues2);
gr2->SetLineColor(4);
gr2->SetLineWidth(-2002);
gr2->SetFillStyle(3004);
gr2->SetFillColor(9);
TGraph *gr3 = new TGraph(n,xvalues3,yvalues3);
gr3->SetLineColor(5);
gr3->SetLineWidth(-802);
gr3->SetFillStyle(3002);
gr3->SetFillColor(2);
mg->Add(gr1);
mg->Add(gr2);
mg->Add(gr3);
mg->Draw("AC");
return c1;
}
double cos(double)
virtual void SetFillStyle(Style_t fstyle)
Set the fill area style.
Definition: TAttFill.h:39
A TMultiGraph is a collection of TGraph (or derived) objects.
Definition: TMultiGraph.h:35
static constexpr double mg

Graphs with error bars

Three classes are available to handle graphs with error bars: TGraphErrors, TGraphAsymmErrors and TGraphBentErrors. The following drawing options are specific to graphs with error bars:

Option Description
"Z" Do not draw small horizontal and vertical lines the end of the error bars. Without "Z", the default is to draw these.
">" An arrow is drawn at the end of the error bars. The size of the arrow is set to 2/3 of the marker size.
"|>" A filled arrow is drawn at the end of the error bars. The size of the arrow is set to 2/3 of the marker size.
"X" Do not draw error bars. By default, graph classes that have errors are drawn with the errors (TGraph itself has no errors, and so this option has no effect.)
"||" Draw only the small vertical/horizontal lines at the ends of the error bars, without drawing the bars themselves. This option is interesting to superimpose statistical-only errors on top of a graph with statistical+systematic errors.
"[]" Does the same as option "||" except that it draws additional marks at the ends of the small vertical/horizontal lines. It makes plots less ambiguous in case several graphs are drawn on the same picture.
"0" By default, when a data point is outside the visible range along the Y axis, the error bars are not drawn. This option forces error bars' drawing for the data points outside the visible range along the Y axis (see example below).
"2" Error rectangles are drawn.
"3" A filled area is drawn through the end points of the vertical error bars.
"4" A smoothed filled area is drawn through the end points of the vertical error bars.
"5" Error rectangles are drawn like option "2". In addition the contour line around the boxes is drawn. This can be useful when boxes' fill colors are very light or in gray scale mode.

gStyle->SetErrorX(dx) controls the size of the error along x. dx = 0 removes the error along x.

gStyle->SetEndErrorSize(np) controls the size of the lines at the end of the error bars (when option 1 is used). By default np=1. (np represents the number of pixels).

TGraphErrors

A TGraphErrors is a TGraph with error bars. The errors are defined along X and Y and are symmetric: The left and right errors are the same along X and the bottom and up errors are the same along Y.

{
auto c4 = new TCanvas("c4","c4",200,10,600,400);
double x[] = {0, 1, 2, 3, 4};
double y[] = {0, 2, 4, 1, 3};
double ex[] = {0.1, 0.2, 0.3, 0.4, 0.5};
double ey[] = {1, 0.5, 1, 0.5, 1};
TGraphErrors* ge = new TGraphErrors(5, x, y, ex, ey);
ge->Draw("ap");
}
A TGraphErrors is a TGraph with error bars.
Definition: TGraphErrors.h:26
Double_t ey[n]
Definition: legend1.C:17
Double_t ex[n]
Definition: legend1.C:17

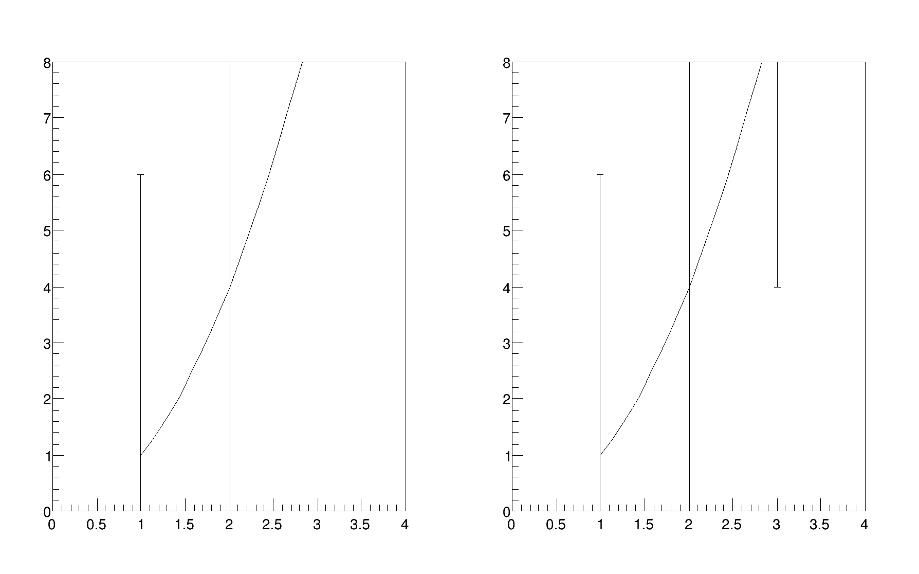
The option "0" shows the error bars for data points outside range.

{
auto c48 = new TCanvas("c48","c48",200,10,600,400);
float x[] = {1,2,3};
float err_x[] = {0,0,0};
float err_y[] = {5,5,5};
float y[] = {1,4,9};
TGraphErrors tg(3,x,y,err_x,err_y);
c48->Divide(2,1);
c48->cd(1); gPad->DrawFrame(0,0,4,8); tg.Draw("PC");
c48->cd(2); gPad->DrawFrame(0,0,4,8); tg.Draw("0PC");
}
#define gPad
Definition: TVirtualPad.h:286

The option "3" shows the errors as a band.

{
auto c41 = new TCanvas("c41","c41",200,10,600,400);
double x[] = {0, 1, 2, 3, 4};
double y[] = {0, 2, 4, 1, 3};
double ex[] = {0.1, 0.2, 0.3, 0.4, 0.5};
double ey[] = {1, 0.5, 1, 0.5, 1};
TGraphErrors* ge = new TGraphErrors(5, x, y, ex, ey);
ge->SetFillColor(4);
ge->SetFillStyle(3010);
ge->Draw("a3");
}

The option "4" is similar to the option "3" except that the band is smoothed. As the following picture shows, this option should be used carefully because the smoothing algorithm may show some (huge) "bouncing" effects. In some cases it looks nicer than option "3" (because it is smooth) but it can be misleading.

{
auto c42 = new TCanvas("c42","c42",200,10,600,400);
double x[] = {0, 1, 2, 3, 4};
double y[] = {0, 2, 4, 1, 3};
double ex[] = {0.1, 0.2, 0.3, 0.4, 0.5};
double ey[] = {1, 0.5, 1, 0.5, 1};
TGraphErrors* ge = new TGraphErrors(5, x, y, ex, ey);
ge->SetFillColor(6);
ge->SetFillStyle(3005);
ge->Draw("a4");
}

The following example shows how the option "[]" can be used to superimpose systematic errors on top of a graph with statistical errors.

{
auto c43 = new TCanvas("c43","c43",200,10,600,400);
c43->DrawFrame(0., -0.5, 6., 2);
double x[5] = {1, 2, 3, 4, 5};
double zero[5] = {0, 0, 0, 0, 0};
// data set (1) with stat and sys errors
double py1[5] = {1.2, 1.15, 1.19, 0.9, 1.4};
double ey_stat1[5] = {0.2, 0.18, 0.17, 0.2, 0.4};
double ey_sys1[5] = {0.5, 0.71, 0.76, 0.5, 0.45};
// data set (2) with stat and sys errors
double y2[5] = {0.25, 0.18, 0.29, 0.2, 0.21};
double ey_stat2[5] = {0.2, 0.18, 0.17, 0.2, 0.4};
double ey_sys2[5] = {0.63, 0.19, 0.7, 0.2, 0.7};
// Now draw data set (1)
// We first have to draw it only with the stat errors
TGraphErrors *graph1 = new TGraphErrors(5, x, py1, zero, ey_stat1);
graph1->SetMarkerStyle(20);
graph1->Draw("P");
// Now we have to somehow depict the sys errors
TGraphErrors *graph1_sys = new TGraphErrors(5, x, py1, zero, ey_sys1);
graph1_sys->Draw("[]");
// Now draw data set (2)
// We first have to draw it only with the stat errors
TGraphErrors *graph2 = new TGraphErrors(5, x, y2, zero, ey_stat2);
graph2->SetMarkerStyle(24);
graph2->Draw("P");
// Now we have to somehow depict the sys errors
TGraphErrors *graph2_sys = new TGraphErrors(5, x, y2, zero, ey_sys2);
graph2_sys->Draw("[]");
}

TGraphAsymmErrors

A TGraphAsymmErrors is like a TGraphErrors but the errors defined along X and Y are not symmetric: The left and right errors are different along X and the bottom and up errors are different along Y.

{
auto c44 = new TCanvas("c44","c44",200,10,600,400);
double ax[] = {0, 1, 2, 3, 4};
double ay[] = {0, 2, 4, 1, 3};
double aexl[] = {0.1, 0.2, 0.3, 0.4, 0.5};
double aexh[] = {0.5, 0.4, 0.3, 0.2, 0.1};
double aeyl[] = {1, 0.5, 1, 0.5, 1};
double aeyh[] = {0.5, 1, 0.5, 1, 0.5};
TGraphAsymmErrors* gae = new TGraphAsymmErrors(5, ax, ay, aexl, aexh, aeyl, aeyh);
gae->SetFillColor(2);
gae->SetFillStyle(3001);
gae->Draw("a2");
gae->Draw("p");
}
TGraph with asymmetric error bars.

TGraphBentErrors

A TGraphBentErrors is like a TGraphAsymmErrors. An extra parameter allows to bend the error bars to better see them when several graphs are drawn on the same plot.

{
auto c45 = new TCanvas("c45","c45",200,10,600,400);
const Int_t n = 10;
Double_t x[n] = {-0.22, 0.05, 0.25, 0.35, 0.5, 0.61,0.7,0.85,0.89,0.95};
Double_t y[n] = {1,2.9,5.6,7.4,9,9.6,8.7,6.3,4.5,1};
Double_t exl[n] = {.05,.1,.07,.07,.04,.05,.06,.07,.08,.05};
Double_t eyl[n] = {.8,.7,.6,.5,.4,.4,.5,.6,.7,.8};
Double_t exh[n] = {.02,.08,.05,.05,.03,.03,.04,.05,.06,.03};
Double_t eyh[n] = {.6,.5,.4,.3,.2,.2,.3,.4,.5,.6};
Double_t exld[n] = {.0,.0,.0,.0,.0,.0,.0,.0,.0,.0};
Double_t eyld[n] = {.0,.0,.05,.0,.0,.0,.0,.0,.0,.0};
Double_t exhd[n] = {.0,.0,.0,.0,.0,.0,.0,.0,.0,.0};
Double_t eyhd[n] = {.0,.0,.0,.0,.0,.0,.0,.0,.05,.0};
TGraphBentErrors *gr = new TGraphBentErrors(n,x,y,exl,exh,eyl,eyh,exld,exhd,eyld,eyhd);
gr->SetTitle("TGraphBentErrors Example");
gr->Draw("ALP");
}
A TGraphBentErrors is a TGraph with bent, assymetric error bars.

TGraphPolar options

The drawing options for the polar graphs are the following:

Option Description
"O" Polar labels are drawn orthogonally to the polargram radius.
"P" Polymarker are drawn at each point position.
"E" Draw error bars.
"F" Draw fill area (closed polygon).
"A" Force axis redrawing even if a polargram already exists.
"N" Disable the display of the polar labels.
{
auto c46 = new TCanvas("c46","c46",500,500);
TGraphPolar * grP1 = new TGraphPolar();
grP1->SetTitle("TGraphPolar example");
grP1->SetPoint(0, (1*TMath::Pi())/4., 0.05);
grP1->SetPoint(1, (2*TMath::Pi())/4., 0.10);
grP1->SetPoint(2, (3*TMath::Pi())/4., 0.15);
grP1->SetPoint(3, (4*TMath::Pi())/4., 0.20);
grP1->SetPoint(4, (5*TMath::Pi())/4., 0.25);
grP1->SetPoint(5, (6*TMath::Pi())/4., 0.30);
grP1->SetPoint(6, (7*TMath::Pi())/4., 0.35);
grP1->SetPoint(7, (8*TMath::Pi())/4., 0.40);
grP1->SetMarkerStyle(20);
grP1->SetMarkerSize(1.);
grP1->SetMarkerColor(4);
grP1->SetLineColor(4);
grP1->Draw("ALP");
// Update, otherwise GetPolargram returns 0
c46->Update();
}
To draw a polar graph.
Definition: TGraphPolar.h:22
TGraphPolargram * GetPolargram()
Definition: TGraphPolar.h:39
void Draw(Option_t *options="")
Draw TGraphPolar.
void SetToRadian()
The Polar circle is labelled using radian.
virtual void SetPoint(Int_t i, Double_t x, Double_t y)
Set x and y values for point number i.
Definition: TGraph.cxx:2198
constexpr Double_t Pi()
Definition: TMath.h:38

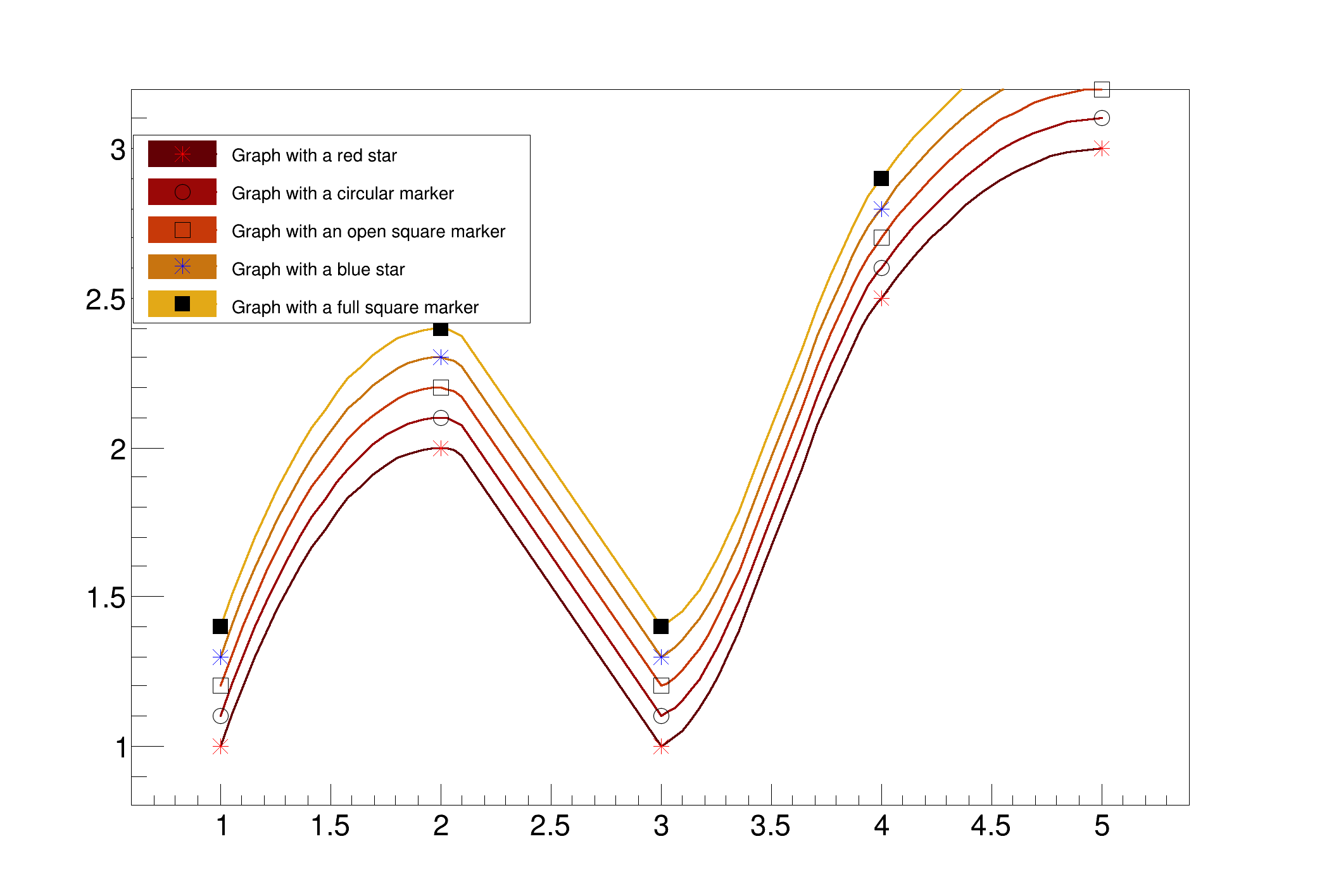
Colors automatically picked in palette

Since
ROOT version 6.09/01

When several graphs are painted in the same canvas or when a multi-graph is drawn, it might be useful to have an easy and automatic way to choose their color. The simplest way is to pick colors in the current active color palette. Palette coloring for histogram is activated thanks to the options PFC (Palette Fill Color), PLC (Palette Line Color) and PMC (Palette Marker Color). When one of these options is given to TGraph::Draw the graph get its color from the current color palette defined by gStyle->SetPalette(…). The color is determined according to the number of objects having palette coloring in the current pad.

void graphpalettecolor () {
double x[5] = {1,2,3,4,5};
double y1[5] = {1.0,2.0,1.0,2.5,3.0};
double y2[5] = {1.1,2.1,1.1,2.6,3.1};
double y3[5] = {1.2,2.2,1.2,2.7,3.2};
double y4[5] = {1.3,2.3,1.3,2.8,3.3};
double y5[5] = {1.4,2.4,1.4,2.9,3.4};
TGraph *g1 = new TGraph(5,x,y1); g1->SetTitle("Graph with a red star");
TGraph *g2 = new TGraph(5,x,y2); g2->SetTitle("Graph with a circular marker");
TGraph *g3 = new TGraph(5,x,y3); g3->SetTitle("Graph with an open square marker");
TGraph *g4 = new TGraph(5,x,y4); g4->SetTitle("Graph with a blue star");
TGraph *g5 = new TGraph(5,x,y5); g5->SetTitle("Graph with a full square marker");
g1->Draw("CA* PLC PFC");
g2->Draw("PC PLC PFC");
g3->Draw("PC PLC PFC");
g4->Draw("*C PLC PFC");
g5->Draw("PC PLC PFC");
gPad->BuildLegend();
}
const Bool_t kFALSE
Definition: RtypesCore.h:88
@ kRed
Definition: Rtypes.h:64
@ kBlue
Definition: Rtypes.h:64
@ kOpenSquare
Definition: TAttMarker.h:49
@ kCircle
Definition: TAttMarker.h:46
@ kFullSquare
Definition: TAttMarker.h:48
@ kSolar
Definition: TColor.h:123
R__EXTERN TStyle * gStyle
Definition: TStyle.h:406
void SetOptTitle(Int_t tit=1)
Definition: TStyle.h:312
void SetPalette(Int_t ncolors=kBird, Int_t *colors=0, Float_t alpha=1.)
See TColor::SetPalette.
Definition: TStyle.cxx:1637
void multigraphpalettecolor()
{
auto mg = new TMultiGraph();
auto gr1 = new TGraph(); gr1->SetMarkerStyle(20);
auto gr2 = new TGraph(); gr2->SetMarkerStyle(21);
auto gr3 = new TGraph(); gr3->SetMarkerStyle(23);
auto gr4 = new TGraph(); gr4->SetMarkerStyle(24);
Double_t dx = 6.28/100;
Double_t x = -3.14;
for (int i=0; i<=100; i++) {
x = x+dx;
gr1->SetPoint(i,x,2.*TMath::Sin(x));
gr2->SetPoint(i,x,TMath::Cos(x));
gr3->SetPoint(i,x,TMath::Cos(x*x));
gr4->SetPoint(i,x,TMath::Cos(x*x*x));
}
mg->Add(gr4,"PL");
mg->Add(gr3,"PL");
mg->Add(gr2,"*L");
mg->Add(gr1,"PL");
mg->Draw("A pmc plc");
}
Double_t Cos(Double_t)
Definition: TMath.h:629
Double_t Sin(Double_t)
Definition: TMath.h:625

Reverse graphs' axis

Since
ROOT version 6.09/03

When a TGraph is drawn, the X-axis is drawn with increasing values from left to right and the Y-axis from bottom to top. The two options RX and RY allow to change this order. The option RX allows to draw the X-axis with increasing values from right to left and the RY option allows to draw the Y-axis with increasing values from top to bottom. The following example illustrate how to use these options.

{
auto *c = new TCanvas();
c->Divide(2,1);
auto *g = new TGraphErrors();
g->SetTitle("Simple Graph");
g->SetPoint(0,-4,-3);
g->SetPoint(1,1,1);
g->SetPoint(2,2,1);
g->SetPoint(3,3,4);
g->SetPoint(4,5,5);
g->SetPointError(0,1.,2.);
g->SetPointError(1,2,1);
g->SetPointError(2,2,3);
g->SetPointError(3,3,2);
g->SetPointError(4,4,5);
g->GetXaxis()->SetNdivisions(520);
g->SetMarkerStyle(21);
c->cd(1); gPad->SetGrid(1,1);
g->Draw("APL");
c->cd(2); gPad->SetGrid(1,1);
g->Draw("A RX RY PL");
}
#define c(i)
Definition: RSha256.hxx:101
#define g(i)
Definition: RSha256.hxx:105

Graphs in logarithmic scale

Like histograms, graphs can be drawn in logarithmic scale along X and Y. When a pad is set to logarithmic scale with TPad::SetLogx() and/or with TPad::SetLogy() the points building the graph are converted into logarithmic scale. But only the points not the lines connecting them which stay linear. This can be clearly seen on the following example:

{
// A graph with 3 points
Double_t xmin = 750.;
Double_t xmax = 1000;
auto g = new TGraph(3);
g->SetPoint(0,xmin,0.1);
g->SetPoint(1,845,0.06504);
g->SetPoint(2,xmax,0.008);
// The same graph with n points
Int_t n = 10000;
Double_t dx = (xmax-xmin)/n;
TGraph*g2 = new TGraph();
for (Int_t i=0; i<n; i++) {
g2->SetPoint(i, x, g->Eval(x));
x = x + dx;
}
auto cv = new TCanvas("cv","cv",800,600);
cv->SetLogy();
cv->SetGridx();
cv->SetGridy();
g->Draw("AL*");
g2->Draw("P");
}
float xmin
Definition: THbookFile.cxx:93
float xmax
Definition: THbookFile.cxx:93

Highlight mode for graph

Since
ROOT version 6.15/01
Highlight mode

Highlight mode is implemented for TGraph (and for TH1) class. When highlight mode is on, mouse movement over the point will be represented graphically. Point will be highlighted as "point circle" (presented by marker object). Moreover, any highlight (change of point) emits signal TCanvas::Highlighted() which allows the user to react and call their own function. For a better understanding please see also the tutorials $ROOTSYS/tutorials/graphs/hlGraph*.C files.

Highlight mode is switched on/off by TGraph::SetHighlight() function or interactively from TGraph context menu. TGraph::IsHighlight() to verify whether the highlight mode enabled or disabled, default it is disabled.

root [0] .x $ROOTSYS/tutorials/graphs/gerrors2.C
root [1] // try SetHighlight() interactively from TGraph context menu
Highlight mode for graph

See how it is used highlight mode and user function (is fully equivalent as for histogram).

NOTE all parameters of user function are taken from

void TCanvas::Highlighted(TVirtualPad *pad, TObject *obj, Int_t x, Int_t y)

For more complex demo please see for example $ROOTSYS/tutorials/math/hlquantiles.C file.

Definition at line 29 of file TGraphPainter.h.

Public Member Functions

 TGraphPainter ()
 Default constructor. More...
 
virtual ~TGraphPainter ()
 Destructor. More...
 
void ComputeLogs (Int_t npoints, Int_t opt)
 Compute the logarithm of global variables gxwork and gywork according to the value of Options and put the results in the global variables gxworkl and gyworkl. More...
 
virtual Int_t DistancetoPrimitiveHelper (TGraph *theGraph, Int_t px, Int_t py)
 Compute distance from point px,py to a graph. More...
 
virtual void DrawPanelHelper (TGraph *theGraph)
 Display a panel with all histogram drawing options. More...
 
virtual void ExecuteEventHelper (TGraph *theGraph, Int_t event, Int_t px, Int_t py)
 Execute action corresponding to one event. More...
 
virtual Int_t GetHighlightPoint (TGraph *theGraph) const
 Return the highlighted point for theGraph. More...
 
virtual char * GetObjectInfoHelper (TGraph *theGraph, Int_t px, Int_t py) const
 
virtual void HighlightPoint (TGraph *theGraph, Int_t hpoint, Int_t distance)
 Check on highlight point. More...
 
virtual void PaintGraph (TGraph *theGraph, Int_t npoints, const Double_t *x, const Double_t *y, Option_t *chopt)
 [Control function to draw a graph.]($GP01) More...
 
void PaintGraphAsymmErrors (TGraph *theGraph, Option_t *option)
 Paint this TGraphAsymmErrors with its current attributes. More...
 
void PaintGraphBentErrors (TGraph *theGraph, Option_t *option)
 [Paint this TGraphBentErrors with its current attributes.]($GP03) More...
 
void PaintGraphErrors (TGraph *theGraph, Option_t *option)
 [Paint this TGraphErrors with its current attributes.]($GP03) More...
 
virtual void PaintGrapHist (TGraph *theGraph, Int_t npoints, const Double_t *x, const Double_t *y, Option_t *chopt)
 This is a service method used by THistPainter to paint 1D histograms. More...
 
void PaintGraphPolar (TGraph *theGraph, Option_t *option)
 [Paint this TGraphPolar with its current attributes.]($GP04) More...
 
void PaintGraphQQ (TGraph *theGraph, Option_t *option)
 Paint this graphQQ. No options for the time being. More...
 
void PaintGraphReverse (TGraph *theGraph, Option_t *option)
 Paint theGraph reverting values along X and/or Y axis. a new graph is created. More...
 
void PaintGraphSimple (TGraph *theGraph, Option_t *option)
 Paint a simple graph, without errors bars. More...
 
void PaintHelper (TGraph *theGraph, Option_t *option)
 Paint a any kind of TGraph. More...
 
virtual void PaintHighlightPoint (TGraph *theGraph, Option_t *option)
 Paint highlight point as TMarker object (open circle) More...
 
void PaintPolyLineHatches (TGraph *theGraph, Int_t n, const Double_t *x, const Double_t *y)
 Paint a polyline with hatches on one side showing an exclusion zone. More...
 
void PaintStats (TGraph *theGraph, TF1 *fit)
 Paint the statistics box with the fit info. More...
 
virtual void SetHighlight (TGraph *theGraph)
 Set highlight (enable/disable) mode for theGraph. More...
 
void Smooth (TGraph *theGraph, Int_t npoints, Double_t *x, Double_t *y, Int_t drawtype)
 Smooth a curve given by N points. More...
 
- Public Member Functions inherited from TVirtualGraphPainter
 TVirtualGraphPainter ()
 
virtual ~TVirtualGraphPainter ()
 
virtual Int_t DistancetoPrimitiveHelper (TGraph *theGraph, Int_t px, Int_t py)=0
 
virtual void DrawPanelHelper (TGraph *theGraph)=0
 
virtual void ExecuteEventHelper (TGraph *theGraph, Int_t event, Int_t px, Int_t py)=0
 
virtual char * GetObjectInfoHelper (TGraph *theGraph, Int_t px, Int_t py) const =0
 
virtual void PaintGraph (TGraph *theGraph, Int_t npoints, const Double_t *x, const Double_t *y, Option_t *chopt)=0
 
virtual void PaintGrapHist (TGraph *theGraph, Int_t npoints, const Double_t *x, const Double_t *y, Option_t *chopt)=0
 
virtual void PaintHelper (TGraph *theGraph, Option_t *option)=0
 
virtual void PaintStats (TGraph *theGraph, TF1 *fit)=0
 
virtual void SetHighlight (TGraph *theGraph)=0
 
- Public Member Functions inherited from TObject
 TObject ()
 TObject constructor. More...
 
 TObject (const TObject &object)
 TObject copy ctor. More...
 
virtual ~TObject ()
 TObject destructor. More...
 
void AbstractMethod (const char *method) const
 Use this method to implement an "abstract" method that you don't want to leave purely abstract. More...
 
virtual void AppendPad (Option_t *option="")
 Append graphics object to current pad. More...
 
virtual void Browse (TBrowser *b)
 Browse object. May be overridden for another default action. More...
 
ULong_t CheckedHash ()
 Check and record whether this class has a consistent Hash/RecursiveRemove setup (*) and then return the regular Hash value for this object. More...
 
virtual const char * ClassName () const
 Returns name of class to which the object belongs. More...
 
virtual void Clear (Option_t *="")
 
virtual TObjectClone (const char *newname="") const
 Make a clone of an object using the Streamer facility. More...
 
virtual Int_t Compare (const TObject *obj) const
 Compare abstract method. More...
 
virtual void Copy (TObject &object) const
 Copy this to obj. More...
 
virtual void Delete (Option_t *option="")
 Delete this object. More...
 
virtual Int_t DistancetoPrimitive (Int_t px, Int_t py)
 Computes distance from point (px,py) to the object. More...
 
virtual void Draw (Option_t *option="")
 Default Draw method for all objects. More...
 
virtual void DrawClass () const
 Draw class inheritance tree of the class to which this object belongs. More...
 
virtual TObjectDrawClone (Option_t *option="") const
 Draw a clone of this object in the current selected pad for instance with: gROOT->SetSelectedPad(gPad). More...
 
virtual void Dump () const
 Dump contents of object on stdout. More...
 
virtual void Error (const char *method, const char *msgfmt,...) const
 Issue error message. More...
 
virtual void Execute (const char *method, const char *params, Int_t *error=0)
 Execute method on this object with the given parameter string, e.g. More...
 
virtual void Execute (TMethod *method, TObjArray *params, Int_t *error=0)
 Execute method on this object with parameters stored in the TObjArray. More...
 
virtual void ExecuteEvent (Int_t event, Int_t px, Int_t py)
 Execute action corresponding to an event at (px,py). More...
 
virtual void Fatal (const char *method, const char *msgfmt,...) const
 Issue fatal error message. More...
 
virtual TObjectFindObject (const char *name) const
 Must be redefined in derived classes. More...
 
virtual TObjectFindObject (const TObject *obj) const
 Must be redefined in derived classes. More...
 
virtual Option_tGetDrawOption () const
 Get option used by the graphics system to draw this object. More...
 
virtual const char * GetIconName () const
 Returns mime type name of object. More...
 
virtual const char * GetName () const
 Returns name of object. More...
 
virtual char * GetObjectInfo (Int_t px, Int_t py) const
 Returns string containing info about the object at position (px,py). More...
 
virtual Option_tGetOption () const
 
virtual const char * GetTitle () const
 Returns title of object. More...
 
virtual UInt_t GetUniqueID () const
 Return the unique object id. More...
 
virtual Bool_t HandleTimer (TTimer *timer)
 Execute action in response of a timer timing out. More...
 
virtual ULong_t Hash () const
 Return hash value for this object. More...
 
Bool_t HasInconsistentHash () const
 Return true is the type of this object is known to have an inconsistent setup for Hash and RecursiveRemove (i.e. More...
 
virtual void Info (const char *method, const char *msgfmt,...) const
 Issue info message. More...
 
virtual Bool_t InheritsFrom (const char *classname) const
 Returns kTRUE if object inherits from class "classname". More...
 
virtual Bool_t InheritsFrom (const TClass *cl) const
 Returns kTRUE if object inherits from TClass cl. More...
 
virtual void Inspect () const
 Dump contents of this object in a graphics canvas. More...
 
void InvertBit (UInt_t f)
 
virtual Bool_t IsEqual (const TObject *obj) const
 Default equal comparison (objects are equal if they have the same address in memory). More...
 
virtual Bool_t IsFolder () const
 Returns kTRUE in case object contains browsable objects (like containers or lists of other objects). More...
 
R__ALWAYS_INLINE Bool_t IsOnHeap () const
 
virtual Bool_t IsSortable () const
 
R__ALWAYS_INLINE Bool_t IsZombie () const
 
virtual void ls (Option_t *option="") const
 The ls function lists the contents of a class on stdout. More...
 
void MayNotUse (const char *method) const
 Use this method to signal that a method (defined in a base class) may not be called in a derived class (in principle against good design since a child class should not provide less functionality than its parent, however, sometimes it is necessary). More...
 
virtual Bool_t Notify ()
 This method must be overridden to handle object notification. More...
 
void Obsolete (const char *method, const char *asOfVers, const char *removedFromVers) const
 Use this method to declare a method obsolete. More...
 
void operator delete (void *ptr)
 Operator delete. More...
 
void operator delete[] (void *ptr)
 Operator delete []. More...
 
voidoperator new (size_t sz)
 
voidoperator new (size_t sz, void *vp)
 
voidoperator new[] (size_t sz)
 
voidoperator new[] (size_t sz, void *vp)
 
TObjectoperator= (const TObject &rhs)
 TObject assignment operator. More...
 
virtual void Paint (Option_t *option="")
 This method must be overridden if a class wants to paint itself. More...
 
virtual void Pop ()
 Pop on object drawn in a pad to the top of the display list. More...
 
virtual void Print (Option_t *option="") const
 This method must be overridden when a class wants to print itself. More...
 
virtual Int_t Read (const char *name)
 Read contents of object with specified name from the current directory. More...
 
virtual void RecursiveRemove (TObject *obj)
 Recursively remove this object from a list. More...
 
void ResetBit (UInt_t f)
 
virtual void SaveAs (const char *filename="", Option_t *option="") const
 Save this object in the file specified by filename. More...
 
virtual void SavePrimitive (std::ostream &out, Option_t *option="")
 Save a primitive as a C++ statement(s) on output stream "out". More...
 
void SetBit (UInt_t f)
 
void SetBit (UInt_t f, Bool_t set)
 Set or unset the user status bits as specified in f. More...
 
virtual void SetDrawOption (Option_t *option="")
 Set drawing option for object. More...
 
virtual void SetUniqueID (UInt_t uid)
 Set the unique object id. More...
 
virtual void SysError (const char *method, const char *msgfmt,...) const
 Issue system error message. More...
 
R__ALWAYS_INLINE Bool_t TestBit (UInt_t f) const
 
Int_t TestBits (UInt_t f) const
 
virtual void UseCurrentStyle ()
 Set current style settings in this object This function is called when either TCanvas::UseCurrentStyle or TROOT::ForceStyle have been invoked. More...
 
virtual void Warning (const char *method, const char *msgfmt,...) const
 Issue warning message. More...
 
virtual Int_t Write (const char *name=0, Int_t option=0, Int_t bufsize=0)
 Write this object to the current directory. More...
 
virtual Int_t Write (const char *name=0, Int_t option=0, Int_t bufsize=0) const
 Write this object to the current directory. More...
 

Static Public Member Functions

static void SetMaxPointsPerLine (Int_t maxp=50)
 Static function to set fgMaxPointsPerLine for graph painting. More...
 
- Static Public Member Functions inherited from TVirtualGraphPainter
static TVirtualGraphPainterGetPainter ()
 Static function returning a pointer to the current graph painter. More...
 
static void SetPainter (TVirtualGraphPainter *painter)
 Static function to set an alternative histogram painter. More...
 
- Static Public Member Functions inherited from TObject
static Long_t GetDtorOnly ()
 Return destructor only flag. More...
 
static Bool_t GetObjectStat ()
 Get status of object stat flag. More...
 
static void SetDtorOnly (void *obj)
 Set destructor only flag. More...
 
static void SetObjectStat (Bool_t stat)
 Turn on/off tracking of objects in the TObjectTable. More...
 

Static Protected Attributes

static Int_t fgMaxPointsPerLine = 50
 

Additional Inherited Members

- Public Types inherited from TObject
enum  {
  kIsOnHeap = 0x01000000 , kNotDeleted = 0x02000000 , kZombie = 0x04000000 , kInconsistent = 0x08000000 ,
  kBitMask = 0x00ffffff
}
 
enum  { kSingleKey = BIT(0) , kOverwrite = BIT(1) , kWriteDelete = BIT(2) }
 
enum  EDeprecatedStatusBits { kObjInCanvas = BIT(3) }
 
enum  EStatusBits {
  kCanDelete = BIT(0) , kMustCleanup = BIT(3) , kIsReferenced = BIT(4) , kHasUUID = BIT(5) ,
  kCannotPick = BIT(6) , kNoContextMenu = BIT(8) , kInvalidObject = BIT(13)
}
 
- Protected Member Functions inherited from TObject
virtual void DoError (int level, const char *location, const char *fmt, va_list va) const
 Interface to ErrorHandler (protected). More...
 
void MakeZombie ()
 

#include <TGraphPainter.h>

Inheritance diagram for TGraphPainter:
[legend]

Constructor & Destructor Documentation

◆ TGraphPainter()

TGraphPainter::TGraphPainter ( )

Default constructor.

Definition at line 583 of file TGraphPainter.cxx.

◆ ~TGraphPainter()

TGraphPainter::~TGraphPainter ( )
virtual

Destructor.

Definition at line 591 of file TGraphPainter.cxx.

Member Function Documentation

◆ ComputeLogs()

void TGraphPainter::ComputeLogs ( Int_t  npoints,
Int_t  opt 
)

Compute the logarithm of global variables gxwork and gywork according to the value of Options and put the results in the global variables gxworkl and gyworkl.

npoints : Number of points in gxwork and in gywork.

  • opt = 1 ComputeLogs is called from PaintGrapHist
  • opt = 0 ComputeLogs is called from PaintGraph

Definition at line 606 of file TGraphPainter.cxx.

◆ DistancetoPrimitiveHelper()

Int_t TGraphPainter::DistancetoPrimitiveHelper ( TGraph theGraph,
Int_t  px,
Int_t  py 
)
virtual

Compute distance from point px,py to a graph.

Compute the closest distance of approach from point px,py to this line. The distance is computed in pixels units.

Implements TVirtualGraphPainter.

Definition at line 634 of file TGraphPainter.cxx.

◆ DrawPanelHelper()

void TGraphPainter::DrawPanelHelper ( TGraph theGraph)
virtual

Display a panel with all histogram drawing options.

Implements TVirtualGraphPainter.

Definition at line 724 of file TGraphPainter.cxx.

◆ ExecuteEventHelper()

void TGraphPainter::ExecuteEventHelper ( TGraph theGraph,
Int_t  event,
Int_t  px,
Int_t  py 
)
virtual

Execute action corresponding to one event.

This member function is called when a graph is clicked with the locator.

If the left mouse button is clicked on one of the line end points, this point follows the cursor until button is released.

If the middle mouse button clicked, the line is moved parallel to itself until the button is released.

Implements TVirtualGraphPainter.

Definition at line 749 of file TGraphPainter.cxx.

◆ GetHighlightPoint()

Int_t TGraphPainter::GetHighlightPoint ( TGraph theGraph) const
virtual

Return the highlighted point for theGraph.

Definition at line 1038 of file TGraphPainter.cxx.

◆ GetObjectInfoHelper()

char * TGraphPainter::GetObjectInfoHelper ( TGraph theGraph,
Int_t  px,
Int_t  py 
) const
virtual

Implements TVirtualGraphPainter.

Definition at line 1029 of file TGraphPainter.cxx.

◆ HighlightPoint()

void TGraphPainter::HighlightPoint ( TGraph theGraph,
Int_t  hpoint,
Int_t  distance 
)
virtual

Check on highlight point.

Definition at line 1064 of file TGraphPainter.cxx.

◆ PaintGraph()

void TGraphPainter::PaintGraph ( TGraph theGraph,
Int_t  npoints,
const Double_t x,
const Double_t y,
Option_t chopt 
)
virtual

[Control function to draw a graph.]($GP01)

Implements TVirtualGraphPainter.

Definition at line 1208 of file TGraphPainter.cxx.

◆ PaintGraphAsymmErrors()

void TGraphPainter::PaintGraphAsymmErrors ( TGraph theGraph,
Option_t option 
)

Paint this TGraphAsymmErrors with its current attributes.

Definition at line 2337 of file TGraphPainter.cxx.

◆ PaintGraphBentErrors()

void TGraphPainter::PaintGraphBentErrors ( TGraph theGraph,
Option_t option 
)

[Paint this TGraphBentErrors with its current attributes.]($GP03)

Definition at line 2584 of file TGraphPainter.cxx.

◆ PaintGraphErrors()

void TGraphPainter::PaintGraphErrors ( TGraph theGraph,
Option_t option 
)

[Paint this TGraphErrors with its current attributes.]($GP03)

Definition at line 2840 of file TGraphPainter.cxx.

◆ PaintGrapHist()

void TGraphPainter::PaintGrapHist ( TGraph theGraph,
Int_t  npoints,
const Double_t x,
const Double_t y,
Option_t chopt 
)
virtual

This is a service method used by THistPainter to paint 1D histograms.

It is not used to paint TGraph.

Input parameters:

  • npoints : Number of points in X or in Y.
  • x[npoints] or x[0] : x coordinates or (xmin,xmax).
  • y[npoints] or y[0] : y coordinates or (ymin,ymax).
  • chopt : Option.

The aspect of the histogram is done according to the value of the chopt.

Option Description
"R" Graph is drawn horizontally, parallel to X axis. (default is vertically, parallel to Y axis).If option R is selected the user must give 2 values for Y (y[0]=YMIN and y[1]=YMAX) or N values for X, one for each channel. Otherwise the user must give, N values for Y, one for each channel or 2 values for X (x[0]=XMIN and x[1]=XMAX)
"L" A simple polyline between every points is drawn.
"H" An Histogram with equidistant bins is drawn as a polyline.
"F" An histogram with equidistant bins is drawn as a fill area. Contour is not drawn unless chopt='H' is also selected..
"N" Non equidistant bins (default is equidistant). If N is the number of channels array X and Y must be dimensioned as follow: If option R is not selected (default) then the user must give (N+1) values for X (limits of channels) or N values for Y, one for each channel. Otherwise the user must give (N+1) values for Y (limits of channels). or N values for X, one for each channel
"F1" Idem as 'F' except that fill area base line is the minimum of the pad instead of Y=0.
"F2" Draw a Fill area polyline connecting the center of bins
"C" A smooth Curve is drawn.
"*" A Star is plotted at the center of each bin.
"P" Idem with the current marker.
"P0" Idem with the current marker. Empty bins also drawn.
"B" A Bar chart with equidistant bins is drawn as fill areas (Contours are drawn).
"][" "Cutoff" style. When this option is selected together with H option, the first and last vertical lines of the histogram are not drawn.

Implements TVirtualGraphPainter.

Definition at line 1613 of file TGraphPainter.cxx.

◆ PaintGraphPolar()

void TGraphPainter::PaintGraphPolar ( TGraph theGraph,
Option_t option 
)

[Paint this TGraphPolar with its current attributes.]($GP04)

Definition at line 3087 of file TGraphPainter.cxx.

◆ PaintGraphQQ()

void TGraphPainter::PaintGraphQQ ( TGraph theGraph,
Option_t option 
)

Paint this graphQQ. No options for the time being.

Definition at line 3383 of file TGraphPainter.cxx.

◆ PaintGraphReverse()

void TGraphPainter::PaintGraphReverse ( TGraph theGraph,
Option_t option 
)

Paint theGraph reverting values along X and/or Y axis. a new graph is created.

Definition at line 3443 of file TGraphPainter.cxx.

◆ PaintGraphSimple()

void TGraphPainter::PaintGraphSimple ( TGraph theGraph,
Option_t option 
)

Paint a simple graph, without errors bars.

Definition at line 3576 of file TGraphPainter.cxx.

◆ PaintHelper()

void TGraphPainter::PaintHelper ( TGraph theGraph,
Option_t option 
)
virtual

Paint a any kind of TGraph.

Implements TVirtualGraphPainter.

Definition at line 1139 of file TGraphPainter.cxx.

◆ PaintHighlightPoint()

void TGraphPainter::PaintHighlightPoint ( TGraph theGraph,
Option_t option 
)
virtual

Paint highlight point as TMarker object (open circle)

Definition at line 1093 of file TGraphPainter.cxx.

◆ PaintPolyLineHatches()

void TGraphPainter::PaintPolyLineHatches ( TGraph theGraph,
Int_t  n,
const Double_t x,
const Double_t y 
)

Paint a polyline with hatches on one side showing an exclusion zone.

x and y are the the vectors holding the polyline and n the number of points in the polyline and w the width of the hatches. w can be negative. This method is not meant to be used directly. It is called automatically according to the line style convention.

Definition at line 3616 of file TGraphPainter.cxx.

◆ PaintStats()

void TGraphPainter::PaintStats ( TGraph theGraph,
TF1 fit 
)
virtual

Paint the statistics box with the fit info.

Implements TVirtualGraphPainter.

Definition at line 3821 of file TGraphPainter.cxx.

◆ SetHighlight()

void TGraphPainter::SetHighlight ( TGraph theGraph)
virtual

Set highlight (enable/disable) mode for theGraph.

Implements TVirtualGraphPainter.

Definition at line 1048 of file TGraphPainter.cxx.

◆ SetMaxPointsPerLine()

void TGraphPainter::SetMaxPointsPerLine ( Int_t  maxp = 50)
static

Static function to set fgMaxPointsPerLine for graph painting.

When graphs are painted with lines, they are split into chunks of length fgMaxPointsPerLine. This allows to paint line with an "infinite" number of points. In some case this "chunks painting" technic may create artefacts at the chunk's boundaries. For instance when zooming deeply in a PDF file. To avoid this effect it might be necessary to increase the chunks' size using this function: TGraphPainter::SetMaxPointsPerLine(20000).

Definition at line 4408 of file TGraphPainter.cxx.

◆ Smooth()

void TGraphPainter::Smooth ( TGraph theGraph,
Int_t  npoints,
Double_t x,
Double_t y,
Int_t  drawtype 
)

Smooth a curve given by N points.

The original code is from an underlaying routine for Draw based on the CERN GD3 routine TVIPTE:

Author - Marlow etc. Modified by - P. Ward Date - 3.10.1973

This method draws a smooth tangentially continuous curve through the sequence of data points P(I) I=1,N where P(I)=(X(I),Y(I)). The curve is approximated by a polygonal arc of short vectors. The data points can represent open curves, P(1) != P(N) or closed curves P(2) == P(N). If a tangential discontinuity at P(I) is required, then set P(I)=P(I+1). Loops are also allowed.

Reference Marlow and Powell, Harwell report No.R.7092.1972 MCCONALOGUE, Computer Journal VOL.13, NO4, NOV1970P p392 6

  • npoints : Number of data points.
  • x : Abscissa
  • y : Ordinate

Definition at line 3934 of file TGraphPainter.cxx.

Member Data Documentation

◆ fgMaxPointsPerLine

Int_t TGraphPainter::fgMaxPointsPerLine = 50
staticprotected

Definition at line 63 of file TGraphPainter.h.

Libraries for TGraphPainter:
[legend]

The documentation for this class was generated from the following files: