Logo ROOT  
Reference Guide
 
Loading...
Searching...
No Matches
ntpl009_parallelWriter.C File Reference

Detailed Description

View in nbviewer Open in SWAN
Example of multi-threaded writes using RNTupleParallelWriter.

Adapted from the ntpl007_mtFill tutorial.

#include <TCanvas.h>
#include <TH1F.h>
#include <TH2F.h>
#include <TRandom.h>
#include <TRandom3.h>
#include <TStyle.h>
#include <TSystem.h>
#include <atomic>
#include <memory>
#include <mutex>
#include <thread>
#include <vector>
#include <utility>
// Where to store the ntuple of this example
constexpr char const *kNTupleFileName = "ntpl009_parallelWriter.root";
// Number of parallel threads to fill the ntuple
constexpr int kNWriterThreads = 4;
// Number of events to generate is kNEventsPerThread * kNWriterThreads
constexpr int kNEventsPerThread = 25000;
// Thread function to generate and write events
{
static std::atomic<std::uint32_t> gThreadId;
const auto threadId = ++gThreadId;
auto prng = std::make_unique<TRandom3>();
prng->SetSeed();
auto fillContext = writer->CreateFillContext();
auto entry = fillContext->CreateEntry();
auto id = entry->GetPtr<std::uint32_t>("id");
*id = threadId;
auto vpx = entry->GetPtr<std::vector<float>>("vpx");
auto vpy = entry->GetPtr<std::vector<float>>("vpy");
auto vpz = entry->GetPtr<std::vector<float>>("vpz");
for (int i = 0; i < kNEventsPerThread; i++) {
vpx->clear();
vpy->clear();
vpz->clear();
int npx = static_cast<int>(prng->Rndm(1) * 15);
// Set the field data for the current event
for (int j = 0; j < npx; ++j) {
float px, py, pz;
prng->Rannor(px, py);
pz = px * px + py * py;
vpx->emplace_back(px);
vpy->emplace_back(py);
vpz->emplace_back(pz);
}
fillContext->Fill(*entry);
}
}
// Generate kNEvents with multiple threads in kNTupleFileName
void Write()
{
// Create the data model
model->MakeField<std::uint32_t>("id");
model->MakeField<std::vector<float>>("vpx");
model->MakeField<std::vector<float>>("vpy");
model->MakeField<std::vector<float>>("vpz");
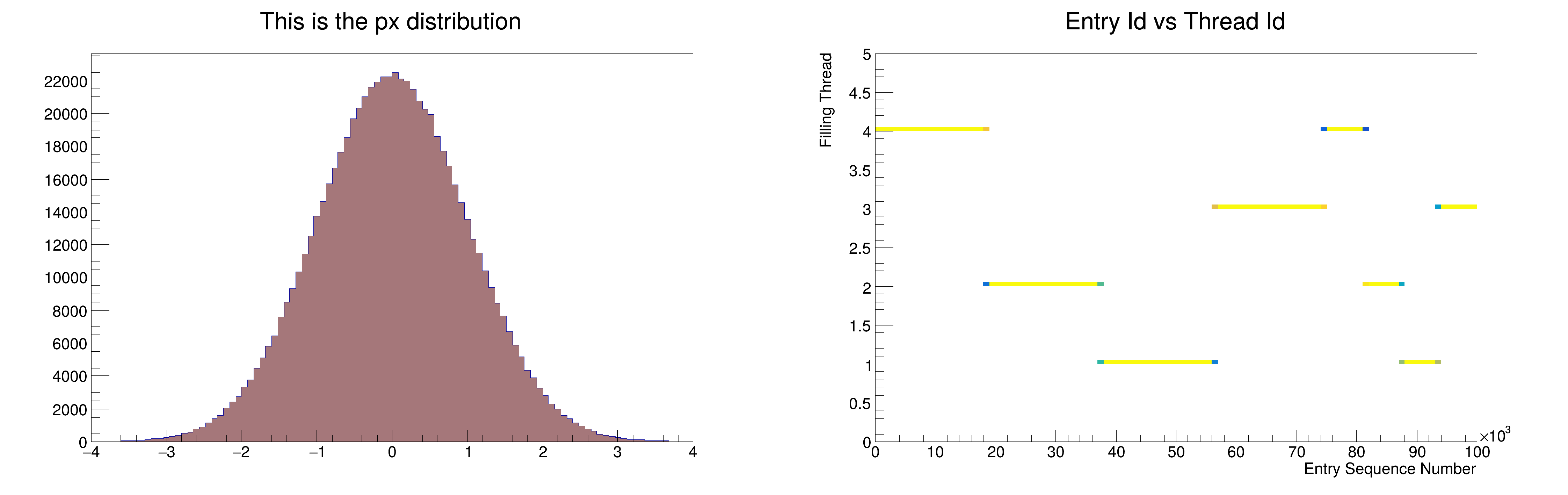
// Create RNTupleWriteOptions to make the writing commit multiple clusters (so that "Entry Id vs Thread Id" shows the
// interleaved clusters).
options.SetApproxZippedClusterSize(1024 * 1024);
// We hand-over the data model to a newly created ntuple of name "NTuple", stored in kNTupleFileName
auto writer = ROOT::RNTupleParallelWriter::Recreate(std::move(model), "NTuple", kNTupleFileName, options);
std::vector<std::thread> threads;
for (int i = 0; i < kNWriterThreads; ++i)
threads.emplace_back(FillData, writer.get());
for (int i = 0; i < kNWriterThreads; ++i)
threads[i].join();
// The writer unique pointer goes out of scope here. On destruction, the writer flushes unwritten data to disk
// and closes the attached ROOT file.
}
// For all of the events, histogram only one of the written vectors
void Read()
{
auto viewVpx = reader->GetView<float>("vpx._0");
TCanvas *c1 = new TCanvas("c2", "Multi-Threaded Filling Example", 200, 10, 1500, 500);
c1->Divide(2, 1);
c1->cd(1);
TH1F h("h", "This is the px distribution", 100, -4, 4);
h.SetFillColor(48);
// Iterate through all values of vpx in all events
for (auto i : viewVpx.GetFieldRange())
h.Fill(viewVpx(i));
// Prevent the histogram from disappearing
h.DrawCopy();
c1->cd(2);
auto nEvents = reader->GetNEntries();
auto viewId = reader->GetView<std::uint32_t>("id");
TH2F hFillSequence("", "Entry Id vs Thread Id;Entry Sequence Number;Filling Thread", 100, 0, nEvents, 100, 0,
for (auto i : reader->GetEntryRange())
hFillSequence.DrawCopy();
}
{
Write();
Read();
}
#define h(i)
Definition RSha256.hxx:106
ROOT::Detail::TRangeCast< T, true > TRangeDynCast
TRangeDynCast is an adapter class that allows the typed iteration through a TCollection.
Int_t Fill(Double_t x) override
R__EXTERN TStyle * gStyle
Definition TStyle.h:442
static std::unique_ptr< RNTupleModel > CreateBare()
Creates a "bare model", i.e. an RNTupleModel with no default entry.
A writer to fill an RNTuple from multiple contexts.
static std::unique_ptr< RNTupleParallelWriter > Recreate(std::unique_ptr< ROOT::RNTupleModel > model, std::string_view ntupleName, std::string_view storage, const ROOT::RNTupleWriteOptions &options=ROOT::RNTupleWriteOptions())
Recreate a new file and return a writer to write an RNTuple.
static std::unique_ptr< RNTupleReader > Open(std::string_view ntupleName, std::string_view storage, const ROOT::RNTupleReadOptions &options=ROOT::RNTupleReadOptions())
Open an RNTuple for reading.
Common user-tunable settings for storing RNTuples.
The Canvas class.
Definition TCanvas.h:23
1-D histogram with a float per channel (see TH1 documentation)
Definition TH1.h:878
2-D histogram with a float per channel (see TH1 documentation)
Definition TH2.h:345
void SetOptStat(Int_t stat=1)
The type of information printed in the histogram statistics box can be selected via the parameter mod...
Definition TStyle.cxx:1641
return c1
Definition legend1.C:41
ROOT::RNTupleGlobalRange GetFieldRange(const ROOT::RFieldBase &field, const ROOT::Internal::RPageSource &pageSource)
Helper to get the iteration space of the given field that needs to be connected to the given page sou...
Date
Feburary 2024
Author
The ROOT Team

Definition in file ntpl009_parallelWriter.C.